卫计委:关于推进社会资本办医的调研报告
2013-10-28 文章来源:中华人民共和国国家卫生和计划生育委员会 我要说
骨科在线版权所有,如需转载请注明来自本网站
按:近日,在党的群众路线教育实践活动和卫生计生改革发展大调研活动中,国家卫生计生委副主任、国务院医改办主任孙志刚带队赴北京、天津、浙江等地调研社会资本办医工作。调研组深入到7家不同规模的非公立医疗机构和4家大型公立医院实地考察,5次召开有关部门和非公立医疗机构负责人座谈会,共听取了34家非公立医疗机构负责人的意见和建议。调研期间,国务院医改办汇总了全国31个省(区、市)和新疆生产建设兵团医改办的有关意见建议,重点就社会资本办医亟待解决的突出问题和亟需完善的相关政策措施进行深入研究、分析。同时,组织专家对部分国家和地区投资或捐赠非营利性医疗机构的税收政策进行了专题研究。现将调研报告予以刊发,供参考。
关于推进社会资本办医的调研报告
一、社会资本办医的总体情况
新一轮医改启动实施以来,各级政府以深化医药卫生体制改革为契机,加快推进社会资本办医工作。2010年11月国务院办公厅下发了《关于进一步鼓励和引导社会资本举办医疗机构的意见》(国办发〔2010〕58号),社会资本办医得到了快速发展,资源量和服务量明显增加,服务能力和利用效率不断提升,在医疗服务体系中的地位和认可度进一步提高。
一是加快了社会资本办医步伐。非公立医疗机构负责人普遍认为,地方政府和有关部门高度重视推进社会资本办医,不断加大支持力度,拓展深化医改实际成效,增加卫生资源供给。温州康宁医院是一家精神病专科医院,院长管伟立说,58号文件颁布以后,地方政府更加重视医院的发展,医院也进入了最好的发展时期。市政府通过贴息贷款等多种方式为新大楼建设支持2000万元,医院床位由1993年创业之初的20张计划发展到2000张。台湾马光集团在天津设立以中医、推拿、按摩为特色的社区连锁式医疗机构,目前已经开设了15家连锁店,其中有7家获得医保定点资格。由于得到地方政府部门的大力支持,集团计划进一步扩大发展规模,今年年底前连锁店数量增加到20家,明年发展到50家。北京北亚骨科医院院长王景明今年4月才从公立医院转到非公立医院工作,他认为58号文件精神和北京出台相应的实施细则,给了医院和本人一个很好的发展机会和发展空间。
二是提供了多层次的健康需求。非公立医疗机构增加了群众对特需服务的选择性。天津新世界儿童医院普通诊疗费分为200元、300元和500元三档,床位费每日800元。会员每年收取会员费3000元,就诊时则不再缴纳普通诊疗费。影像等检查费用比公立医院高出1/3。医院在收取高额费用后,则提供相应的优质服务,如要求全科医生“陪伴孩子一起长大”,24小时为家长和孩子提供周到及时的医疗卫生服务咨询和指导等。温州康宁医院获得了三甲专科医院资格,特需病房收费为300元和500元二档,其中医保定额报销35元,其设施设备条件明显好于一般病房。
三是引入了先进的管理理念。非公立医疗机构普遍引进了很多先进的管理理念和方式,改善服务流程,注重人文关怀,不断提升管理效率和服务质量。天津和睦家医院按照欧盟标准设立标准化的服务流程,医生对每个门诊病人必须至少诊治20分钟,抗生素使用比率和剖宫产比例以及平均住院日普遍低于公立医院。天津新世界儿童医院药占比只有10%。原来在公立医院工作过的几位护士长说,医院对高级、中级和初级护士实行分层、分级管理,并实行不同的管理和薪酬政策,这与公立医院实行的粗放式管理相比存在很大的差异性。医院实行灵活的工资政策,基本工资与教育背景、资历相关,约占总额的2/3;绩效工资浮动比较大,与劳动强度、技术含量等因素相关,做到了以岗定薪。医院护士基本工资一般为2000-8000元。曾经在公立医院工作过的天津美津宜和妇儿医院院长岳天孚说,只要政策好,非公立医院就会发展得很快。由于公立和非公立医院资本来源不同,使得非公立医院经营更加灵活些,服务更好些。在医院里没有闲置的设备,也把人的作用发挥到了极致,能够充分调动每一位员工的积极性。
四是注重了自身的品牌建设。很多非公立医疗机构重视履行社会责任,强化诚信建设,提升道德素质,注重长远发展。大多数非公立医疗机构负责人在座谈时表示,在医疗机构达到一定规模和服务水平后,都想做成“百年老店”。北京平心堂金阳中医门诊部花了600多万元出版中医古籍,为挖掘和传播中医的宝贵经验发挥了重要作用。温州康宁医院提出诚信铸就品牌的理念,采取多种方式建设属于自己的精神卫生防治人才队伍,现在有的公立医院还想从康宁医院“挖人”。天津新世界儿童医院很重视人才培训,提升整体服务能力。除了争取给予专业人才天津户口外,还花钱将新毕业的医生送到北京儿童医院参加专门培训。
五是完善了相关政策措施。目前,全国已经有20多个省份制定了58号文件的实施意见或细则,明确了本地社会办医的发展目标和主要措施。温州市委、市政府还专门作出发展社会资本办医的决定,有关部门制定了配套政策,其中不少政策有新的突破。如为了破解非公立医院融资难问题,完善投融资平台,组建温州卫生发展投资集团公司,为非公立医院提供贷款担保服务。国家卫生行业主管部门也会同有关部门完善了15个社会资本办医的配套政策,在拓展发展空间、纳入医保定点、调整分类管理、促进人员流动、加大财政支持等方面出台了一些新的举措,促进完善了社会资本办医的政策措施。如允许台港澳资本举办独资医院,将非公立医疗机构纳入重点专科建设范围,将中外合资合作医疗机构审批权限下放到省级部门,在公立医院改革试点城市开展医师多点执业试点,非公立医疗机构承担基本公共卫生服务项目可获得政府购买服务补助资金等。同时明确非公立医院可以其收费权、知识产权作质押进行融资。
六是成效进一步显现。在深化医改的带动下,社会资本办医在质和量两个方面都出现明显向好的变化。从全国看,2012年与深化改革前的2008年相比,社会资本办医在机构、床位、服务量和在岗职工数量等4个方面要素的增幅高于公立医院。如非公立医院已经达到9786家,增加了4383家(增长81.1%),而公立医院为1.34万所,减少了900余所(减少6.3%)。
二、存在的主要问题和原因
调研中地方普遍反映,目前社会资本办医工作仍然存在规划定位不清、政策支持力度不够、政府职能转变不到位和人才缺乏、公信力不强等方面的问题,亟需从国家层面进一步完善政策设计,做好行业规划引导和监管工作。
(一)思想认识不尽一致。当前,各地对发展社会资本办医的重要性和必要性基本形成共识,但对社会资本办医的功能和定位以及在医疗服务体系中应占多大空间等问题上尚不清晰。有的认为今后政府可以不再新建公立医院了,新增医疗资源全部由社会资本办医来完成。有的认为今后政府不但不再新建公立医院,而且还要将现有的公立医院改制为民办医院,尤其是首先将国有企业所办医院改制为民办医院;还有的认为社会资本办医的目的就是要营利,非公立医疗机构就应以营利性机构为主体,即使是非营利的机构,在其停办时也要给投资人合理的回报和补偿;也有的认为社会办医成不了什么气候,政府不需要花气力去支持社会办医,要把主要精力放在公立医院建设上。北京德尔康尼骨科医院常务副院长贾斌说,公立和非公立医院有一个明晰定位的问题,营利性和非营利性医院也有一个明晰定位的问题,不能相互越界,否则就会丧失行业公信力。
(二)“三多三少”现象突出。从机构类别看,营利性医院多,非营利性医院少。全国范围内的营利性医院占比(64.4%)远高于非营利性医院(35.6%)。天津市2011年以来已经或即将开业的具有一定规模的20家社会办医机构中,只有1家为非营利性机构。温州市66家非公立医院中,营利性医院为58家(占88%)。这与发达国家出于慈善目的,且主要举办非营利性医院的状况截然不同。如在美国,虽然近75%的医院为私立医院,但其中85%以上为非营利性(见表1)。从投资主体看,“小资本”多,“大资本”少。在非公立医疗机构中,规模较小的村卫生室占比就达到了47.9%,其投资主体大多为乡村医生个人和村集体。获得三级医院资格的非公立医院全国只有66家,占非公立医院总数的0.7%。50张床位以下的非公立医院占比高达61%,500张及以上床位的只有92所(占1.0%)。如以中外合资合作医疗机构投资最低额度需2000万元为比照,在民办资本发达的温州市也只有45家非公立医院(占比68%)达到这一投资要求。从业务发展看,强调做大做强的多,追求做精做细的少。非公立医疗机构过多地关注上等级、上规模,增加床位和大型医用设备,而对于如何更好地坚持以人为本的理念,如何强化内部管理,转变服务模式,创新管理理念关注不够。有些民营医疗机构一味强调将医院做大做强,强调多收病人住院,强调自身经济效益,甚至希望能够到资本市场上去“上市”。对于如何做精做细,做出特色,提高医疗技术水平和服务水平追求不多。

(三)人才队伍建设不足。当前,非公立医疗机构过多地依靠从公立医院“挖人”、雇人或寄希望于放开医师多点执业政策等短期行为解决人才不足问题,即使给予相对高薪待遇,但仍对人才吸引力不强。北京北亚骨科医院院长王景明说,多种因素使得社会办医人才队伍依然呈现两头大、中间小的“哑铃型”不合理结构(即以新毕业的学生和退休人员为主,缺乏年富力强且有一定经验的中青年骨干队伍)。天津和睦家医院院长刘志中希望能够将医院纳入当地的住院医师规范化培训范畴,医师在北京、天津、上海、广州的和睦家集团内部能够自由多点执业。北京一中医门诊部负责人反映有的医院对93岁的“老中医”也不同意其多点执业,“扣着老人的医师证不放”。温州市鹿城区丽健口腔门诊部负责人希望政府有关部门对于未取得医师执业资格证的新毕业大学生“找地方实习一段时间”。北京美中宜和妇儿医院院长胡澜希望政府将医师申请多点执业由审批制变成备案制,公立医院不能设那么多主任岗位。离退休医生应该不受限制地多点执业。
(四)行业监管力度不足。一些地方缺乏有效的监管措施,有些医院注册时是非营利性,当优惠政策期满后,就改为营利性医院;有些医院虽然注册为非营利性医院,但实际上仍然是营利性医院;部分有专长的医生联合起来办医,部分中小企业老板投资办医,其主要目的是着眼于短期趋利和攫取高额利润。天津和睦家医院院长刘志中希望政府公布公立和非公立医院一些重要的医疗质量数据,如抗生素使用比例等,供群众选择医疗机构参考。温州康宁医院院长管伟立建议政府对于非公立医疗机构的欺诈行为实行“零容忍”。北京大兴区永林门诊部负责人赵永林希望卫生局多来检查,专家在检查中能够发现很多问题帮助改进管理和服务,现在大兴区卫生局半年才检查一次有点少。
分析上述问题产生的原因,主要表现在四个方面:
一是对深化医改的基本政策认识不足。深化医改明确提出要处理好基本与非基本的关系,这也是我们正确处理好政府与市场关系的基本原则。向人民群众提供基本的医疗卫生服务是政府的基本职责,其主要途径是通过健全的公立医疗服务体系来实现,在某些区域也可以通过购买服务来完成。社会办医主要是满足人民群众多层次、多样化的非基本医疗卫生服务需求,也可以提供基本医疗卫生服务。这两者是相辅相成、相得益彰的,不是矛盾和互相排斥的。对于社会办医,应该优先支持兴办非营利医疗机构,以形成正确的办医方向和舆论导向。又如,深化医改提出在公立医疗资源丰富的城市,可以将部分公立医院改制为民办医院,但在认识上不统一,政策上缺乏细则。
二是有关政策措施和规划、宣传引导不够。我国对引导企业、组织和个人等社会资本举办非营利性机构在税收、人才等方面支持力度不够,区域卫生规划和医疗机构设置规划刚性约束不够,没有为社会资本办医预留或留足规划空间且缺乏制度性安排。一些地区出现公立医院整体和单体规模盲目扩张、举债建设和设置特需、高端医疗服务的现象,人为地挤压了规模较大的社会资本办医的发展空间。一些政策相互不配套、不衔接,如医疗机构执业许可和医保定点资格审批不同步。一些地方规定非营利性机构在用地方面可以和公立医疗机构一样获得政府无偿划拨,但绝大多数地方没有得到很好的落实。此外,如何引导“大资本”兴办非营利性的医疗卫生事业,维护公益性和社会效益,营造全社会慈善理念等方面宣传得还不够。北京一口腔门诊部负责人反映,每个区县的政策都不一样,如有的区要求门诊部开在楼房的底层,面积达到500平米以上,而这些地方一般都是大银行、奔驰宝马4S店所在地,加重了门诊部租金成本。天津新世界儿童医院希望政府多宣传非公立医院。有的老百姓对非公立医院像看畸形儿一样,病人就诊时动辄就要求出示执业许可执等证照。北京一整形外科诊所负责人李沁意反映,民办诊所依靠自身很难发展,需要政府多给与支持,一个区域应该设立1个ICU和设备共享中心,减少民办诊所购置设备设施的成本。北京安定门中医院院长刘文华说,同样都是医保额度不够,但医保部门对公立医院浮动补助得多,对非公立医院补助得少。
三是一些非公立医院缺乏长远发展的理念。突出表现在没有牢固树立诚信和道德意识,特别是不注重从制度、机制和长远上培养人才队伍。参加座谈的30多家非公立医疗机构,绝大部分都没有形成自己的骨干队伍。有的业务房屋依靠租借,有的过度依赖广告招揽业务,没有考虑到非公立医疗机构的长远发展。
四是政府有关部门还需进一步转变职能。突出表现在一些地方政府和有关部门仍然存在重审批轻监管,职能转变不够,支持力度不够等方面的问题。北京明德医院院长陈沛说,医院想成为二级医院,但必须将床位增加到100张,同时要证明病床使用率达到80%。他认为这样的规定不太合理,医院级别和这些硬性指标没有直接的关系,应该和医疗服务质量有关。北大国际医院是一个非营利性的医院,2002年开始立项审批,预计到明年开业,目前已经盖了60多个公章,还没办完手续。不少民办门诊部负责人反映,连同仁堂、金象大药房都纳入医保定点单位,而门诊部基本上都没有获得医保定点资格。政府新建的社区卫生服务站自然就成为医保定点机构。因没有医保定点资格,政府想购买门诊部所承担的社区卫生服务都很难实现。
三、几点思考和建议
综合调研座谈中地方反映的突出问题,推进社会资本办医要用改革的思路和方法破解制约发展的体制机制障碍,用实实在在的措施推动发展。
(一)将社会办医纳入卫生发展规划统筹考虑。政府对保证人民群众获得基本医疗卫生服务负有义不容辞的职责。非基本医疗卫生服务则主要由社会资本举办非营利性医院负责。在区域卫生规划和医疗机构设置规划中要给社会办医留有合理发展空间,特别要注意给非营利性医疗机构预留足够的规划,建立以非营利性医疗机构为主体,营利性医疗机构为补充的社会资本办医体系。
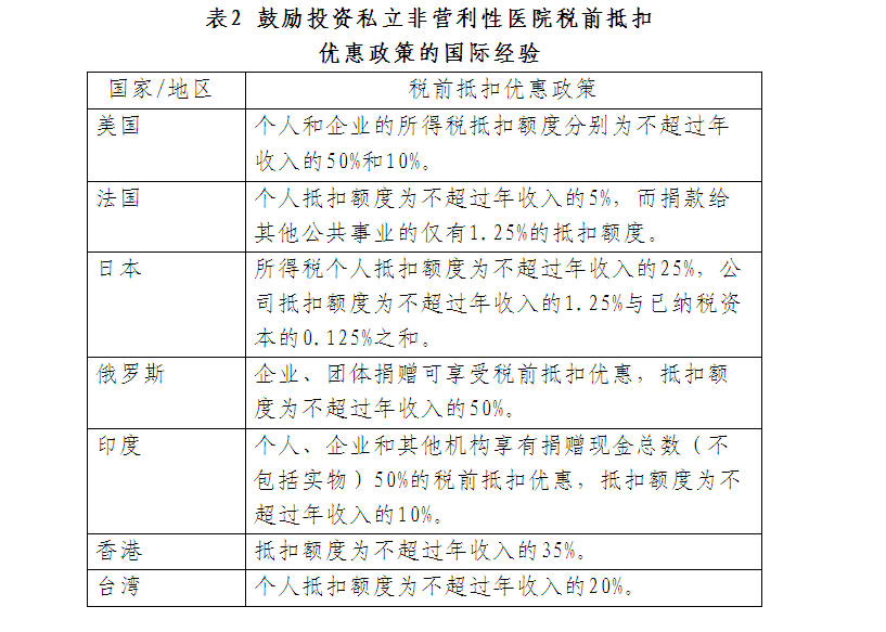
(二)大力发展非营利性医疗机构。要采取有力的政策措施,支持和吸引一批具有较大规模的社会资本举办非营利性医院。据对有关国家和地区经验分析,向非营利性医院的捐赠可享受所得税或遗产税等税前抵扣优惠,向营利性医院的捐赠则不能获得税收减免资格。如美国规定向非营利性医院捐赠的个人或企业享受税前抵扣优惠政策,个人和企业的所得税抵扣额度分别为不超过年收入的50%和10%。同时允许私立非营利性医院发行免税债券融资用于基础建设和设备购买,个人和企业购买医院债券后获得的利息收入,免于缴纳所得税(表2)。借鉴这些经验,建议对于企业、个人向非营利性医疗机构捐赠的财产(现金、物品、房地产、有价证券等)准予税前扣除,免于征收相关行政事业性收费。同时,要及时将非营利性医疗机构纳入医保定点和政府购买服务范畴。同时要注重发挥政协、统战和工商联等各方面的作用,动员一批境内外有实力、有社会责任感的企业、团体和个人兴办一批规模大并能够做精做细的非营利性医疗机构,起到很好的示范带头作用。同时也可扶持有较高水平的个人兴办医疗机构(如个体诊所等)。对这些组织、企业和个人给予一定的荣誉待遇等。此外,针对人才队伍建设不足的突出问题,与营利性医院相比,对于非营利性医院可以实现“六个优先”:大型公立医院对口合作优先开展,医学高等院校教学医院优先纳入,医师多点执业和高层次人才优先开放,重点学科建设优先支持,医疗机构检验检查资源优先共享,大型医用设备优先配置。

(三)深入研究国有企业举办医院问题。目前,主要有几个方面问题:1、深化医改政策明确提出支持和鼓励社会资本举办医疗机构,是否也允许国有企业(含国有控股企业)举办医疗机构?2、是否应该继续支持国有企业办好所属医院?3、国有企业医院转制为非营利性医院,如何转制?转制后的非营利性医院和社会资本举办的非营利性医院在政策待遇上有什么差别?4、是否允许国有企业或公立医院与社会资本联合举办新的医疗机构?5、国有企业所属医院如何与当地政府举办的公立医院同步实行综合改革?上述问题,大部分都是实践中涌现出来的,有的在政策上不是很清晰,有的虽然有政策规定,但在操作上缺乏细则和具体规定,需要组织专门力量作深入的研究,并选择一些地区开展有关的试点工作。
(四)加强人才队伍建设。提升非公立医疗机构的医疗服务水平,必须要在人才队伍建设上下功夫。借鉴基层综合改革的成功经验,要加快公立医院人事分配制度改革。创新人才管理机制,实行定编定岗不定人,变固定用人为合同用人,变身份管理为岗位管理、资格管理。合理核定公立医院内部科室主任岗位,完善医疗责任风险保险机制,为人才流向非公立医院打下基础。充分利用公立医院在品牌、人才和技术管理等方面的资源优势,采取多种形式,实现公立医院对社会资本办医的带动、支持和辐射作用。研究制定管理规范,推动完善医师多点执业政策。同时,要将非公立医疗机构纳入住院医师和全科医师规范化培训范畴,提升非公立医疗机构现有人才服务水平。按非公立医疗机构当年业务收入的一定比例提取用于教育培训的经费,保障人员业务培训工作。此外,在各级政府支持下,鼓励将非公立医疗机构的卫生技术人员比照公立医疗机构同类人员参加事业单位医疗、养老等保险,也可通过发展补充保险等方式建立完善相应的保障制度。为切实做好这方面工作,建议由有关部门研究制定医疗卫生机构人力资源流动的指导性意见。
(五)加强行业监管和指导。政府有关部门要依托信息化等措施创新监管手段,建立信息发布制度,加强对非营利性医疗机构的财务监管,保证其按照非营利的性质运行。加强经常性的质量监督检查,严厉打击失信和违法行为,降低短期趋利风险。加大对水平高、服务佳、社会责任感强、群众反映好的非公立医疗机构宣传力度,树立正面形象,倡导诚信执业和依法执业。引导和扶持行业学会、协会发展,建立政府和非公立医疗机构的第三方沟通渠道,发挥行业组织在倡导行业自律、反映行业诉求、维护行业权益等方面的作用。



京公网安备11010502051256号