4月1日起,电子病历应用管理规范施行!
2017-02-23 文章来源:卫计委官网 我要说
导读:卫计委官网印发了关于《电子病历应用管理规范(试行)的通知》,该规范自2017年4月1日起施行。
近日,卫计委官网印发了关于《电子病历应用管理规范(试行)的通知》,该规范自2017年4月1日起施行。
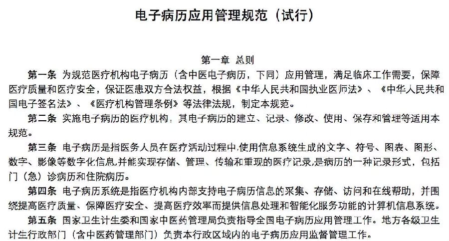
通知介绍,电子病历是指医务人员在医疗活动过程中,使用信息系统生成的文字、符号、图表、图形、数字、影像等数字化信息,并能实现存储、管理、传输和重现的医疗记录,是病历的一种记录形式,包括门(急)诊病历和住院病历。
门(急)诊病历书写内容包括门(急)诊病历首页、病历记录、化验报告、医学影像检查资料等。
住院病历书写内容包括住院病案首页、入院记录、病程记录、手术同意书、麻醉同意书、输血治疗知情同意书、特殊检查(特殊治疗)同意书、病危(重)通知单、医嘱单、辅助检查报告单、体温单、医学影像检查报告、病理报告单等。
并明确,有条件的医疗机构电子病历系统可以使用电子签名进行身份认证,可靠的电子签名与手写签名或盖章具有同等的法律效力。
附件:
关于印发电子病历应用管理规范(试行)的通知
国卫办医发〔2017〕8号
各省、自治区、直辖市卫生计生委、中医药管理局,新疆生产建设兵团卫生局:
为贯彻落实全国卫生与健康大会精神及深化医药卫生体制改革有关要求,规范电子病历临床使用与管理,促进电子病历有效共享,推进医疗机构信息化建设,国家卫生计生委、国家中医药管理局组织制定了《电子病历应用管理规范(试行)》。现印发给你们(可从国家卫生计生委官方网站“医政医管”栏目下载),请遵照执行。
国家卫生计生委办公厅
国家中医药管理局办公室
2017年2月15日








京公网安备11010502051256号