凡例
2017-02-23 文章来源:中华人民共和国人力资源和社会保障部官网 我要说
《国家基本医疗保险、工伤保险和生育保险药品目录(2017年版)》(简称《药品目录》)是基本医疗保险、工伤保险和生育保险基金支付药品费用的标准。临床医师根据病情开具处方、参保人员购买与使用药品不受《药品目录》的限制。
“凡例”是对《药品目录》中药品的分类与编号、名称与剂型、备注等内容的解释和说明,是《药品目录》的组成部分,其内容与目录正文具有同等政策约束力。
一、目录构成
(一)《药品目录》西药部分和中成药部分所列药品为基本医疗保险、工伤保险和生育保险基金准予支付费用的药品,共2535个,包括西药1297个,中成药1238个(含民族药88个)。其中仅限工伤保险基金准予支付费用的品种5个;仅限生育保险基金准予支付费用的品种4个。
(二)《药品目录》收载的西药甲类药品402个,中成药甲类药品192个,其余为乙类药品。基本医疗保险基金支付药品费用时区分甲、乙类,工伤保险和生育保险支付药品费用时不分甲、乙类。
二、编排与分类
(三)药品分类及分类代码执行《社会保险药品分类与代码》行业标准。药品分类西药主要依据解剖-治疗-化学分类(ATC),中成药主要依据功能主治分类。临床具有多种治疗用途的药品,选择其主要治疗用途分类。临床医师依据病情用药,不受《药品目录》分类的限制。
(四)西药、中成药分别按药品品种编号。同一品种只编一个号,重复出现时标注“★”,并在括号内标注该品种编号。药品排列顺序及编号的先后次序无特别含义。
三、名称与剂型
(五)除在“备注”一栏标有“◇”的药品外,西药名称采用中文通用名,未包括命名中的盐基、酸根部分,剂型单列。中成药名称采用中文通用名,剂型不单列。为使编排简洁,在甲乙分类、给药途径、备注相同的情况下,同一通用名称下的不同剂型并列,其先后次序无特别含义。
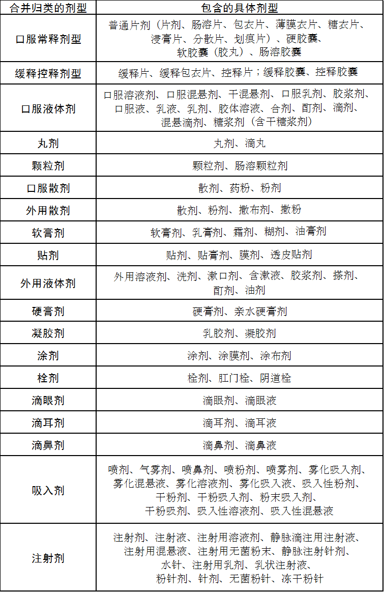
(六)西药剂型在《中国药典》“制剂通则”的基础上合并归类处理,未归类的剂型以《药品目录》标注的为准。合并归类的剂型所包含的具体剂型见下表:

中成药剂型中,丸剂包括水丸、蜜丸、水蜜丸、糊丸、浓缩丸和微丸,不含滴丸;胶囊剂是指硬胶囊,不含软胶囊;其他剂型没有归并。
(七)《药品目录》收载的药品不区分商品名、规格或生产厂家。通用名称中主要化学成分部分与《药品目录》中的名称一致且剂型相同,而酸根或盐基不同的西药,属于《药品目录》的药品。
(八)“备注”栏标有“◇”的药品,因其组成和适应症类似而进行了归类,所标注的名称为一类药品的统称。具体如下:
1.西药部分第101号“短效胰岛素类似物”包括:赖脯胰岛素、重组赖脯胰岛素、门冬胰岛素、谷赖胰岛素。
2.西药部分第104号“人中效胰岛素”包括:精蛋白锌重组人胰岛素、精蛋白重组人胰岛素、精蛋白生物合成人胰岛素。
3.西药部分第106号“普通胰岛素预混”包括:精蛋白锌胰岛素(30R)、精蛋白生物合成人胰岛素(预混30R)、精蛋白重组人胰岛素混合(40/60)、精蛋白锌重组人胰岛素混合、精蛋白重组人胰岛素混合(50/50)、精蛋白重组人胰岛素混合(30/70)、精蛋白重组人胰岛素(预混30/70)、精蛋白生物合成人胰岛素(预混50R)、50/50混合重组人胰岛素、30/70混合重组人胰岛素。
4.西药部分第107号“胰岛素类似物预混”包括:门冬胰岛素50、门冬胰岛素30、精蛋白锌重组赖脯胰岛素混合(25R)、精蛋白锌重组赖脯胰岛素混合(50R)。
5.西药部分第110号“长效胰岛素类似物”包括:甘精胰岛素、重组甘精胰岛素和地特胰岛素。
6.西药部分第158号“缓解消化道不适症状的复方OTC制剂”包括的品种见下表:

7.西药部分第712号“抗艾滋病用药”是指国家免费治疗艾滋病方案内的药品。
8.西药部分第912号“动物骨多肽制剂”包括:骨肽、骨肽(Ⅰ)、鹿瓜多肽和骨瓜提取物。
9.西药部分第1097号“青蒿素类药物”是指卫生部《抗疟药使用原则和用药方案》中所列的以青蒿素类药物为基础的处方制剂、联合用药的药物和青蒿素类药物注射剂。
10.西药部分第1166号“缓解感冒症状的复方OTC制剂”包括的品种见下表:

11.西药部分第1257号“肠内营养剂”包括:肠内营养粉剂(AA-PA)、肠内营养粉剂(AA)、短肽型肠内营养剂、整蛋白型肠内营养剂(粉剂)、肠内营养混悬液Ⅱ(TP)、肠内营养混悬液(TPSPA)、肠内营养混悬液(TP-MCT)、肠内营养乳剂(TP-HE)、肠内营养乳剂(TPF-T)、肠内营养混悬液(TPF-FOS)、肠内营养混悬液(TPF-DM)、肠内营养乳剂(TPF-D)、肠内营养混悬液(TPF-D)、肠内营养乳剂(TPF)、肠内营养混悬液(TPF)、肠内营养乳剂(TP)、肠内营养混悬液(TP)、肠内营养粉剂(TP)、肠内营养混悬液(SP)。
12.中成药部分第360号“虫草菌发酵制剂”包括:百令片、百令胶囊、金水宝片、金水宝胶囊、宁心宝胶囊、至灵胶囊。
13.中成药部分第466号“薯蓣皂苷口服制剂”包括:地奥心血康片、地奥心血康颗粒、地奥心血康软胶囊、薯蓣皂苷片。
14.中成药部分第510号“三七皂苷注射制剂”包括:血塞通注射液、血栓通注射液、注射用血塞通(冻干)、注射用血栓通(冻干)。
15.中成药部分第515号的“灯盏注射制剂”包括:灯盏细辛注射液、灯盏花素注射液、注射用灯盏花素。
16.中成药部分第523号“三七皂苷口服制剂”包括:三七通舒胶囊、血塞通片、血塞通胶囊、血塞通颗粒、血塞通软胶囊、血栓通胶囊。
17.中成药部分第533号的“银杏叶口服制剂”包括:银杏叶滴丸、银杏叶胶囊、银杏叶颗粒、银杏叶口服液、银杏叶片、银杏叶丸、银杏叶提取物滴剂、银杏叶提取物片、银杏酮酯滴丸、银杏酮酯胶囊、银杏酮酯颗粒、银杏酮酯片、银杏酮酯分散片、杏灵分散片、银杏蜜环口服溶液。
18.中成药部分第534号“银杏叶注射制剂”包括:银杏达莫注射液、银杏叶注射液、银杏叶提取物注射液、注射用银杏叶提取物、舒血宁注射液。
19.中成药部分第772号的“复方红曲口服制剂”包括:血脂康片、脂必妥片、脂必妥胶囊、脂必泰胶囊。
20.中成药部分第1099号的“狗皮膏制剂”包括:狗皮膏、狗皮膏(改进型)、精制狗皮膏、新型狗皮膏。
四、限定支付范围
(九)医疗保险统筹基金支付《药品目录》内药品所发生的费用,必须由医生开具处方或住院医嘱,参保患者自行购买药品发生的费用,由个人账户支付或个人自付。儿童或有临床证据证明为智力障碍的成人参保人员,由医生处方或住院医嘱使用与目录药品名称和剂型相同的非处方药品发生的费用,可以由统筹基金按规定支付。
(十)“备注”栏中对部分药品规定了限定支付范围,是指符合规定情况下参保人员发生的药品费用,可按规定由基本医疗保险或生育保险基金支付,工伤保险支付药品费用时不受限定支付范围限制。经办机构在支付费用前,应核查相关证据。
1.“备注”一栏标有“△”的药品,是参保人员住院使用时由基本医疗保险统筹基金按规定支付,门诊使用时由职工基本医疗保险个人账户支付的药品。
2.“备注”一栏标为“限工伤保险”的药品,是仅限于工伤保险基金支付的药品,不属于基本医疗保险、生育保险基金支付范围。
3.“备注”一栏标为“限生育保险”的药品,是仅限于生育保险基金支付的药品,不属于基本医疗保险、工伤保险基金支付范围。
4.“备注”一栏标注了适应症的药品,是指参保人员出现适应症限定范围情况并有相应的临床体征及症状、实验室和辅助检查证据以及相应的临床诊断依据,使用该药品所发生的费用可按规定支付。适应症限定不是对药品法定说明书的修改,临床医师应根据病情合理用药。
5.“备注”一栏标注了二线用药的药品,支付时应有使用《药品目录》内一线药品无效或不能耐受的证据。
(十一)国家免费治疗艾滋病方案内的药品,不属于国家免费治疗艾滋病范围的参保人员使用治疗艾滋病时,基本医疗保险基金可按规定支付费用。
国家公共卫生项目涉及的抗结核病和抗血吸虫病药物,不属于国家公共卫生支付范围的参保人员使用时,基本医疗保险基金可按规定支付费用。
(十二)参保人员使用西药部分第234-247号“胃肠外营养液”、第262号“丙氨酰谷氨酰胺注射剂”、第1257号“肠内营养剂”,需经营养风险筛查明确具有营养风险时方可按规定支付费用。使用肠外或肠内营养支持疗法时,消化道有功能的患者应首先选用肠内营养剂。
五、其他
(十三)中成药部分药品处方中含有的“麝香”是指人工麝香,“牛黄”是指人工牛黄、体内培植牛黄和体外培育牛黄。



京公网安备11010502051256号