长海医院创伤骨科苏佳灿教授团队揭示骨质疏松治疗新靶点
2017-09-20 文章来源:海军军医大学(第二军医大学)附属长海医院创伤骨科 作者:陈晓 智信 苏佳灿 我要说
近日,海军军医大学(第二军医大学)附属长海医院创伤骨科苏佳灿教授团队连续在国际知名期刊《美国实验生物学会联合会》杂志(《The FASEB Journal》)(IF= 5.498)和Nature出版集团旗下《细胞死亡与疾病》杂志(《Cell Death & Disease》)(IF= 5.965)接连发表题为“Matrine prevents bone loss in ovariectomized mice by inhibiting RANKL-induced osteoclastogenesis”和“Matrine Derivate MASM Uncovers a Novel Function for Ribosomal Protein S5 in Osteoclastogenesis and Postmenopausal Osteoporosis”的研究论文,两项重要发现已申报国家发明专利。长海医院创伤骨科医学博士陈晓主治医师和临床医学八年制智信博士研究生为该研究的共同第一作者。


绝经后骨质疏松症(PMOP)是一种与衰老有关的常见病,主要发生在绝经后妇女。由于雌激素缺乏导致骨量减少及骨组织结构发生变化,骨脆性增加,容易发生骨折。随着中国老龄化社会的加速到来,骨质疏松及其相关并发症发生率快速升高,严重影响着老年人的身心健康。
PMOP的发生与破骨细胞过度分化密切相关,抑制破骨过度激活重建骨代谢平衡是骨质疏松药物治疗的重要手段。小分子天然产物是破骨抑制药物筛选的重要来源。研究团队运用计算机模拟、体外活性筛选等技术从几千种候选产物中得到苦参碱(Matrine),发现其体外能够显著抑制破骨分化过程,减轻去卵巢小鼠骨质丢失。苦参碱和槐果碱是从植物苦参中提取出来的一种生物碱,临床用于肝炎、肝纤维化的辅助治疗,具有优良的抗炎活性,而苦参碱对PMOP的效应尚无相关报道。
首先课题组利用原代单核细胞和RAW264.7细胞株探讨了苦参碱对体外破骨分化的作用。研究发现,Matrine能够显著抑制原代BMMCs和RAW264.7细胞体外破骨分化及功能,并呈现浓度依赖效应。

图1:苦参碱抑制BMMCs体外破骨分化

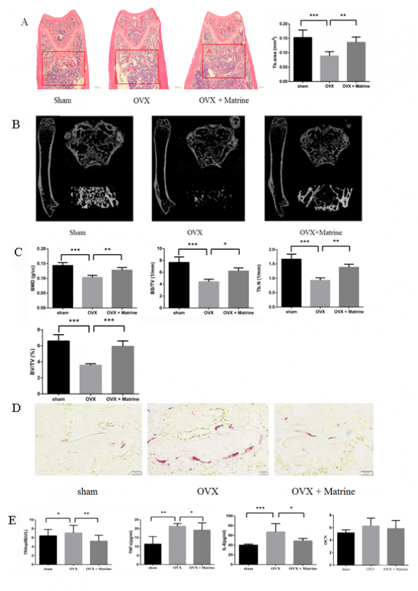
图2:苦参碱减轻OVX小鼠骨质丢失
Matrine对RANKL介导的NF-κB,MAPK,AKT通路等均有明显的抑制作用。

图3:苦参碱作用机制示意图
但是在研究过程中,我们发现,苦参碱溶解度低,生物利用度差,存在一定细胞毒性。于是在槐果碱的基础上,课题组通过结构修饰、活性测定构效关系等手段进一步优化其结构,降低毒性、提高活性及生物利用度,经Lawesson’s试剂处理将其羰基氧原子转换成硫原子,再通过加成反应在13位引入一系列的含胺基团,制备得到MASM(编号:M19)。对其抗炎活性研究表明:M19能够显著抑制LPS诱导巨噬细胞激活并显著抑制NF-κB的激活。
随后课题组系统研究了M19对破骨分化的影响及其在骨质疏松中的作用,鉴定其作用靶点为核糖体蛋白5(Ribosomal Protein S5, RPS5),并初步阐明了RPS5调控破骨分化的分子机制。

图1:M19合成步骤及MTT实验

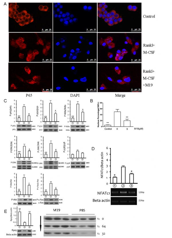
图2:M19能显著抑制RANKL介导的下游细胞信号通路激活,与细胞内RPS5结合,稳定其浓度。

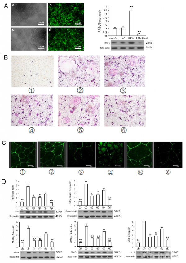
图3:RPS5过表达、敲减后影响破骨分化。
A.左:72小时后用慢病毒感染的RAW264.7细胞的荧光。a,b为被Lv-RPS5感染的细胞,c,d为被Lv-shRNA-RPS5感染的细胞。右:检测细胞内RPS5蛋白的表达量。
B. RAW264.7细胞RANKL诱导+TRAP染色。
C.肌动蛋白环染色。
D.不同组中TRAP,组织蛋白酶,TRAF6,MMP9和CTR的表达量。
①RAW264.7细胞;
②M-CSF,RANKL诱导RAW264.7细胞;
③Lv-NC感染RAW264.7细胞+M-CSF,RANKL诱导+5μMM19处理;
④Lv-RPS5感染RAW264.7细胞;
⑤RAW264.7细胞+Lv-shRNA-RPS5感染+M-CSF,RANKL诱导+5μMM19处理;
⑥RAW264.7细胞+Lv-RPS5感染+M-CSF,RANKL诱导+5μMM19处理(**P<0.01,* P<0.05vs②)。

图4:RPS5调控PI3K/Akt,MAPKs和NF-κB通路
A.破骨细胞发生过程中RPS5的变化;
B.Akt磷酸化变化;
C.p65,p50和IκBa磷酸化变化;
D.ERK,JNK,p38和c-fos的磷酸化变化。

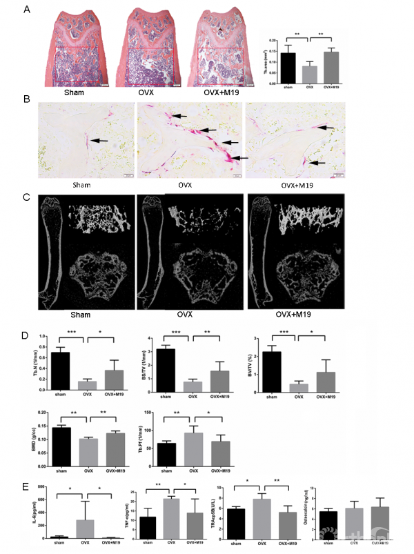
图5:M19显著增加OVX小鼠股骨远端骨小梁数量,TRAP染色显示能够抑制破骨细胞生成。

M19通过结合RPS5,抑制RPS5在破骨分化中的降解,抑制RANKL介导的NK-κB,MAPK, AKT通路激活,减少NFATc1转录因子的表达,抑制破骨细胞的激活,减轻OVX小鼠骨质丢失。
专家点评
传统中药小分子产物是药物筛选巨大的天然宝库。本研究首次报道了一种新型天然小分子产物苦参碱及其衍生物M19对绝经后骨质疏松中的作用及其分子机制,为临床开发新型抗骨质疏松药物提供了新的选择。最有意义的是本研究通过M19首次揭示核糖体蛋白5(RPS5)在破骨细胞分化中具有重要作用,能够显著抑制破骨分化相关信号通路激活及破骨分化过程,是潜在的骨质疏松治疗的新靶点,扩展了目前对核糖体蛋白5在骨代谢中作用的认知。

罗剑
华东师范大学生命科学学院生命医学研究所研究员,教授,博导,青年长江学者,国家优秀青年基金获得者。
作者简介

陈晓
医学博士,海军军医大学附属长海医院创伤骨科主治医师、讲师,现承担国家、省部级研究课题2项,参与国家军队省部级课题5项,累计金额3000余万元;主编专著3部,获批国家专利授权14项,其中发明专利2项;以第一作者(含共同)发表学术论文30余篇,其中SCI论文19篇,>5分4篇,累计影响因子53.49分,引用次数207次;获军队医疗成果二等奖、上海市医学科技二等奖、教育部科技进步二等奖。

苏佳灿
通讯作者简介:苏佳灿,主任医师,教授,博士生导师,医学博士,材料学博士后,海军军医大学附属长海医院创伤骨科副主任,党支部副书记,兼任海军军医大学海洋医学院战创伤外科研究所副所长,中韩国际生物医学工程中心主任,韩国仁济大学客座教授,上海理工大学客座教授,中国青年科协委员,上海市青联委员,杨浦区青联委员,国家自然科学基金二审评审专家和军委科技委创新特区主题专家,受邀担任多个SCI期刊编委及审稿专家。获评上海十大杰出青年,全国首届向上向善好青年,荣立二等功一次。



京公网安备11010502051256号