老年护理实践指南(试行)
2019-12-25 文章来源:国家卫健委官网 我要说
老年护理实践指南(试行)
第1章 常见老年综合征护理
一、衰弱
二、认知障碍
三、睡眠障碍
四、视听障碍
五、头晕与晕厥
六、谵妄
七、慢性疼痛
八、营养不良
九、尿失禁
十、便秘
十一、跌倒
十二、压力性损伤
第2章 常见老年疾病护理
一、高血压
二、冠心病
三、急性心肌梗死
四、心力衰竭
五、慢性阻塞性肺疾病
六、肺炎
七、呼吸衰竭
八、脑卒中
九、帕金森氏病
十、糖尿病
十一、胃食管反流病
十二、尿路感染
十三、慢性肾功能衰竭
十四、骨质疏松
十五、贫血
十六、类风湿性关节炎
十七、白内障
十八、瘙痒症
第3章 常见老年心理问题护理
一、焦虑
二、抑郁
三、孤独
第4章 常用老年护理技术
一、体温测量
二、脉搏、呼吸测量
三、无创血压测量
四、有创血压监测
五、心电监测
六、皮下注射
七、肌内注射
八、静脉采血
九、血糖监测
十、静脉留置针穿刺
十一、经外周静脉置入中心静脉导管(PICC)维护
十二、氧气吸入
十三、家庭氧疗
十四、雾化吸入
十五、有效排痰
十六、口咽通气管放置
十七、人工气道固定
十八、气管插管护理
十九、吸痰
二十、留置胃管
二十一、鼻饲
二十二、胃造瘘护理
二十三、肠造口护理
二十四、留置导尿
二十五、尿管维护
二十六、灌肠
二十七、肛管排气
二十八、糖尿病足护理
二十九、尿标本采集
三十、粪便标本采集
三十一、痰标本采集
三十二、伤口换药
三十三、口服给药
三十四、皮肤给药
三十五、眼内给药
三十六、耳内给药
三十七、鼻腔给药
三十八、口腔给药
三十九、阴道给药
四十、阴道冲洗
四十一、直肠给药
四十二、冷敷疗法
四十三、热敷疗法
四十四、助行器使用
四十五、轮椅使用
四十六、膈下腹部冲击法
四十七、心肺复苏
四十八、非同步电除颤
第5章 老年康复护理
一、个人卫生清洁训练
二、穿衣训练
三、进食训练
四、偏瘫患者良肢位摆放
五、床上运动
六、关节活动度训练
七、转移训练
八、平衡训练
九、步行训练
十、言语训练
十一、认知训练
十二、心肺功能训练
十三、骨盆底肌群训练
十四、肠道功能训练
第6章 老年安宁疗护
一、老年临终舒适照护
二、老年临终哀伤辅导
第7章 居家照护者指导与支持
一、居家照护能力评估与指导
二、居家照护者沟通技能指导
三、居家照护者压力疏解与社会支持
附录表A—P(供参考使用)
附录A Fried衰弱评估方法
附录C 意识模糊评估法(confusion assessment method,CAM)
附录D 修订版面部表情疼痛量表(faces pain scale-Revised,FPS-R)
附录E 数字评分法(numeric rating sale,NRS)
附录F 老年人营养不良风险评估表
附录G 老年人跌倒风险评估表
附录H Morse跌倒风险评估量表
附录I 托马斯跌倒风险评估表(St Thomas’s Risk Assessment tool, STRATIFY )
附录J Braden压疮评估量表
附录K Norton压疮评估量表
附录L Waterlow压疮评估量表
附录M 压力性损伤分类
附录N 老年抑郁量表(Geriatric Depression Scale, GDS-15)
附录O 糖尿病足的Wagner分级法
附录P 洼田饮水试验
第1章 常见老年综合征护理
老年综合征是指老年患者由多种疾病或多种原因造成的同一种临床表现或问题的症候群。常见的老年综合征有衰弱、认知障碍、睡眠障碍、视听障碍、头晕与晕厥、谵妄、慢性疼痛、营养不良、尿失禁、便秘、跌倒及压力性损伤等。
一、衰弱
(一)评估与观察要点。
1.了解患病情况、用药史及跌倒史。
2.评估意识状态、疲乏、肌力、活动能力、饮食状况及跌倒风险。
3.评估居住环境及生活方式。
4.评估心理、社会支持情况及照护者的能力与需求。
(二)护理要点。
1.可参照评估量表判定衰弱程度(附录A Fried衰弱评估方法)。
2.补充热量30 kcal/(Kg·d)、蛋白质1.0~1.2g/(Kg·d)、维生素及适量膳食纤维。
3.根据耐受情况,协助其进行慢跑、增加行走速度、站立-行走及太极拳等运动。
4.提供安全环境,放置防跌倒警示标识,采取措施预防跌倒(详见第1章十一跌倒)。
5.根据衰弱状况给予相应生活照护。
6.与医疗团队及照护者共同制订医护照料计划,并协助执行。
(三)指导要点。
1.告知补充足够的热量、蛋白质、维生素、膳食纤维及合理运动的重要性。
2.告知预防跌倒的重要性及措施。
3.指导居家老年患者纠正吸烟、饮酒及久坐等不良生活方式。
4.指导每年进行健康体检。
(四)注意事项。
1.根据耐受程度安排运动量和运动形式,运动中做好安全防护。
2.老年肥胖者体重下降速度不宜过快。
3.长期卧床者,采取措施预防压力性损伤(详见第1章十二压力性损伤)。
二、认知障碍
认知障碍包含轻度认知障碍及痴呆(含阿尔茨海默病、血管性痴呆等)。
(一)评估与观察要点。
1.了解认知障碍的程度、患病类型、用药史及家族史。
2.评估意识状态、活动能力、吞咽能力、排泄及睡眠状况。
3.评估居家护理环境。
4.评估社会支持情况及照护者的能力与需求。
(二)护理要点。
1.日常生活照护。
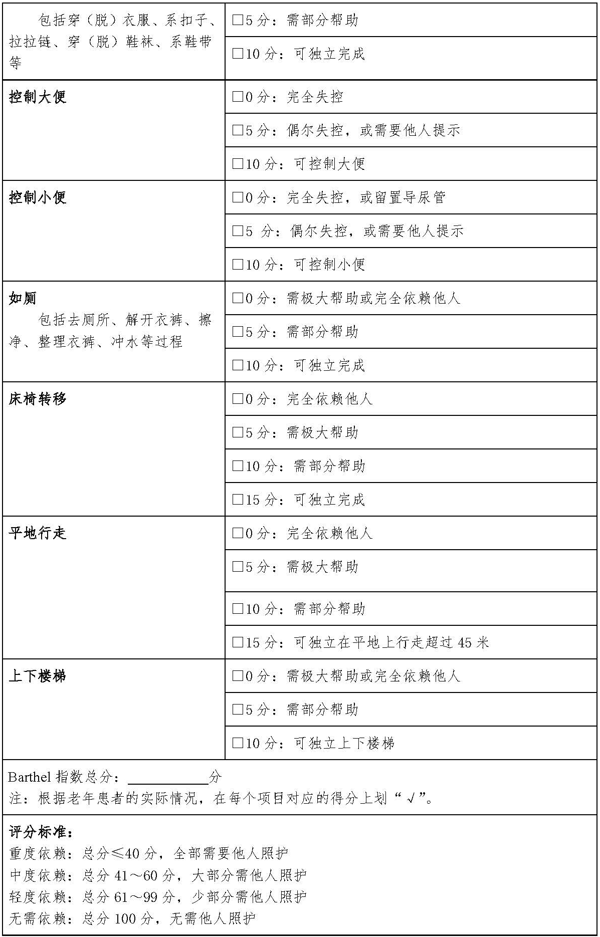
(1)可参照评估量表判定自理程度(附录B Barthel指数评定量表)。
(2)提供日常生活能力训练,安排做力所能及的事情。
(3)控制每次进食量,吞咽障碍者,做好相应护理(详见第5章三进食训练);进餐中观察食欲、食量、咀嚼、呛咳及噎食的表现,噎食发生时,及时处理(详见第4章四十六膈下腹部冲击法)。
(4)协助大小便失禁者定时如厕,做好会阴及肛周皮肤卫生。
(5)协助睡眠障碍者白天适当活动。
2.精神行为问题管理。
(1)观察精神行为问题的表现、持续时间、频次及潜在的隐患。
(2)寻找可能的原因或诱发因素,制订相应的预防及应对策略。
(3)发生精神行为问题时,以理解和接受的心态去应对和疏导,避免强行纠正及制止。
(4)首选非药物管理措施,无效时与医生沟通,考虑药物干预。
3.安全防护。
(1)放置防跌倒警示标识,采取措施预防跌倒(详见第1章十一跌倒)。
(2)放置防走失警示标识,加强巡视,将紧急联系人电话放于老年患者不易丢失处。
(3)管理好电源、热源、易碎物品、锐利物品及药品。
(4)发生噎食时,采取膈下腹部冲击法(详见第4章四十六膈下腹部冲击法)。
4.遵医嘱给药,居家宜分格摆药或用不同颜色进行区分,防止漏服及错服,观察用药后疗效及不良反应。
5.与其交流时放慢语速、语调平和,用简单易理解的词语,给予充足的反应时间。
6.与医疗团队及照护者共同制订认知训练计划,并协助执行。
7.对于卧床者,给予基础护理,并采取措施预防压力性损伤等并发症(详见第1章十二压力性损伤)。
8.定期在社区开展认知障碍健康教育,提高公众对相关知识的知晓率。
(三)指导要点。
1.告知照护者认知障碍各阶段可能出现的问题及解决方法。
2.指导照护者设计适合认知障碍者的居家环境。
3.指导照护者做好防跌倒、防走失、防压力性损伤、防冲动及防自杀等安全防护措施。
4.教会照护者进行居家认知训练(详见第5章十一认知训练)及日常生活能力训练的方法。
5.教会照护者舒缓自身压力的技巧,提供相关的支持服务信息。
(四)注意事项。
1.遵循个体化原则,动态调整照护方案。
2.进行认知训练及日常生活能力训练时,应从简单到复杂,循序渐进。
三、睡眠障碍
(一)评估与观察要点。
1.了解患病情况、临床表现、睡眠习惯及睡眠环境。
2.询问服用镇静催眠类药物的种类、剂量及不良反应。
3.评估意识状态、跌倒风险、对睡眠障碍的态度及对社会功能的影响。
4.评估心理、社会支持情况及照护者的能力与需求。
(二)护理要点。
1.提供安静、整洁的睡眠环境,温湿度及光线适宜。
2.协助采取非药物措施改善睡眠。
(1)睡前饮温牛奶,不宜喝浓茶、咖啡及含酒精类等饮品。
(2)睡前用温水泡脚,避免兴奋及刺激,营造安静的睡眠氛围。
(3)安排规律的日间活动,减少白天睡眠时间。
(4)使用耳穴贴压、中药药枕等中医适宜技术促进睡眠。
(5)可使用眼罩、耳塞辅助睡眠。
(6)建立睡眠卫生习惯。
3.遵医嘱服用镇静催眠类药物,观察药物疗效及不良反应,并采取措施预防跌倒(详见第1章十一跌倒)。
(三)指导要点。
1.告知居家老年患者按时服药及预防跌倒的重要性,不能擅自停药或改变剂量。
2.告知居家老年患者睡眠障碍加重时,应及时就诊。
3.指导居家老年患者促进良好睡眠的方法。温水泡脚时水温不应超过40℃,避免烫伤。
4.指导照护者提供亲情支持,妥善处理引起不良心理反应的事件。
(四)注意事项。
1.首选非药物措施改善睡眠。
2.服用镇静催眠类药物期间定期进行肝肾功能检查。
四、视听障碍
(一)评估与观察要点。
1.了解患病情况、跌倒史及活动能力。
2.评估视听障碍的程度及对生活的影响。
3.评估居住环境、心理、社会支持情况及照护者的能力与需求。
(二)护理要点。
1.提供安静、光线充足、地面平整及无障碍的环境。
2.采取措施预防跌倒(详见第1章十一跌倒)。
3.严重视听障碍者,协助做好生活护理。
4.清洁眼部及耳部,加强眼耳部卫生。
5.根据视听情况,采取有效的沟通方式。
(三)指导要点。
1.指导佩戴合适的眼镜及助听器,定期维护。
2.指导居家老年患者定期检查视听力,症状加重时及时就诊。
3.教会居家老年患者做眼耳保健操的方法。
(四)注意事项。
1.选择白天运动,避开强光照射。
2.严重视听障碍者,外出活动宜有人陪同。
五、头晕与晕厥
(一)评估与观察要点。
1.了解患病情况、用药史及对生活的影响。
2.评估意识状态、瞳孔、生命体征及血糖情况。
3.评估头晕与晕厥发作的表现、频次、持续时间、诱发因素及缓解情况。
4.评估居家环境、心理、社会支持情况及照护者的能力与需求。
(二)护理要点。
1.提供安静、光线充足、空气流通、地面平整及无障碍的环境。
2.监测血压及血糖变化,采取措施预防直立性低血压或低血糖。
3.头晕或晕厥发作时,协助平卧休息,头偏向一侧,加床档予以保护。
4.发现有面色苍白、心慌、出冷汗、恶心及呼吸困难等晕厥征兆时,协助取平卧位,头偏向一侧,并告知医生。
5.头晕伴有频繁呕吐者,协助头偏向一侧,遵医嘱使用止吐药,补充水分及营养。
6.剧烈咳嗽时,协助取坐位或手扶固定物。
7.根据头晕或晕厥发作情况给予相应生活照护。
8.采取措施预防跌倒/坠床(详见第1章十一跌倒)。
9.协助进行站立平衡训练、头动平衡训练、视物平衡训练等头晕康复训练。
(三)指导要点。
1.告知头晕或晕厥的诱发因素及应急处理措施。
2.告知深低头、起坐及站立等变换体位时动作应缓慢,避免登高、游泳等旋转幅度大的活动。
3.告知穿舒适衣服,避免穿高领及硬领衬衣。
4.告知严重头晕者,外出活动宜有人陪同。
5.指导居家老年患者进食低脂、低盐及高蛋白易消化食物,避免食用油炸、生冷、辛辣等刺激性食物。
6.指导老年糖尿病患者外出时携带糖果类食品,以备发生低血糖时使用。
(四)注意事项。
1.合理膳食,保持大便通畅,避免用力排尿、排便。
2.意识恢复前,不应经口喂食及服药;体力未恢复前,不应站立。
3.避免强光、强声、紧张及焦虑等刺激。
六、谵妄
(一)评估与观察要点。
1.了解患病情况、谵妄史、用药史及活动能力。
2.评估意识状态、生命体征及精神状况。
3.评估症状发作的表现、频次、持续时间、诱发因素及缓解情况。
4.评估环境、心理、社会支持情况及照护者的能力与需求。
(二)护理要点。
1.可参照评估量表判定有无谵妄(附录C 意识模糊评估法),每日监测并记录。
2.保持环境安静,维持温湿度适宜,白天保持光线充足,夜间宜使用眼罩、耳塞等促进睡眠。
3.病情允许时,协助早期适量活动。
4.采取措施预防跌倒(详见第1章十一跌倒)。
5.使用柔和、清晰及简洁的语言与其沟通。
6.给予定向力、视听觉刺激及记忆力训练。
(三)指导要点。
1.告知谵妄的原因、诱发因素及预防措施。
2.指导照护者做好日常生活护理。
3.指导照护者谵妄发生时勿强行纠正其言行。
4.教会照护者预防误吸、跌倒、坠床及走失的措施。
(四)注意事项。
1.发现有暴力和躁动等精神症状征兆者,及时报告医生。
2.防止管路滑脱。
七、慢性疼痛
(一)评估与观察要点。
1.了解患病情况、用药史、睡眠情况及活动能力。
2.评估疼痛的部位、性质、程度、频次、持续时间、诱发因素及缓解情况。
3.询问服用镇痛药物的种类、剂量及不良反应。
4.评估疼痛耐受度、控制疼痛的意愿及对身体功能的影响。
5.评估心理、社会支持情况及照护者的能力与需求。
(二)护理要点。
1.可参照评估量表判定疼痛程度(附录D 修订版面部表情疼痛量表至附录E 数字评分法)。
2.根据疼痛的性质和程度采用药物和/或非药物措施缓解疼痛。
(1)提供安静、温湿度适宜的环境。
(2)协助取舒适体位,纠正因慢性疼痛导致的不良姿势。
(3)运用心理疏导、放松、倾听及转移注意力的方法缓解疼痛。
(4)遵医嘱给药,观察药物疗效及不良反应。
3.根据疼痛部位及程度给予生活照护。
4.密切观察焦虑、抑郁者的自杀倾向,做好安全防范(详见第3章二抑郁)。
(三)指导要点。
1.告知疼痛的原因及诱发因素。
2.告知居家老年患者止痛效果不佳或疼痛加重时,及时就诊。
3.指导居家老年患者缓解疼痛的方法。
4.教会居家老年患者自我评估和记录疼痛的方法。
(四)注意事项。
1.首选非药物措施缓解疼痛。
2.注意药物的戒断作用。
八、营养不良
(一)评估与观察要点。
1.了解患病及用药情况。
2.评估意识状态、吞咽能力、进食情况、饮食习惯、排便情况及活动能力。
3.可参照评估量表筛查营养风险(附录F 老年人营养不良风险评估表)。
4.评估心理、社会支持情况及对营养治疗的接受程度。
(二)护理要点。
1.提供良好的饮食环境,保持室内空气清新。
2.提供清淡、细软及多样化的食物。
3.协助超重或肥胖者控制体重,提供奶、鸡蛋、瘦肉及豆制品等优质蛋白,减少动物油脂、高脂奶品及动物内脏等摄入,多吃蔬菜、水果。
4.经口摄入不足者,调整饮食结构,增加食物摄入量,心肺肝肾功能正常者,基础补水量应为30ml/(kg·d)。
5.必要时遵医嘱给予肠内营养(详见第4章二十一鼻饲)或肠外联合肠内营养。
6.吞咽障碍者给予相应护理措施(详见第5章三进食训练)。
(三)指导要点。
1.告知营养不良的原因、危害及预防措施。
2.指导居家老年患者及照护者正确制作和保存鼻饲饮食的方法。
(四)注意事项。
1.误吸高风险者,床旁宜备负压吸引设备,做好防误吸的相关措施。
2.社区可预约家庭出诊或门诊进行胃管的更换及维护。
九、尿失禁
(一)评估与观察要点。
1.了解患病情况、用药史及活动能力。
2.评估膀胱容量及压力、尿失禁的类型、频次、程度及伴随症状。
3.观察尿液的颜色、量及透明度。
4.评估会阴部及肛周皮肤情况,判定有无尿路感染及失禁性皮炎等并发症。
5.评估老年患者心理状况及对社会功能的影响。
6.评估社会支持情况及照护者的能力与需求。
(二)护理要点。
1.保持床单位清洁、平整及干燥。
2.制订饮水计划,保持会阴部皮肤清洁、干燥,协助定时更换纸尿裤、集尿器及尿垫,预防失禁性皮炎。
3.按照会阴护理技术操作规程做好会阴部皮肤清洁,并涂抹润肤剂。
4.留置尿管者,保持尿管通畅,防止尿路感染(详见第4章二十五尿管维护)。
5.社区可预约家庭出诊或门诊进行尿管的更换及维护。
(三)指导要点。
1.教会盆底肌群训练的方法(详见第5章十三骨盆底肌群训练)。
2.教会照护者会阴部皮肤护理的方法。
(四)注意事项。
1.避免使用碱性皂液清洗会阴部。
2.早期识别和处理失禁性皮炎。
十、便秘
(一)评估与观察要点。
1.了解患病情况、用药史、饮食习惯及活动能力。
2.评估便秘的临床表现、排便间隔时间、伴随症状及诱发因素。
3.评估心理、社会支持情况及照护者的能力与需求。
(二)护理要点。
1.协助采取非药物措施改善便秘。
(1)给予含润肠通便效果的食物,每日饮食粗细搭配。
(2)适当增加饮水量,基础补水量为30ml/(kg·d)。
(3)协助增加每日活动量,避免久坐、久卧。
(4)给予2~3次/d的腹部按摩。
(5)遵医嘱配合仪器辅助治疗便秘。
2.提供隐蔽的排便环境及充足的排便时间。
3.遵医嘱应用药物辅助排便。
4.有便意但无力排出者,用开塞露20~40ml或甘油栓剂、灌肠等方法肛内给药。
5.粪便干硬者,协助取左侧卧位,戴手套,在手套上涂润滑油,轻轻将食指、中指插入直肠,掏出粪便。
6.严重便秘者,遵医嘱给予灌肠(详见第4章二十六灌肠)。
7.严重腹胀者,遵医嘱给予肛管排气(详见第4章二十七肛管排气)。
(三)指导要点。
1.告知有痔疮或肛裂者,排便前涂润滑油,以减少排便疼痛。
2.指导养成定时排便的习惯,排便时集中注意力。
(四)注意事项。
1.心力衰竭、肾功能衰竭、胸腔积液及腹水者,饮水量应遵医嘱执行。
2.勿用力排便,警惕引发心绞痛、心肌梗死及脑卒中等意外。
十一、跌倒
(一)评估与观察要点。
1.了解患病情况、跌倒史及用药史。
2.评估意识状态、视力、步态、肌力、平衡及活动能力。
3.评估居住环境的安全性及辅助用具使用情况。
4.评估照护者对跌倒风险及预防的认知、照护者的能力与需求。
(二)护理要点。
1.可参照评估量表筛查跌倒风险(附录G 老年人跌倒风险评估表至附录I 托马斯跌倒风险评估表)。
2.跌倒的预防。
(1)高风险者放置防跌倒警示标识。
(2)保持地面平整、干燥、无障碍,擦拭地面时放置警示标识,浴室放置防滑垫。
(3)保持充足的照明,睡前开启夜间照明设备。
(4)将呼叫器、水杯及便器等常用物品放在易取处。
(5)协助上下轮椅或平车时,使用制动装置固定车轮。
(6)协助其醒后1min再坐起,坐起1min再站立,站立1min再行走。
(7)有跌倒风险及行动不便者,协助如厕。
(8)服用降压药、降糖药、镇静催眠类药物或抗精神病药物者,观察意识、血压、血糖及肌力变化。
3.发生跌倒的处理。
(1)立即呼救其他医务人员。
(2)搬动前判断其意识、受伤部位、受伤程度及全身状况。
(3)对疑有骨折或脊椎损伤者,采取正确的搬运方法。
(4)跌倒后意识不清者,密切观察意识及生命体征变化。
(5)记录跌倒发生经过,分析发生原因,制订相应的改善措施,避免再次跌倒。
4.减轻或消除其对跌倒的恐惧心理。
(三)指导要点。
1.告知跌倒的风险因素、危害及预防措施。
2.告知居家老年患者选择大小、长短及松紧合适的衣裤,穿大小适宜且防滑的鞋。
3.指导居家老年患者补充含维生素D和钙的食物及适度接受日光照射。
4.指导居家老年患者发生跌倒时进行自我保护及减轻伤害的方法。
5.教会居家老年患者正确使用助行器、平衡及步行训练的方法(详见第5章八平衡训练、九步行训练)。
(四)注意事项。
1.使用助行器、轮椅等用具前应保证设备完好无损。
2.调整床具、坐椅及马桶的高度,便于更换体位。
十二、压力性损伤
(一)评估与观察要点。
1.了解患病情况及用药史。
2.评估意识状态、营养、排泄、活动能力及医疗器械使用情况。
3.评估全身皮肤及黏膜情况。
4.评估心理、社会支持情况及照护者的能力与需求。
(二)护理要点。
1.可参照评估量表筛查压力性损伤风险(附录J Braden压疮评估量表至附录L Waterlow压疮评估量表)。
2.压力性损伤的预防。
(1)高风险者放置防压力性损伤警示标识。
(2)保持床单位及全身皮肤清洁、干燥;失禁者排便后及时清洗皮肤,肛周可涂皮肤保护剂。
(3)与医生及营养师共同制订营养干预方案。
(4)根据患病情况定期变换体位。
(5)根据不同体位压力性损伤的好发部位,使用敷料、气垫床垫及减压坐垫等支撑面保护骨突处皮肤,进行局部减压。
(6)使用医疗器械者,观察并保护局部皮肤。
3.压力性损伤的处理。
(1)可参照评估量表判定压力性损伤的严重程度(附录M 压力性损伤分类)。
(2)采取措施避免局部再受压。
(3)压力性损伤1期者,局部使用半透膜敷料或水胶体敷料。
(4)压力性损伤2期者,提供湿润的愈合环境,管理伤口渗液,预防感染,局部选用敷料促进愈合。
(5)压力性损伤3~4期者,清除坏死组织,减少无效腔残留,保护暴露的骨骼、肌腱和肌肉,预防和控制感染。
(6)无法判断的压力性损伤和深层组织损伤者,进一步全面评估,采取必要的清创措施,根据组织损伤程度选择相应的护理方法。
(7)记录压力性损伤的情况,分析发生原因,制订相应的改善措施,避免再次发生。
(三)指导要点。
1.告知压力性损伤的危险因素及预防措施。
2.教会照护者观察皮肤变化的方法。
(四)注意事项。
1.不宜长时间采取床头抬高超过30°的体位。
2.局部皮肤出现压红、损伤时,禁止继续受压和按摩,不应使用橡胶类的减压垫。
3.出汗较多或容易潮湿部位勿用粉剂。
4.更换体位时,将各种导管及输液装置安置妥当,移动时避免拖、拉、推及拽的动作。
第2章 常见老年疾病护理
老年疾病是指老年期所罹患的疾病或多发的疾病,包括慢性疾病、器官老化与退行性改变相关的疾病,以及衰老造成机体功能减退所致的急性疾病。因阿尔茨海默病已在第1章认知障碍中包含,本章节不再赘述。
一、高血压
(一)评估与观察要点。
1.了解患病情况、家族史、烟酒史、生活方式、用药及血压控制情况。
2.评估生命体征及体重指数。
3.评估头痛、眩晕、恶心、呕吐、视物模糊及水肿等症状。
4.评估心理、社会支持情况及照护者的能力与需求。
(二)护理要点。
1.监测并记录血压变化(详见第4章三无创血压测量)。直立性低血压者,应测量立位血压。
2.重度(3级高血压)高血压者,协助卧床休息,抬高床头15°~30°,遵医嘱按时监测血压,必要时给予吸氧(详见第4章十二氧气吸入)。
3.出现严重弥漫性头痛、呕吐、意识障碍、躁动及抽搐等高血压危象和脑病症状时,及时告知医生,防止误吸及坠床。
4.根据高血压分期安排适当的活动。
5.遵医嘱给药,观察药物疗效及不良反应。
6.采取措施预防跌倒(详见第1章十一跌倒)。
7.定期随访居家老年患者。
(三)指导要点。
1.告知影响血压波动的因素,戒烟限酒,控制体重,保持大便通畅,避免情绪激动。
2.指导居家老年患者摄入低脂饮食,盐限制在6g/d以下,限制腌制食品,多吃新鲜蔬菜、水果及富含钾、钙、膳食纤维、多不饱和脂肪酸的食物。
3.指导居家老年患者进行每周3~5d、至少30min/d的走步、慢跑等有氧运动。
4.指导居家老年患者遵医嘱服药,不应擅自停药、减量;服用降压药后应注意变换体位时动作缓慢,避免晕厥。
5.指导居家老年患者保持心情愉快,避免不良事件的刺激。
6.教会居家老年患者自我放松的方法,减轻精神压力。
7.教会居家老年患者监测和记录血压的方法,告知血压升高或出现头晕、头痛、恶心等症状时,及时就医。
二、冠心病
(一)评估与观察要点。
1.了解患病情况、家族史、烟酒史及生活方式。
2.评估胸闷、胸痛等症状的发作频次、持续时间、诱发因素及缓解情况。
3.观察心率及心律变化。
4.了解心电图、心功能、心肌酶谱血液指标等辅助检查结果。
5.评估心理、社会支持情况及照护者的能力与需求。
(二)护理要点。
1.监测生命体征,观察症状变化,并记录。
2.心绞痛发作时,协助卧床休息,遵医嘱吸氧,监测心电图变化,给予硝酸甘油等药物,并观察药物疗效及不良反应,缓解焦虑和恐惧情绪。
3.心绞痛缓解期根据心功能情况适当安排活动(详见第5章十二心肺功能训练)。
4.发生急性心肌梗死时,采取相应急救措施(详见第2章三急性心肌梗死)。
5.采取措施预防跌倒(详见第1章十一跌倒)。
6.定期随访居家老年患者。
(三)指导要点。
1.告知疾病的临床表现、诱发因素及预防措施。
2.指导居家老年患者摄入低脂肪、低胆固醇及清淡易消化饮食,少量多餐,戒烟限酒。
3.指导居家老年患者保持大便通畅,避免用力排便。
4.指导居家老年患者监测并记录症状,以及心绞痛发作时的处理方法。
5.指导居家老年患者遵医嘱按时服药,外出时,随身携带硝酸甘油等药物,注意避光保存。
6.指导居家老年患者天气寒冷时做好防寒保暖。
7.教会居家老年患者放松方法,减轻精神压力,避免情绪激动。
三、急性心肌梗死
(一)评估与观察要点。
1.了解患病情况、家族史、烟酒史及生活方式。
2.评估意识状态、生命体征、尿量及体重指数。
3.评估胸痛的性质、时间、部位、伴随症状、诱发因素及缓解情况。
4.了解心电图、心肌酶谱血液指标等辅助检查结果。
5.评估心理、社会支持情况及照护者的能力与需求。
(二)护理要点。
1.立即给予吸氧和心电监测,观察并记录意识状态、心律、心率、血压、血氧饱和度的变化及出入量,备好抢救物品。
2.保持病室安静,限制探视,保证充足睡眠,协助生活护理。
3.给予低盐低脂及高维生素易消化饮食,少量多餐。
4.发病后24h内,嘱其卧床休息,协助床上活动。高龄、合并心力衰竭或心律失常者延长卧床时间,逐步过渡到床边活动。
5.遵医嘱给予吸氧、给药等治疗,观察药物疗效及不良反应。
6.溶栓治疗者,观察溶栓效果、观察心律、心率变化及颅内出血等出血倾向,发现异常及时告知医生。
7.做好经皮冠状动脉介入术(PCI)的术前准备,术后观察穿刺部位有无出血、肢体是否肿胀。
8.采取措施预防跌倒(详见第1章十一跌倒)。
9.给予心理安抚,缓解紧张、焦虑情绪。
(三)指导要点。
1.指导老年患者及照护者识别心前区剧烈持久的疼痛、恶心、黑朦、胃部不适、牙痛及咽部发紧等心肌梗死先兆症状,及时就医。
2.指导居家老年患者减少摄入富含动物脂肪及奶油等饱和脂肪酸、饼干及巧克力等反式脂肪酸、蛋黄及肥肉等高胆固醇的饮食。
3.指导居家老年患者戒烟限酒,控制体重,保持大便通畅,避免用力排便。
4.指导服用双联抗血小板药物的居家老年患者,观察出血倾向,发现异常及时就诊。
5.指导居家老年患者避免寒冷刺激、情绪激动、搬运过重物品及过长时间洗澡等诱发因素。
四、心力衰竭
(一)评估与观察要点。
1.了解患病情况、烟酒史、自理能力及生活方式。
2.评估意识状态、精神状况、生命体征及出入量变化。
3.评估口唇发绀、呼吸困难、皮肤水肿等症状及肺部啰音或喘鸣音等体征。
4.了解脑尿钠肽、电解质、血气分析及心功能的变化。
5.评估心理、社会支持情况及照护者的能力与需求。
(二)护理要点。
1.动态监测生命体征、血氧饱和度及血气分析指标,动态观察口唇紫绀、呼吸困难及皮肤水肿等情况,发现异常及时通知医生。
2.保持环境安静、舒适,空气清新。
3.给予易咀嚼及易消化饮食,少量多餐,限制钠盐摄入。
4.根据心功能分级安排休息及体力活动(详见第5章十二心肺功能训练)。
5.轻度心力衰竭者,协助取半卧位或舒适卧位休息,减少夜间阵发性呼吸困难;急性加重时,协助取端坐位,双下肢下垂。
6.控制输液速度,限制液体摄入量。水肿严重者,每日测量体重,准确记录24h出入量。
7.遵医嘱给予鼻导管吸氧,必要时面罩吸氧或机械通气(详见第4章十二氧气吸入)。
8.遵医嘱执行心力衰竭治疗方案,观察药物疗效及不良反应。
9.对安置漂浮导管和主动脉内球囊反搏术者,严密监测血流动力学变化。
10.采取措施预防便秘,必要时给予缓泻剂(详见第1章十便秘)。
11.高度水肿者做好皮肤护理,预防压力性损伤(详见第1章十二压力性损伤)。
12.采取措施预防跌倒(详见第1章十一跌倒)。
(三)指导要点。
1.告知排便时勿用力、预防呼吸道感染、避免过度劳累及情绪激动。
2.指导服用洋地黄类药物者监测心率的方法,告知出现恶心、呕吐、视力模糊、黄绿视及心律失常等洋地黄中毒的表现时,及时就诊。
3.指导居家老年患者及照护者进行家庭氧疗的方法及注意事项(详见第4章十三家庭氧疗)。
4.指导居家老年患者定期复查电解质及心功能等。
五、慢性阻塞性肺疾病
(一)评估与观察要点。
1.了解患病情况、家族史及吸烟史。
2.评估意识状态及生命体征。
3.评估咳嗽、咳痰、呼吸困难及口唇甲床紫绀等症状。
4.观察痰液的颜色、量及性状。
5.评估体重下降、睡眠障碍、精神萎靡等全身伴随症状。
6.了解血气分析及肺功能检查结果。
7.评估心理、社会支持情况及照护者的能力与需求。
(二)护理要点。
1.保持室内空气清新,温度为24~26℃,湿度为50%~60%。
2.给予高热量、高蛋白、高维生素饮食,少食多餐,病情允许下,基础饮水量保持30ml/(kg·d)。
3.协助取半坐卧位或舒适体位。
4.遵医嘱给予1~2L/min低流量吸氧。
5.遵医嘱使用祛痰药和雾化吸入(详见第4章十四雾化吸入)。
6.协助进行有效排痰(详见第4章十五有效排痰),必要时给予吸痰(详见第4章十九吸痰)。
7.遵医嘱给药,观察药物疗效及不良反应。
8.发生谵妄时,及时告知医生。
9.严重低氧血症或二氧化碳潴留者,遵医嘱给予无创或有创呼吸机治疗。
10.定期随访居家老年患者。
(三)指导要点。
1.指导居家老年患者及照护者进行家庭氧疗的方法及注意事项(详见第4章十三家庭氧疗)。
2.指导居家老年患者戒烟,尽量避免粉尘、烟雾及有害气体吸入,根据气候变化增减衣物,预防感冒。
3.教会居家老年患者进行心肺功能训练及有效排痰(详见第5章十二心肺功能训练、第4章十五有效排痰)的方法。
4.教会居家老年患者正确使用吸入剂,激素类药物使用后应洗脸、漱口。
六、肺炎
(一)评估与观察要点。
1.了解患病情况及吸烟史。
2.评估意识状态及生命体征。
3.评估咳嗽及咳痰的能力,观察痰液的颜色、量及性状。
4.评估呼吸困难、食欲减退、恶心、呕吐、心悸及精神萎靡等症状。
5.评估低氧血症、呼吸衰竭及休克等并发症。
6.了解X光片及胸部CT检查结果。
7.评估心理、社会支持情况及照护者的能力与需求。
(二)护理要点。
1.监测生命体征、血氧饱和度及血气分析指标,及时识别并发症并通知医生处理。
2.给予高蛋白、高热量、高维生素及清淡易消化饮食。
3.对于高热患者,遵医嘱给予降温措施,评价并记录降温效果,及时更换受潮的衣物及床上用品,做好口腔护理。
4.遵医嘱给予吸氧(详见第4章十二氧气吸入)。
5.协助进行有效排痰(详见第4章十五有效排痰),必要时给予吸痰(详见第4章十九吸痰)。痰液黏稠者,遵医嘱给予气道湿化、口服化痰药。
6.呼吸困难者,协助取半坐卧位或端坐位。
7.遵医嘱应用抗生素、解热镇痛药及支气管舒张药,观察药物疗效及不良反应。
8.呼吸衰竭者,遵医嘱做好相应护理(详见第2章七呼吸衰竭)。
9.感染性休克者,遵医嘱给予吸氧,严密监测生命体征、意识状态、尿量、皮肤温度及色泽变化,观察出血倾向,及时补充血容量,准确记录出入量。
(三)指导要点。
1.告知疾病诱发因素,注意防寒保暖,开窗通风。
2.教会居家老年患者进行有效咳嗽、家庭氧疗、雾化吸入及呼吸功能训练(详见第5章十二心肺功能训练)的方法。
七、呼吸衰竭
(一)评估与观察要点。
1.评估意识状态、生命体征、尿量及皮肤色泽。
2.评估呼吸困难、口唇甲床紫绀等症状及干湿啰音、哮鸣音等体征。
3.评估谵妄、抽搐、出汗及焦虑等症状。
4.了解动脉血气分析及肺功能等辅助检查结果。
5.评估心理、社会支持情况及照护者的能力与需求。
(二)护理要点。
1.严密监测生命体征、血氧饱和度及血气分析指标,准确记录出入量。
2.给予高蛋白质、高脂肪及低碳水化合物饮食,少食多餐;不能自主进食者,遵医嘱给予肠内或肠外营养。
3.协助进行有效排痰(详见第4章十五有效排痰),必要时给予吸痰(详见第4章十九吸痰)。
4.急性呼吸衰竭者,遵医嘱给予机械通气治疗。
5.机械通气护理。
(1)观察自主呼吸与呼吸机同步情况、呼吸机参数,发生气道高低压报警及时查找原因给予处理。
(2)使用湿化,吸入气体温度为37℃,湿度为44mg/L。
(3)做好气管插管护理(详见第4章十八气管插管护理)。
6.急性呼吸衰竭者绝对卧床,慢性呼吸衰竭代偿期可适当下床活动。
7.遵医嘱给药,观察药物疗效及不良反应。
8.采取措施预防压力性损伤(详见第1章十二压力性损伤)。
9.限制探视,注意手清洁,防止交叉感染。
10.缓解或消除烦躁、焦虑情绪。
(三)指导要点。
1.指导居家老年患者勤洗手,防寒保暖,预防呼吸道感染。
2.教会居家老年患者进行家庭氧疗、有效咳嗽及呼吸功能训练(详见第4章十五有效排痰、第5章十二心肺功能训练)的方法。
八、脑卒中
(一)评估与观察要点。
1.了解患病情况、跌倒史及烟酒史。
2.评估意识状态及生命体征。
3.评估吞咽、语言、认知、运动及感觉等功能障碍。
4.评估日常生活活动能力、跌倒及压力性损伤的风险。
5.了解血液指标及影像等辅助检查结果。
6.评估家庭、心理、社会支持情况及照护者的能力与需求。
(二)护理要点。
1.严密观察意识状态、瞳孔、生命体征、运动及感觉功能等变化,发现异常时,及时告知医生。
2.控制异常血压,遵医嘱按时服药,分析引起血压波动的诱因,制订预防措施。
3.可参照评估量表评估日常生活能力(附录B Barthel指数评定量表)。
4.进食护理。
(1)给予牛奶、鱼等优质蛋白、高维生素、低盐、低脂及低热量的清淡饮食。
(2)观察进食量、速度、时间及进食前后嗓音变化。如进食中出现咳嗽、气喘及严重发绀,立即停止进食,对症处理。
(3)协助偏瘫者用健侧肢体进食,将食物放入健侧咀嚼,进食中观察吞咽情况(详见第5章三进食训练)。
(4)吞咽障碍者,遵医嘱给予鼻饲饮食(详见第4章二十一鼻饲)。
5.卧床者患肢出现疼痛、肿胀及足背动脉搏动减弱或消失时,抬高患肢,告知医生。
6.应用实物或表情-手势-语言相结合的方法与失语者进行交流。
7.溶栓治疗者,遵医嘱给药,严密监测血压变化及出血情况。
8.出现高颅压及脑疝症状时,遵医嘱立即急救。
9.采取措施预防跌倒(详见第1章十一跌倒)。
10.采取措施预防压力性损伤(详见第1章十二压力性损伤)。
11.给予心理疏导,缓解或消除不稳定情绪。
12.定期随访居家老年患者。
(三)指导要点。
1.告知老年患者及照护者控制脑卒中危险因素的方法。
2.指导居家老年患者及照护者早期识别突然出现的单侧肢体麻木、无力,不明原因的剧烈头痛,语言不清或不理解语言等脑卒中的发病先兆,及时就医。
3.指导居家老年患者正确的进食体位及速度,防止误吸发生。
4.指导服用双联抗血小板药物的居家老年患者观察出血倾向的方法,发现便血、血尿、牙龈出血等异常,及时就诊。
5.教会居家老年患者及照护者言语训练、良肢位摆放、床上运动、转移训练、关节活动度训练及平衡训练的方法(详见第5章老年康复护理)。
九、帕金森氏病
(一)评估与观察要点。
1.了解患病情况、跌倒史、用药史及睡眠情况。
2.评估平衡能力、肌张力、步态及震颤程度。
3.评估便秘、夜间如厕频率及体位性低血压等情况。
4.评估居家环境及辅助设施的安全性。
5.评估心理、社会支持情况及照护者的能力与需求。
(二)护理要点。
1.保持室内环境温度24~26℃,湿度50%~60%,定时通风。
2.饮食护理。
(1)给予高热量及优质蛋白质的食物,少食多餐。
(2)进食时协助取坐位或半坐卧位,使用防抖勺进餐。
(3)给予充分的时间进食,避免分散注意力。
(4)吞咽障碍者,遵医嘱给予鼻饲(详见第4章二十一鼻饲)。
3.遵医嘱给药,观察药物疗效及不良反应。
4.便秘者给予饮食调整,必要时遵医嘱给予药物、灌肠等对症处理(详见第4章二十六灌肠)。
5.采取措施预防跌倒(详见第1章十一跌倒)。
6.采取措施预防压力性损伤(详见第1章十二压力性损伤)。
7.定期随访居家老年患者。
(三)指导要点。
1.告知疾病的发展过程,预防并发症。
2.告知居家老年患者服用左旋多巴类药物的时间、方法及注意事项,出现神经精神症状时,及时通知医生。
3.指导居家老年患者进行运动及言语训练(详见第5章老年康复护理)。
4.指导居家老年患者及照护者进食中防止误吸的方法(详见第5章三进食训练)。
十、糖尿病
(一)评估与观察要点。
1.了解患病情况、体重及饮食情况。
2.评估感觉及运动情况。
3.观察低血糖、酮症酸中毒及糖尿病足等临床表现。
4.了解血糖、糖化血红蛋白等血液指标的变化。
5.观察心、脑等大血管病变,肾、视网膜等微血管病变及周围神经病变的临床表现。
6.评估心理、社会支持情况及照护者的能力与需求。
(二)护理要点。
1.监测血糖(详见第4章九血糖监测)。
2.遵医嘱给予合理膳食,以谷类食物为主,摄入高膳食纤维、低盐低糖低脂肪的食物。
3.设计个体化的运动方案,督促进行规律运动。
4.遵医嘱按时、按需给药,观察药物疗效及不良反应。
5.保持口腔、足部及会阴部的清洁,预防感染。
6.监测并识别并发症,给予对症处理。
(1)发生心悸、焦虑、出汗、饥饿感等低血糖症状时,给予2~4块方糖或半杯橘子汁等,直至症状缓解。低血糖昏迷者,告知医生,备好抢救物品。
(2)酮症酸中毒者,遵医嘱给予胰岛素及静脉补液治疗。严密监测血糖及电解质变化。
(3)糖尿病足者,做好糖尿病足护理(详见第4章二十八糖尿病足护理)。
7.采取措施预防跌倒(详见第1章十一跌倒)。
8.定期随访居家老年患者。
(三)指导要点。
1.告知居家老年患者定期进行心血管、眼底及肝肾功能检查,及早发现慢性并发症。
2.告知居家老年患者外出时携带含糖食物、糖尿病治疗情况及联系人信息卡。
3.指导居家老年患者服用口服降糖药的时间、用法及用量。
4.教会居家老年患者进行胰岛素注射的方法。在腹部、大腿外侧、上臂外侧和臀部外上侧轮换部位注射;长、短效胰岛素混合使用时,先抽短效胰岛素,再抽长效胰岛素。
5.指导居家老年患者预防及识别低血糖、酮症酸中毒及糖尿病足的方法。
6.教会居家老年患者进行血糖监测、调节饮食及运动的方法。
十一、胃食管反流病
(一)评估与观察要点。
1.了解患病情况、手术史及用药史。
2.评估反酸、胃灼热、恶心、嗳气、烧心、胸痛、呕血及黑便等症状。
3.评估上腹痛、腹胀、触痛及肿块等腹部症状的程度、性质、部位及持续时间。
4.评估慢性咳嗽、咽喉炎、哮喘、牙侵蚀、鼻窦炎等食管外症状。
5.了解胃镜等辅助检查结果。
6.评估心理、社会支持情况及照护者的能力与需求。
(二)护理要点。
1.可参照评估量表评估疼痛程度(附录D 修订版面部表情疼痛量表至附录E数字评分法),对症处理。
2.改变睡眠习惯,抬高床头15°~20°,避免右侧卧位,睡前3h内不宜进食。
3.给予清淡、易消化饮食,少食多餐,避免烟酒、浓茶、咖啡、甜食及辛辣食物。
4.发生反流后,协助及时漱口,防止发生口腔溃疡。
5.遵医嘱给药,观察药物疗效及不良反应。
6.做好心理护理,缓解紧张及恐惧心理。
(三)指导要点。
1.告知疾病的临床表现、诱发因素及防治措施。
2.指导居家老年患者掌握饮食要求,规律作息,餐后30min内避免平卧。
3.指导超重或肥胖者积极控制体重。
4.指导老年患者保持大便通畅,减少咳嗽、弯腰等增加腹压的因素。
十二、尿路感染
(一)评估与观察要点。
1.了解患病情况及既往史。
2.评估生命体征及全身伴随症状。
3.评估排尿次数、尿量、尿液颜色、性状,以及尿频、尿急、尿痛、肾区疼痛等症状。
4.了解尿常规、尿培养及血常规等辅助检查结果。
5.评估心理、社会支持情况及照护者的能力与需求。
(二)护理要点。
1.急性期协助卧床休息,提供安静、舒适的环境。
2.协助多饮水,饮水量不低于2000ml/d,每2~3h排尿一次。
3.留置导尿管者,做好尿管维护(详见第4章二十五尿管维护)。
4.高热者,给予物理或药物降温。
5.协助留取尿标本(详见第4章二十九尿标本采集)。
6.遵医嘱服药,观察药物疗效及不良反应。口服磺胺类药物时,宜与碳酸氢钠同服。
(三)指导要点。
1.告知居家老年患者生活规律,避免过劳,注意个人卫生,选择棉质内衣裤,勤更换。
2.指导居家老年患者合理饮食,提高机体免疫力,多饮水、勤排尿。
3.指导膀胱区疼痛者进行热敷或按摩。
4.教会居家老年患者及照护者进行会阴部及肛周皮肤清洁的方法。
十三、慢性肾功能衰竭
(一)评估与观察要点。
1.了解患病情况、既往史、治疗及用药史。
2.评估恶心、呕吐、口臭、腹胀、腹痛、头晕、乏力、胸闷、皮肤瘙痒、出血及下肢水肿等伴随症状。
3.评估血液透析者及腹膜透析者的通路情况。
4.了解肾功能、血液及尿液等相关指标。
5.评估心理、社会支持情况及照护者的能力与需求。
(二)护理要点。
1.动态观察生命体征、水电解质及酸碱平衡情况;严格控制入量,记录24h出入量,测体重。
2.给予高热量、优质低蛋白及高维生素饮食,根据疾病情况适当调整饮食,透析开始后给予正常优质蛋白量饮食,限制2~3g/d的钠盐及香蕉、橘汁等含钾盐食物的摄入。
3.协助进行适量活动。心力衰竭者协助卧床休息,限制探视,避免交叉感染。
4.保持皮肤清洁,勤剪指甲,避免抓破皮肤。
5.行连续性肾脏替代治疗者。
(1)保持管路连接紧密,无打折,固定牢固。
(2)每小时记录血压及血液透析滤过机参数。
(3)根据病情使用抗凝剂,并观察出血情况。
6.水肿者,采取措施预防压力性损伤(详见第1章十二压力性损伤)。
7.遵医嘱给药,观察药物疗效及不良反应。
8.采取措施预防跌倒(详见第1章十一跌倒)。
9.做好心理护理,缓解紧张及恐惧心理。
(三)指导要点。
1.指导居家老年患者有效控制血压,记录尿量及体重。
2.指导居家老年患者及照护者观察和维护内瘘及深静脉管路的方法,发现异常及时告知医务人员。
十四、骨质疏松
(一)评估与观察要点。
1.了解患病情况、用药史、跌倒史、月经史、烟酒史及家族史。
2.评估疼痛的性状、部位、时间及与活动的关系。
3.评估服用钙剂及维生素D的情况,以及服用影响骨代谢的药物情况。
4.了解骨密度等辅助检查结果。
5.评估心理、社会支持情况及照护者的能力与需求。
(二)护理要点。
1.给予牛奶、鱼虾、鸡蛋、豆制品及蔬菜等高钙、高蛋白质及高纤维素饮食。
2.协助适量锻炼、户外运动和增加日照,保持正确姿态。
3.采取措施减少夜间起床,预防跌倒(详见第1章十一跌倒)。
4.做好疼痛护理(详见第1章七慢性疼痛护理)。
5.遵医嘱给予钙剂及维生素D等药物,观察药物疗效及不良反应。
6.疑似可能因骨质疏松发生骨折者,及时告知医生。
7.定期随访居家老年患者。
(三)指导要点。
1.告知疾病的病因及预防措施。
2.告知其避免喝浓茶及碳酸饮料,戒烟酒。
3.指导居家老年患者进行每周3~5次的有氧运动、力量运动及肌腱牵张运动。
十五、贫血
(一)评估与观察要点。
1.了解患病情况及用药史。
2.评估意识状态、生命体征、饮食习惯及营养状况。
3.评估皮肤、黏膜、消化道出血及失血情况。
4.评估乏力、头晕、耳鸣、心悸、气短、食欲不振、恶心、呕吐、口腔炎、忧郁及易激动等症状。
5.了解血红蛋白、红细胞、血细胞比容、电解质等血液指标及心功能情况。
6.评估心理、社会支持情况及照护者的能力与需求。
(二)护理要点。
1.给予清淡、高蛋白、高维生素及易消化的饮食,纠正偏食。
2.根据贫血程度和体力情况,制订活动与休息计划。出现喘憋、头晕等不适症状时,立即卧床休息。
3.遵医嘱给药,输注成分血时,根据成分血输注要求和患者心功能情况调节输血速度,观察输血反应,备好抢救物品。
4.采取措施预防跌倒(详见第1章十一跌倒)。
5.消除紧张、恐惧心理。
6.定期随访居家老年患者。
(三)指导要点。
1.告知疾病的病因、治疗方案、并发症及注意事项。
2.告知居家老年患者服用铁剂期间会出现便秘、大便发黑及胃刺激等副作用。
3.指导居家老年患者保持口腔清洁、大便通畅,勤换内衣裤,防治感染。
十六、类风湿性关节炎
(一)评估与观察要点。
1.了解患病情况及用药史。
2.评估关节活动度、晨僵持续时间、关节疼痛和肿胀的程度及关节功能受限程度。
3.评估疲劳、胸闷、心前区疼痛、腹痛、消化道出血、头痛、发热、咳嗽及呼吸困难等症状。
4.评估血常规、血沉、血C反应蛋白等急性炎症指标及类风湿因子等指标。
5.了解X线、CT、MIR及关节超声等辅助检查结果。
6.评估心理、社会支持情况及照护者的能力与需求。
(二)护理要点。
1.可参照评估量表评估疼痛程度(附录D 修订版面部表情疼痛量表至附录E 数字评分法),遵医嘱给予对症处理。
2.急性活动期,协助卧床休息,保持关节功能位,定时给予按摩和被动运动。关节肿痛缓解后每天定时做全身和局部相结合的关节运动。
3.鼓励晨僵者晨起后先行温水浴或用热水浸泡僵硬的关节,再进行活动关节。夜间睡眠戴弹力手套保暖,可减轻晨僵程度。
4.给予低盐、高钙及含钾丰富的食物,忌辛辣、刺激性食物。
5.症状基本控制后,协助及早下床活动,必要时提供辅助工具,加强日常生活活动训练,提高熟练度和技巧性。
6.遵医嘱用药,观察药物疗效及不良反应。服用非甾体抗炎药,应合用胃黏膜保护剂、质子泵抑制剂等药物,定期监测血象、肝肾功能等指标。
7.遵医嘱给予理疗或外用药等辅助治疗。
8.帮助老年患者认识和疏导负性情绪,鼓励积极参加集体活动,建立良好的社会支持体系。
9.采取措施预防跌倒(详见第1章十一跌倒)。
(三)指导要点。
1.指导居家老年患者进行受累关节的功能锻炼,强度以不引起关节疼痛加重为宜。
2.指导居家老年患者关节处保暖,不宜穿湿衣、湿鞋及湿袜,防止受寒、淋雨和受潮,夏季空调不宜直吹、不宜暴饮冷饮等。
3.指导居家老年患者定期复查血液指标,发现病情变化,及时就医。
十七、白内障
(一)评估与观察要点。
1.了解患病情况、自理能力及活动能力。
2.评估视力下降程度、单眼复视或多视、屈光改变、畏光及眩光等症状。
3.评估头痛、恶心、呕吐等伴随症状。
4.评估居家环境、心理、社会支持情况及照护者的能力与需求。
(二)护理要点。
1.术前护理。
(1)协助进行术前检查,讲解术前及术中配合要点。
(2)协助进行双眼固视及去枕平卧至少30min的训练。
(3)有咳嗽者,遵医嘱给予止咳药。
(4)进行术前准备。
2.术后护理。
(1)观察术眼敷料有无渗血及分泌物。
(2)识别眼痛伴头痛、恶心、呕吐等眼压升高症状,对症处理。
(3)识别眼部持续疼痛、视力突然下降、流泪、畏光及分泌物增多等症状,对症处理。
(4)手术时取平卧位,术后当天取自由体位。
(5)眼部覆盖眼罩,防止碰撞。
(6)给予清淡、易消化的食物,保持大便通畅。
3.采取措施预防跌倒(详见第1章十一跌倒)。
(三)指导要点。
1.告知居家老年患者定期进行眼部检查,术后3个月验光配镜。
2.告知避免眼球受压或被感染的因素,不宜用力挤眼、揉眼睛、俯身取物、用力排便,不应用脏毛巾擦眼。
3.指导居家老年患者术后3个月内避免突然低头、弯腰,防止术眼碰伤。
4.指导居家老年患者不宜长时间看书报,外出戴深色眼镜或遮阳帽,防止强光刺激眼睛。
5.教会居家老年患者正确点眼药的方法,按时点眼药,突然出现视力下降、眼红及眼痛,应及时就诊。
十八、瘙痒症
(一)评估与观察要点。
1.了解患病情况、过敏史及用药史。
2.评估皮肤瘙痒的部位、程度、时间、频率及诱发因素。
3.评估皮肤脱屑、红斑、丘疹、水疱、苔藓样变及感染等症状。
4.评估心理、社会支持情况及照护者的能力与需求。
(二)护理要点。
1.保持室内空气清新,温度为24~26℃,湿度为50%~60%。
2.饮食护理。
(1)给予富含维生素A、维生素B6及含锰的饮食,如香蕉、马铃薯和香菇等。禁辛辣刺激性食物。
(2)因尿毒症导致皮肤瘙痒者,给予低盐优质低蛋白饮食,蛋白质限制在20~40g/d;限制磷的摄入,不宜超过10mg/(kg﹒d)。
3.给予温水沐浴,每次10~20min,水温30~40℃。
4.祛除诱因,避免接触引起瘙痒的外在因素,停用可疑药物和相关用品。
5.皮肤出现抓痕、出血时,给予止血、消毒处理。
6.遵医嘱给药,观察药物疗效及不良反应。
7.情绪烦躁、焦虑时,主动沟通,安排轻松的娱乐活动。
(三)指导要点。
1.指导其定时修剪指甲,保持清洁、平短,瘙痒时可用指腹按摩代替抓痒。
2.指导其合理沐浴,忌太勤、忌水温过高、忌搓揉过频、忌肥皂碱性太强,沐浴后使用润肤剂。
3.指导居家老年患者选择宽松、纯棉及柔软的衣裤,保持干燥和卫生。
4.教会居家老年患者自我放松、转移注意力的方法。
第3章 常见老年心理问题护理
心理因素对老年患者影响是巨大的。护士在与其接触过程中,应评估其心理社会健康状况,了解引发心理问题的相关因素,安抚情绪,提供心理支持,帮助预防和减轻心理问题。
一、焦虑
(一)评估与观察要点。
1.了解患病及睡眠情况。
2.评估焦虑的原因、临床表现、持续时间、严重程度及对社会功能的影响。
3.询问治疗药物的种类、剂量及不良反应。
4.了解家庭、社会支持情况及照护者的能力与需求。
(二)护理要点。
1.鼓励老年患者用语言表达内心体验及感受。
2.应用陪伴、倾听、触摸及安抚等方法传递关怀。
3.根据心理接受程度,提供疾病诊断、治疗及预后的实际信息。
4.运用心理疏导、放松、倾听及转移注意力的方法,降低紧张程度。
5.急性焦虑发作时,协助老年患者离开诱发环境,专人陪护,必要时限制活动范围。
6.提供安静舒适的睡眠环境。
7.遵医嘱给药,观察药物作用及不良反应。
(三)指导要点。
1.告知照护者遵医嘱服药及妥善保管药物的重要性。
2.告知老年患者积极参加力所能及的体育锻炼与社会活动。
3.教会老年患者及照护者识别焦虑情绪。
4.教会其使用静养等放松方法。
(四)注意事项。
1.注意人文关怀,维护老年患者的尊严。
2.关注诱发因素及并发症,及时与医生及照护者沟通。
二、抑郁
(一)评估与观察要点。
1.了解患病情况、家族史、用药史及活动能力。
2.评估抑郁的临床表现、持续时间、严重程度及对社会功能的影响。
3.评估自杀意念、频次、自伤自残及焦虑共病情况。
4.评估睡眠及体重增减情况。
5.评估家庭、社会支持情况及照护者的能力与需求。
(二)护理要点。
1.可参照评估量表筛查抑郁(附录N 老年抑郁量表GDS-15)。
2.鼓励老年患者用语言表达内心感受及感觉,注重倾听,表达理解,做好共情。
3.适当陪伴,并调动社会支持系统,表达关心和支持。
4.保证营养摄入,维持正常体重。
5.帮助其制订能够获得快乐或树立信心的短期活动计划。
6.遵医嘱给药,观察药物作用及不良反应。
7.观察、识别自杀先兆,制订应急预案。
8.有自杀倾向者,专人看护,做好药物及环境设施安全管理,避免触及危险物品,及时专科就诊。
9.睡眠障碍者给予相应护理措施(详见第1章三睡眠障碍)。
(三)指导要点。
1.告知照护者遵医嘱服药及妥善保管药物的重要性。
2.指导照护者识别自杀先兆的方法。
3.教会转移注意力、合理宣泄及控制情绪的方法。
(四)注意事项。
1.充分认识老年患者个性化需求,尊重并维护其尊严。
2.根据患者情况和需求及时调整护理方案。
三、孤独
(一)评估与观察要点。
1.了解患病情况、自理能力、视力、听力及语言表达能力。
2.评估独处时间及社交频率。
3.了解性格特征及兴趣爱好。
4.了解家庭、社会支持情况及照护者的能力与需求。
(二)护理要点。
1.鼓励老年患者主动诉说内心感受,耐心倾听,适当陪伴,表达关心和支持,并给予肯定。
2.引导老年患者正确认识孤独问题。
3.根据自理能力给予适当的照护措施,降低独处风险。
4.制订短期锻炼计划,鼓励参与社区活动,发展个人社交网络。
5.采用互动技巧,给予鼓励及正向反馈。帮助其发现兴趣爱好,并给予鼓励与肯定。
6.嘱合并严重焦虑及抑郁情绪者,及时专科就诊。
(三)指导要点。
1.指导老年患者逐步适应社会角色转变,建立新的生活模式。
2.指导照护者帮助老年患者获得情感支持的方法。
(四)注意事项。
1.疏解负性情绪,避免因孤独产生抑郁。
2.不应强求老年患者完成不愿意做的事情,鼓励主动社交,并给予肯定。
第4章 常用老年护理技术
老年患者多病共存,由于自理能力缺陷及各种疾病的并发症,所需护理技术也复杂多样。老年护理专业人员需具备为老年患者提供基本生活照护的技能,并掌握护理专业操作技能以及处理突发病情变化的急救技能。
一、体温测量
(一)评估与观察要点。
1.了解患病情况及合作程度。
2.评估意识状态及测量部位的皮肤状况。
3.检查体温计的完整性和准确性。
(二)操作要点。
1.选择合适的体温测量方式。
2.腋下测温。
(1)擦干腋窝。
(2)将体温计测温部夹放于腋窝深处,紧贴皮肤。
(3)电子体温计蜂鸣提示音响后取出读数;水银体温计测量10min后取出读数。
3.直肠测温。
(1)协助取侧卧或屈膝仰卧位,露出臀部。
(2)润滑肛表水银端,轻轻插入肛门3~4cm。
(3)3min后取出读数。
(三)指导要点 。
1.告知居家老年患者测量前30min避免冷热敷、洗澡、运动、灌肠及进食冷热食物。
2.教会居家老年患者及照护者正确处理损坏的体温计和遗洒的水银。
3.指导居家老年患者及照护者,勿将体温计置于热水中清洁或煮沸消毒,以免引起爆炸。
(四)注意事项。
1.腋下有创伤、手术、炎症、出汗较多及极度消瘦者,不宜用腋下测温法。
2.心肌梗死、腹泻、直肠及肛门手术者,不宜用直肠测温法。
3.体温和病情不相符合时需重复测量体温,必要时可同时采用两种不同的测温方式作为对照。
二、脉搏、呼吸测量
(一)评估与观察要点。
1.了解患病情况、合作程度及用药情况。
2.评估意识状态。
(二)操作要点。
1.测量脉搏。
(1)用食指、中指及无名指的指腹按于桡动脉搏动处或其他浅表大动脉搏动处,计数脉搏频次至少30s。
(2)脉率/律异常应测1min,如存在心律不齐或脉搏短绌,应两人同时分别测量心率和脉率。
2.测量呼吸。
(1)保持测量脉搏姿势不动,观察胸部、腹部起伏,计数呼吸频次至少30s。
(2)呼吸不易测量时,将少许棉絮置于鼻孔前,计数1min内棉絮被吹动的次数。
(三)指导要点。
1.指导老年患者及照护者测量前如有剧烈活动或情绪波动,应休息20~30min后再测量。
2.教会居家老年患者及照护者自我监测脉搏和呼吸的方法。
(四)注意事项。
1.脉搏细弱难以触诊时,可用听诊器听诊心率1min代替。
2.偏瘫老年患者选择健侧肢体测量脉搏。
3.不可用拇指诊脉。
4.服用洋地黄类药物者,两人同时分别测量心率和脉率。
三、无创血压测量
(一)评估与观察要点。
1.了解患病情况、基础血压、用药情况及合作程度。
2.评估意识状态及测量肢体的活动度。
3.检查血压计和听诊器的完整性及性能。
(二)操作要点。
1.协助取坐位或卧位,将手臂露出并伸直,掌心向上,使肱动脉与心脏处于同一水平。
2.排尽袖带内空气,将袖带缠于上臂中部,下缘距肘窝2~3cm,调节袖带松紧,以放进一指为宜。
3.使用台式血压计测量时。
(1)将听诊器的胸件放在肱动脉搏动最强处固定。
(2)充气至肱动脉搏动音消失,再加压使压力升高20~30mmHg(2.6~4KPa)。
(3)缓慢放气,测得血压数值并记录。
(4)解除袖带,驱除余气,整理平整。
(5)将血压计向右倾斜45°,使水银柱回流入水银槽内,关闭水银槽开关。
4.使用上臂式电子血压计测量时。
(1)缠绕袖带时,将导管伸向末梢端,与中指延长线平行。
(2)按下开始键,测量血压。
(3)记录数值,按下停止键或结束键。
5.使用臂筒式电子血压计测量时。
(1)将其上臂置于臂筒内,前臂和肘部置于凹陷处,上身坐直,使臂筒中心与心脏保持同一高度。
(2)按下开始键,测量血压。
(3)记录数值,按下停止键或结束键。
6.使用监测仪时,根据病情设置血压报警上下限及测量的间隔时间。
(三)指导要点。
1.告知居家老年患者定期检测和校对血压计。
2.指导测量血压前如有剧烈活动或情绪波动,应休息30min后再测量。
3.教会居家老年患者或照护者居家测量血压的方法。
(四)注意事项。
1.测量肢体的肱动脉与心脏处于同一水平位置,卧位时平腋中线,坐位时平第四肋。
2.偏瘫老年患者选择健侧上臂测量血压。
3.遵循四定原则,即定时间、定体位、定部位、定血压计。
4.如发现血压听不清或异常时,先驱净袖带内空气,使汞柱降至“0”,间隔1~2min后再测。
5.应根据老年患者上臂围选择大小合适的袖带,血压测量中移动身体或说话、错误姿势会导致测量不准确。
6.输液、上臂受伤、骨折时,不宜在该肢体测量血压。
7.定期进行双侧上肢及不同体位(立、卧位)血压的测量。
四、有创血压监测
(一)评估与观察要点。
1.了解患病情况及合作程度。
2.评估穿刺部位动脉搏动、侧支循环情况及意识状态。
3.检查确认有创血压监测插件功能处于完好状态。
(二)操作要点。
1.将肝素盐水或生理盐水加入加压袋中,连接压力套装,将加压袋充气至300mmHg,排气备用。
2.再次确认穿刺部位的动脉搏动情况,首选桡动脉,其次选择足背动脉。
3.动脉置管成功后妥善固定,用肝素盐水冲洗管路,调整监测仪至动脉血压监测模式。
4.协助取平卧位,将传感器置于腋中线第四肋间平齐的位置,调整测压零点后开始持续监测。
5.动态观察并记录血压及压力波形。体位改变、监测数据及波形有异常时,重新调至零点并及时处理。
6.观察并记录大鱼际和手指的颜色及皮肤温度,或足背动脉搏动及皮肤温度。
(三)指导要点。
1.告知老年患者及照护者进行有创血压监测的目的及配合方法。
2.指导老年患者及照护者防止导管移位或脱出的方法。
(四)注意事项。
1.妥善固定,避免测压导管受压或扭曲,保持密闭状态。
2.做好肢体固定,防止穿刺点出血和导管脱落。
3.观察局部有无出血、渗血、血肿及感染等异常情况。有出血、阻塞时,及时更换动脉导管。
五、心电监测
(一)评估与观察要点。
1.了解患病情况及合作程度。
2.评估意识状态及胸部皮肤情况。
3.检查电极片有效期。
(二)操作要点。
1.协助取平卧位或半卧位。
2.将电极片贴于胸部相应位置。
3.选择恰当导联,调节波幅,设置监测指标的报警界限。
4.记录心电图波形、心率及心律的变化。
5.至少每48h更换电极片及粘贴位置,观察皮肤情况。
(三)指导要点。
1.告知老年患者心电监测的目的及配合要点。
2.指导老年患者避免自行移动或摘除电极片,皮肤出现瘙痒、疼痛时,及时告知护士。
(四)注意事项。
1.放置电极片时,避开伤口、瘢痕、中心静脉导管、起搏器及电除颤时电极板的部位。
2.带有起搏器者,注意区分正常心率与起搏心率。
六、皮下注射
(一)评估与观察要点。
1.了解患病情况及合作程度。
2.评估意识状态、药物过敏史及用药史。
3.评估注射部位皮肤及皮下组织状况。
(二)操作要点。
1.核对药物及老年患者身份信息。
2.协助取适当体位,暴露注射部位。
3.消毒皮肤。
4.绷紧皮肤或捏起局部组织,穿刺。
5.抽回血,确认无回血后缓慢推注药液。
6.快速拔针,棉签轻压进针处片刻。
(三)指导要点。
1.告知其用药目的、配合要点、药物疗效及不良反应。
2.指导其注射后勿揉搓注射部位,出现硬结、肿胀及剧烈疼痛时,及时告知护士。
3.长期皮下注射者,应有计划地更换注射部位,防止局部产生硬结。三角肌下缘注射针头稍向外侧,避免损伤神经。
(四)注意事项。
1.避免刺激性较强的药物做皮下注射。
2.选择注射部位时避开炎症、破溃或有肿块的部位。需长期注射者,有计划地更换注射部位。
3.观察疗效及不良反应。
4.为居家老年患者注射药物30min后,确认无药物不良反应后,护士方可离开。
七、肌内注射
(一)评估与观察要点。
1.了解患病情况及合作程度。
2.评估意识状态、药物过敏史及用药史。
3.评估注射部位皮肤及肌肉组织状况。
(二)操作要点。
1.核对药物及老年患者身份信息。
2.协助取适当体位,暴露注射部位,注意保护隐私。
3.消毒皮肤。
4.一手绷紧皮肤,一手持注射器,针尖与皮肤垂直,快速进针刺入肌内。
5.确认无回血后缓慢注入药液。
6.注射完毕,快速拔针,棉签轻压进针处片刻。
(三)指导要点。
1.告知其用药目的、配合要点、药物作用及不良反应。
2.指导居家老年患者注射部位出现硬结时的处理方法。
(四)注意事项。
1.选择注射部位时避开炎症、硬结、疤痕。需长期注射者,有计划地更换注射部位,并选择细长针头。
2.勿将针梗全部刺入,以防针梗从根部衔接处折断。
3.观察疗效及不良反应。
4.需同时注射两种药物时,应注意配伍禁忌。
5.为居家老年患者注射药物30min后,确认无药物不良反应后,护士方可离开。
八、静脉采血
(一)评估与观察要点。
1.了解患病情况、采血目的及合作程度。
2.评估意识状态。
3.评估穿刺部位皮肤状况、静脉充盈度、血管壁弹性及肢体活动度。
(二)操作要点。
1.核对老年患者身份信息。
2.真空采血法。
(1)根据检验项目选择采血管。
(2)连接采血针与持针器,按操作规程进行穿刺。
(3)见回血后,按顺序依次插入采血管,立即混匀。
3.注射器采血法。
(1)根据采集血标本的种类和数量计算采血量,选择合适的注射器和针头。
(2)按操作规程进行穿刺、采血。
(3)采血后,取下注射器针头,根据不同血标本所需血量,将抽取的血液沿标本管管壁缓慢注入,有抗凝剂的采血管立即混匀。
(三)指导要点。
1.告知其静脉采血的目的及配合方法。
2.告知其按压穿刺部位的方法,按压5~10min。
3.指导居家糖尿病老年患者,空腹采血时携带少量食物或糖块,以防低血糖。
(四)注意事项。
1.禁止从输液、输血侧肢体采血。
2.需空腹采集血标本者,应提前告知。
3.尽可能缩短系止血带的时间。
4.标本采集后尽快送检,送检过程中避免过度震荡。
九、血糖监测
(一)评估与观察要点。
1.评估血糖仪的性能及试纸有效期,确认血糖仪型号与试纸型号一致。
2.评估末梢循环、皮肤情况及进食时间。
(二)操作要点。
1.嘱老年患者清洁双手,协助取舒适体位。
2.用75%酒精消毒采血部位皮肤,待干。
3.穿刺,弃去第一滴血液,取第二滴血液用于测试。
4.用干棉签按压。
5.告知血糖测量结果,并记录。
(三)指导要点。
1.告知血糖监测目的及配合方法。
2.指导末梢循环差的老年患者,测血糖前手下垂摆动。
3.指导居家老年患者保存试纸的方法,避免受潮、污染。
4.指导居家老年患者定期校正血糖仪的方法。
5.教会居家老年患者自我监测血糖的方法。
(四)注意事项。
1.应轮换采血部位。
2.不可用力挤压出血,以免组织液混入血样,造成检测结果偏差。
3.居家测血糖时,分类放置医疗废弃物,集中于社区卫生服务机构处理。
十、静脉留置针穿刺
(一)评估与观察要点。
1.了解患病情况及合作程度。
2.评估意识状态、药物过敏史及用药史。
3.评估穿刺点皮肤、静脉充盈度、血管壁弹性及肢体活动度。
(二)操作要点。
1.协助取舒适体位。
2.选择型号适宜的留置针。
3.选择粗直、弹性好、易于固定的静脉,避开关节和静脉窦。
4.穿刺部位下垫巾,穿刺点上方10cm处扎止血带。
5.消毒皮肤,留置针与皮肤呈15°~30°角直刺静脉,见回血后再进入少许,将针芯后撤少许后将导管全部送入,松开止血带,撤出全部针芯,连接无针输液装置。
6.用透明敷料妥善固定,注明置管日期及时间。
7.根据药物性质及病情需要调节滴速。
(三)指导要点。
1.告知操作目的及配合要点。
2.告知不可随意调节滴速,穿刺部位的肢体避免下垂、用力过度或剧烈活动,穿刺处避免沾水。
3.指导居家老年患者出现穿刺点疼痛、肿胀、留置针脱出血管或其他异常情况时,及时告知护士。
(四)注意事项。
1.尽量避免在下肢静脉穿刺。
2.出汗多、局部有出血或渗血时,及时更换敷料。
3.发生穿刺点红肿、管路堵塞时,拔管重新穿刺。
十一、经外周静脉置入中心静脉导管(PICC)维护
(一)评估与观察要点。
1.了解患病情况、合作程度及PICC穿刺时间。
2.评估意识状态。
3.观察穿刺点周围皮肤情况、导管置入及外露长度。
(二)操作要点。
1.打开PICC换药包,无菌方式取出治疗巾,在置管侧肢体下铺治疗巾。
2.测量双侧肘横纹上方10cm处臂围,与置管前臂围对比。
3.揭开固定输液接头的胶布,用75%酒精棉棒清除导管及接头下皮肤胶痕。
4.消毒双手,戴清洁手套,取出预充式导管冲洗器或注射器,安装输液接头,排气备用。
5.卸下旧接头,用酒精棉片消毒导管口,擦拭15s,待干,连接输液接头与预充式导管冲洗器(或注射器)。
6.抽回血,用预充式导管冲洗器或生理盐水脉冲式冲洗导管,进行正压封管。
7.由导管远心端向近心端除去原有透明敷料,防止导管脱出体外。
8.消毒双手,戴无菌手套。
9.用75%酒精棉棒消毒穿刺点周围皮肤3遍,避开穿刺点,消毒直径为15cm并大于贴膜面积,充分待干。
10.用2%葡萄糖酸氯己定乙醇溶液消毒穿刺点及周围皮肤3遍,充分待干。
11.调整导管位置,预摆放导管固定装置,涂抹皮肤保护剂并待干,安装导管固定装置。
12.以穿刺点为中心,透明敷料下缘对齐导管固定装置下缘,塑形透明敷料,边按压边去除纸质边框。
13.用无菌胶带固定导管。
14.填写PICC患者维护手册及PICC维护记录单。
(三)指导要点。
1.告知PICC维护的目的及配合要点。
2.告知居家老年患者如出现胸闷、气促,并伴有穿刺肢体疼痛,应及时就诊。
3.告知居家老年患者PICC导管脱出时,严禁自行将导管送入血管,应保留导管并及时联系护士。
4.告知居家老年患者置管侧肢体避免剧烈活动、负重不超过5kg、不提举过重物体、不做引体向上及托举哑铃等动作。
5.告知居家老年患者置管侧肢体的袖口不可过紧,避免盆浴、泡浴,穿刺部位防水、防牵拉。
6.告知居家老年患者导管维护时间不可超过7d。如有渗血、贴膜松动及卷边,随时联系护士更换。
7.教会居家老年患者及照护者观察穿刺点周围皮肤的方法。
(四)注意事项。
1.禁止使用小于10ml的注射器冲封管及给药。遇到阻力或抽吸无回血时,应检查导管的通畅性,不可强行冲洗导管。
2.连续24h输液、输注肠外营养液及血液制品结束后,须手动脉冲式冲洗导管。
3.涂抹皮肤保护剂时,沿一个方向单层涂抹。
4.非抗高压PICC导管不应用于高压注射泵推注造影剂,不应在置管侧肢体测量血压和静脉穿刺。
5.输液结束、输全肠外营养液及抽回血后需立即冲管。连续输液患者,每24h进行冲管。采用脉压式冲管,正压封管。
十二、氧气吸入
(一)评估与观察要点。
1.了解患病情况及合作程度。
2.评估意识状态、呼吸状况及缺氧程度。
3.观察鼻腔有无息肉、鼻中隔偏曲及分泌物阻塞等。
4.评估用氧环境的安全性。
(二)操作要点。
1.遵医嘱选择吸氧方式。
2.正确安装氧气装置,紧密连接鼻导管或面罩。
3.根据疾病和病情调节氧流量,鼻导管吸氧2~6L/min,简易面罩吸氧5~10L/min。固定鼻导管或面罩,避免局部皮肤受压。
4.吸氧过程中密切观察意识、呼吸、血氧饱和度及缺氧程度改善情况。
5.停止吸氧时,先取下鼻导管或面罩,再关闭氧流量表。
6.记录吸氧时间、流量及吸氧后反应。
(三)指导要点。
1.告知其吸氧的目的及配合要点。
2.告知老年患者及照护者不可自行调节氧流量。
3.告知居家老年患者感到鼻咽部干燥不适或胸闷憋气时,及时告知护士。
4.指导居家老年患者练习深呼吸、腹式呼吸及缩唇呼吸(详见第5章十二心肺功能训练)。
(四)注意事项。
1.保持呼吸道通畅,注意气道湿化,保持吸氧管路通畅,无打折、分泌物堵塞或扭曲。
2.切实做好“四防”,即防震、防火、防热、防油,保证用氧安全。
3.持续吸氧者,注意检查面部及耳廓皮肤受压情况。
十三、家庭氧疗
(一)评估与观察要点。
1.了解患病情况、饮食及水分摄入情况。
2.评估意识状态及呼吸困难严重程度。
3.评估家庭供氧设备的安全性。
(二)操作要点。
1.核对吸氧处方,包括氧流量及吸氧时间,仔细阅读供氧装置说明书。
2.根据不同氧气装置的要求,添加蒸馏水或纯净水,湿化氧气(或应用一次性湿化装置)。
3.检查管路,连接吸氧管与供氧装置,打开开关。
4.根据疾病和病情调节氧流量,固定吸氧管。
5.吸氧过程中密切观察呼吸、意识及缺氧程度改善情况。
6.停止吸氧时,先摘下吸氧管,再关闭开关。
7.记录吸氧时间、流量及吸氧后反应。
(三)指导要点。
1.告知居家老年患者及照护者保持室内空气流通,防止温度过高,做好“四防”(防震、防火、防热、防油)。
2.指导居家老年患者练习深呼吸、腹式呼吸及缩唇呼吸(详见第5章十二心肺功能训练)。
3.指导居家老年患者及照护者定期更换蒸馏水或纯净水,定期清洁和更换吸氧管。
4.指导居家老年患者及照护者观察鼻腔黏膜及管路接触部位皮肤有无损伤。
5.教会居家老年患者及照护者供氧设备的正确使用方法。
(四)注意事项。
1.选择大小合适的氧气面罩,避免面罩脱落或密封不严。
2.供氧装置开机时检查机器性能,保证各连接处紧密、通畅。
十四、雾化吸入
(一)评估与观察要点。
1.了解患病情况及合作程度。
2.评估意识状态、药物过敏史及用药史。
3.检查呼吸道及口腔情况。
4.检查雾化器各部件性能,确保连接良好。
(二)操作要点。
1.协助取舒适体位。
2.配制药液,置入雾化容器内。
(1)超声雾化吸入时,将药液倒入雾化罐,检査无漏水后,将其放入水槽,预热机器,设定雾化时间、调节雾量。
(2)空气压缩泵雾化吸入时,将药液倒入雾化杯。
(3)氧气雾化吸入时,将药液倒入雾化杯。连接雾化器与氧气装置,调节氧流量6~8L/min来调节雾量。
3.放置口含嘴或面罩,打开雾化器开关,调节雾量。
4.雾化吸入时,嘱老年患者闭口唇深呼吸。
5.雾化吸入后,协助擦干面部,指导或协助排痰。
(三)指导要点。
1.告知其雾化吸入的目的及配合要点。
2.告知居家老年患者及照护者更换药液前清洗雾化罐或雾化杯,以免药物剂量不准确。
(四)注意事项。
1.喷雾器所装药液不应超过杯体标记的最大容液量,否则会不出雾或引起漏液。
2.使用激素类药物雾化后,应漱口、清洁口腔及面部。
3.出现呼吸困难、发绀等不良反应时,暂停雾化吸入,及时告知医生。
十五、有效排痰
(一)评估与观察要点。
1.了解患病情况及合作程度。
2.评估意识状态、咳嗽能力及影响咳痰的因素。
3.评估双肺呼吸音及痰液情况(颜色、量、性状及气味)。
(二)操作要点。
1.有效咳嗽。
(1)协助取坐位或半卧位,上身微向前倾。
(2)嘱缓慢深呼吸数次后,深吸气至膈肌完全下降,屏气数秒,然后进行2~3声短促有力的咳嗽。
(3)嘱其将余气尽量呼出,循环做2~3次,休息或正常呼吸几分钟后可再重新开始。
2.震动排痰。
(1)根据病变部位采取相应体位。
(2)手法叩击时,手背隆起,手掌中空,手指弯曲,拇指紧靠食指,靠腕部力量有节奏地叩击背部,频率大于120次/min。
(3)使用震动排痰仪时,根据病情选择适当的振动频率和时间,一般设置振速10~20次/s,持续10~20min,振动时由慢到快。
(4)叩击顺序为自下而上、由外向内,叩完一侧再叩另一侧,避开乳房、心脏及骨突部位。叩击30~60s/次,每日数次。
(5)边叩击边观察面色,倾听主诉。有心电监测者,观察血氧饱和度、心率、心律及血压变化。
3.体位引流。
(1)根据病灶部位和耐受程度选择合适的体位,肺上叶引流采取坐位或半坐卧位;肺中叶引流由一侧卧位转为仰卧位,再转为另一侧卧位;肺下叶引流采取头低足高位、仰卧位。
(2)每种体位维持5~10min,身体倾斜度为10°~45°。
(3)引流顺序先上叶,后下叶。有2个及以上炎性部位时,应引流痰液较多的部位。
(4)引流过程中密切观察病情变化,出现心律失常、血压异常时,立即停止,并通知医生对症处理。
(5)引流过程中,配合有效咳嗽及震动排痰,及时有效清除痰液。
(三)指导要点。
1.告知其有效排痰的目的及配合要点。
2.告知出现疼痛、心慌等不适症状时,及时告知护士。
(四)注意事项。
1.有效咳痰时,保护胸、腹部伤口,合并气胸、胸部骨折、胸部肿瘤、肺栓塞、肺结核、咯血、严重癫痫、肺脓肿、高颅内压、大血管吻合手术后1周内禁止叩击。
2.叩击或震颤排痰应在餐后2h至餐前30min完成;体位引流应在餐前1~2h或餐后2h进行。
3.叩击或震动力度适中,以不引起疼痛为宜。
4.根据体型、营养状况及耐受能力,选择适宜的排痰方式、时间及频率。
十六、口咽通气管放置
(一)评估与观察要点。
1.了解患病情况及合作程度。
2.评估意识状态及生命体征。
3.观察有无牙齿松动和活动性义齿、口腔及咽部的气道分泌物及舌根后坠情况。
(二)操作要点。
1.测量门齿到耳垂或下颌角的距离,选择型号大小合适的口咽通气管。
2.协助取合适体位,取下活动性义齿。
3.吸尽口腔和咽部分泌物。
4.选择恰当的放置方法。
(1)采用顺插法时,在舌拉钩或压舌板的协助下,将口咽通气管放入口腔。
(2)采用反转法时,将口咽通气管的咽弯曲部朝上插入口腔。前端接近口咽部后壁时,将其反转180°成正位,用双手拇指向下推送至合适位置。
5.测试人工气道是否通畅,防止舌或唇置于牙齿和口咽通气道之间。
(三)注意事项。
1.咽部异物梗阻、咽部气道占位性病变、口腔内及上下颌骨创伤者禁用。
2.牙齿松动、有脱落风险者,插入和更换口咽通气管前后应观察有无牙齿脱落。
3.定时检查口咽通气管是否通畅。
十七、人工气道固定
(一)评估与观察要点。
1.了解患病情况及合作程度。
2.评估意识状态及生命体征。
3.观察管路位置、深度及固定部位的皮肤情况。
(二)操作要点。
1.测量气管导管外露长度,经口插管者应测量距门齿处的长度,经鼻插管者应测量距外鼻孔的长度,记录并做标记。
2.操作前检查气囊压力,吸净气管及口腔内分泌物。
3.用手固定气管导管,将牙垫放置在导管的一侧,嘱老年患者咬住。镇静或昏迷者,可借助开口器放置牙垫。
4.采用蝶形交叉固定法,先固定气管导管和牙垫,再交叉固定气管导管,将胶布末端固定于面颊部;或用固定器进行固定。
5.操作后测量气囊压力。
(三)注意事项。
1.更换固定导管胶布时,采取皮肤保护措施,避免皮肤损伤。
2.调整呼吸机管路的长度和位置,保持头颈部与气管导管活动的一致性。
十八、气管插管护理
(一)评估与观察要点。
1.了解患病情况及合作程度。
2.评估意识状态及生命体征。
3.观察口腔内卫生情况、有无牙齿松动和活动性义齿、口腔黏膜有无出血点及溃疡。
4.评估气囊压力,观察有无气囊漏气。
(二)操作要点。
1.协助取合适体位,床头抬高30°。
2.每班观察和记录气管插管深度,每隔6~8h监测一次气囊压力,维持在25~30cmH2O。
3.吸除气囊上的滞留分泌物,然后立即吸除口鼻腔内分泌物。
4.每4~6h进行一次口腔护理。两人配合,1人固定导管,另1人进行口腔护理。
5.将牙垫置于导管的一侧并固定,定期更换牙垫位置。
6.遵医嘱给予吸痰(详见第4章十九吸痰)。
(三)指导要点。
1.告知照护者进行气管插管护理的目的。
2.指导清醒者充分暴露口腔,以利于操作。
(四)注意事项。
1.气管插管固定要牢固。
2.气囊压力过高或过低时查找原因,给予处理。
十九、吸痰
(一)评估与观察要点。
1.了解患病情况及合作程度。
2.评估意识状态及生命体征。
3.评估双肺呼吸音、痰液情况(颜色、量及性状)、口腔及鼻腔情况。
4.检查吸引器性能及呼吸机参数设置。
(二)操作要点。
1.检查吸引器性能,吸痰负压小于150mmHg。
2.选择型号适宜的吸痰管,吸痰管外径应小于人工气道内径的1/2。吸痰管插入的深度为气管插管插入约20~25cm,气管切开套管插入12~13cm。
3.经口鼻吸痰。
(1)将吸痰管经口或鼻腔插入气道,吸痰过程中边旋转边向上提拉。
(2)吸痰结束后冲洗负压管道,需再次吸痰时更换吸痰管。
4.经人工气道吸痰。
(1)吸痰前后给予2min纯氧。
(2)将吸痰管迅速、准确送入人工气道内,深度适宜,边旋转边向上提拉吸痰管。
(3)吸痰后监测血氧饱和度。
5.吸痰时间不超过15s/次。重复吸引不超过3次,中间间隔3min。
6.观察生命体征、血氧饱和度变化、气道是否通畅及患者的反应。
7.记录痰液的颜色、量及性状。
(三)指导要点。
1.告知居家老年患者出现痰液不易吸出、烦躁不安时,应及时就诊。
2.吸痰过程中指导老年患者深呼吸,进行有效咳嗽和咳痰。
(四)注意事项。
1.遵循无菌原则,每次吸痰均需更换吸痰管,应先吸人工气道,再吸口鼻处。
2.吸痰前整理呼吸机管路,倾倒冷凝水。
3.吸痰动作轻稳,防止呼吸道黏膜损伤。
4.吸痰过程中心率明显减慢或血氧饱和度下降至90%以下,立即停止吸痰,并给予高浓度氧气吸入。
5.居家吸痰时,分类放置医疗废弃物,集中于社区卫生服务机构处理。
二十、留置胃管
(一)评估与观察要点。
1.了解患病情况及合作程度。
2.评估意识状态。
3.观察口腔黏膜、鼻腔及插管周围皮肤情况。
(二)操作要点。
1.协助取下活动性义齿,根据病情取合适体位。
2.清洁鼻腔,测量插入胃管长度(从鼻尖经耳垂至胸骨剑突处的距离或前额发际至剑突处)。
3.戴手套,涂抹润滑剂于纱布上,再涂抹于胃管前部。
4.将胃管缓缓插入,到咽喉部(插入10~15cm)时,嘱老年患者做吞咽动作,随吞咽动作插入胃管。
5.使用抽取胃液法和听气过水声法确认证实胃管在胃内后,妥善固定,并做好标记。
(三)指导要点。
1.告知其留置胃管的目的及配合方法。
2.指导居家老年患者防止胃管脱出的措施,胃管脱出应先检查胃管的完整性,及时就诊。
(四)注意事项。
1.插管过程中出现恶心、呛咳、呼吸困难及发绀时,立即拔出,休息后重新插入。
2.长期留置胃管者,更换时尽量选择另一侧鼻孔。
二十一、鼻饲
(一)评估与观察要点。
1.了解患病情况、合作程度及胃管留置时间。
2.评估意识状态、腹痛、腹胀、恶心、胃潴留、排便及营养状况。
3.评估鼻饲液的温度及性状。
(二)操作要点。
1.核对老年患者身份信息及饮食。
2.检查并确认胃管在胃内,且无腹胀、胃潴留症状。
3.根据全天总量及消化吸收情况确定鼻饲量。鼻饲后用温开水脉冲式冲洗胃管,并妥善固定。
4.鼻饲液注入后,协助保持坐位或半坐卧位30~60min。
5.记录鼻饲液的种类、时间、量及老年患者的反应。
6.每日清洁口腔。
(三)指导要点。
1.告知居家照护者鼻饲过程中发生严重呛咳、呼吸困难及面色紫绀等,应及时就诊。
2.指导居家照护者观察大便的性质、颜色及量,及时调整鼻饲饮食。
3.指导居家照护者观察留置鼻饲管侧鼻孔黏膜有无损伤。
4.指导居家照护者判断胃潴留的方法:呕吐出4~6h以前摄入的食物,或空腹8h以上,胃内残留大于200ml。
(四)注意事项。
1.鼻饲液以38~40℃为宜。注入量不超过200ml/次,间隔时间大于2h。
2.每次鼻饲前回抽胃液,抽吸胃液时吸力不可过大,以免损伤胃壁,造成黏膜损伤出血。
二十二、胃造瘘护理
(一)评估与观察要点。
1.了解患病情况及合作程度。
2.评估意识状态。
3.观察胃造瘘口周围皮肤完整性、渗出及出血情况。
(二)操作要点。
1.用生理盐水棉棒清洁胃造瘘口周围皮肤。
2.检查并确认胃造瘘管通畅,固定良好。
3.根据病情选择合适的灌注方法,定时、定量灌注营养剂。灌注量最多为250ml,以防出现急性胃扩张。
4.灌注过程中观察和询问有无腹痛、腹胀、恶心、呕吐、冷汗、虚脱、心跳加速等不适症状。
5.灌注药物及食物后,观察和询问有无腹泻、排黑便等情况。
6.灌注营养剂完毕后,关闭调节器,分离灌注器,在胃造瘘管中注入温开水。
7.妥善固定胃造瘘导管。
8.灌注完毕后,协助保持坐位或半坐卧位30~60min。
(三)指导要点。
1.指导居家老年患者及照护者保护胃造瘘口,防止导管脱落及移位的方法。
2.指导居家老年患者及照护者识别和预防并发症的方法。
3.教会居家老年患者及照护者进行胃造瘘口护理的方法。
(四)注意事项。
1.导管堵塞时,可用50ml注射器抽取生理盐水或温开水冲洗,不可用力过猛。
2.注入食物浓度由低到高,快慢适宜,温度以38~40℃为宜。
3.灌注过程中出现腹痛、腹胀、恶心、呕吐、冷汗、虚脱、心跳加速等症状,应停止灌注。
二十三、肠造口护理
(一)评估与观察要点。
1.了解患病情况及合作程度。
2.评估意识状态。
3.观察造口类型、功能状况及周围皮肤情况。
(二)操作要点。
1.协助取舒适体位,暴露造口部位,注意保暖及保护隐私。
2.一手固定造口底盘周围皮肤,一手由上向下分离造口底盘,观察排泄物性状。
3.用温水由外向内清洁造口及周围皮肤。
4.测量造口大小、形状。
5.修剪造口底盘,必要时可涂造口粉、保护膜及防漏膏。
6.撕去粘贴面上的纸,按照造口位置由下而上将造口袋底盘贴上,并夹闭造口袋下端开口。
7.将造口袋与底盘扣紧,沿造口袋连接环在其左、右二点轻压扣合,两指捏紧锁扣。
(三)指导要点。
1.告知居家老年患者及照护者每日观察排泄物的颜色、量、性状及气味。
2.告知居家老年患者避免做增加腹压的运动,以免形成造口旁疝。
3.告知居家老年患者及照护者防止污染伤口的方法。
4.指导居家老年患者及照护者识别和预防并发症的方法。
5.指导居家老年患者及照护者饮食的注意事项。
6.教会居家老年患者及照护者进行肠造口护理的方法。
(四)注意事项。
1.使用造口辅助用品前阅读产品说明书或咨询造口治疗师。
2.移除造口袋时注意保护皮肤,粘贴造口袋前保证造口周围皮肤清洁干燥。
3.造口底盘与造口黏膜之间保持1~2mm空隙。
4.定期扩张造口,防止狭窄。
二十四、留置导尿
(一)评估与观察要点。
1.了解患病情况及合作程度及男性患者有无前列腺病史。
2.评估意识状态、排尿情况、会阴情况及膀胱充盈度。
(二)操作要点。
1.协助取舒适体位,暴露尿道口,注意保暖及保护隐私。
2.按无菌原则清洁并消毒外阴及尿道口。
3.戴无菌手套,铺孔巾。
4.检查尿管气囊,连接尿管与集尿袋。
5.润滑尿管前端至气囊后4~6cm(男性患者润滑至气囊后20~22cm)。
6.再次按无菌原则消毒尿道口。
7.将尿管插入尿道。
(1)对于女性患者,插入尿道4~6cm,见尿后再插入7~10cm。
(2)对于男性患者,提起阴茎与腹壁呈60°,插入20~22cm,见尿后再插入7~10cm。
8.向气囊内缓慢注入无菌生理盐水10ml,轻拉尿管确认有阻力。
9.固定尿管及集尿袋,注明留置尿管的日期及时间。
(三)指导要点。
1.告知其留置导尿的目的及配合方法。
2.指导居家老年患者及照护者保持集尿袋位置低于耻骨联合水平,防止尿液逆流引起尿路感染。
3.教会居家老年患者及照护者防止尿管受压及脱出的方法。
(四)注意事项。
1.插管遇阻力时,切忌强行插入,必要时请专科医生插管。
2.老年患者尿道口回缩,插管时应仔细观察,避免误入阴道。误入阴道时,需更换尿管重插。
3.膀胱过度充盈的衰弱老年患者,第一次放尿不可超过1000ml。
二十五、尿管维护
(一)评估与观察要点。
1.了解患病情况、合作程度及尿管留置时间。
2.评估意识状态。
(二)操作要点。
1.每日评估留置尿管的必要性,如无必要尽早拔除。手术者尽可能术后24h内拔除。
2.清洁尿道口,女性清洗外阴及尿道口,男性清洗尿道口、龟头、包皮。
3.妥善固定尿管,避免扭曲及受压,防止尿管移位或尿道受牵拉。
4.尿液超过集尿袋2/3满时,排空集尿袋中的尿液。
5.长期留置导尿者,协助进行膀胱训练,根据说明书要求的时间定期更换尿管。
6.观察并记录尿液的颜色、量、性状及气味,如出现异常及时报告医生。
(三)指导要点。
1.告知病情许可情况下,饮水量维持在1500ml/d以上。
2.告知长期留置尿管的居家老年患者保持会阴清洁,定期进行尿常规检查。
3.告知居家老年患者及照护者保持集尿袋位置低于耻骨联合水平,防止尿液逆流引起尿路感染。
4.教会居家老年患者及照护者防止尿管受压及脱出的方法。
(四)注意事项。
1.沐浴或擦身时,注意保护尿管。
2.搬运时注意夹闭引流管,防止尿液逆流。
二十六、灌肠
(一)评估与观察要点。
1.了解患病情况及合作程度。
2.评估意识状态。
3.评估排便情况及肛门周围皮肤黏膜状况。
(二)操作要点。
1.大量不保留灌肠。
(1)配制灌肠液,温度39~41℃,降温时温度28~32℃,用止血钳夹闭排液管。
(2)协助取左侧卧位,臀部移至床沿,臀下垫防水布,屈膝,注意保暖及保护老年患者隐私。
(3)灌肠筒挂于输液架上,液面比肛门高40~60cm。
(4)将肛管与灌肠筒的排液管连接,润滑肛管,排除管道气体,指导患者深呼吸,将肛管缓缓插入肛门7~10cm。
(5)固定肛管,松开止血钳,观察液体流入及老年患者耐受情况;根据耐受程度,适当调整灌肠筒高度。
(6)灌肠完毕后将肛管拔出,擦净肛门。
(7)嘱老年患者尽量保留灌肠液5~l0min后排便。
2.甘油灌肠。
(1)协助取左侧卧位,臀部靠近床沿,屈膝,臀部垫高,注意保暖及保护隐私。
(2)打开甘油灌肠剂,挤出少许液体润滑管口,将肛管缓慢插入肛门7~10cm。
(3)固定灌肠剂,轻轻挤压,观察液体流入及耐受情况。
(4)灌肠完毕后将肛管拔出,擦净肛门。
(5)尽量保留甘油灌肠液5~10min后排便。
3.保留灌肠。
(1)嘱老年患者先排便。
(2)准备灌肠药液,灌肠液量不宜超过200ml。
(3)根据病情和病变部位,协助取合适卧位,慢性细菌性痢疾患者病变部位多在直肠和乙状结肠,取左侧卧位;阿米巴痢疾病变多在回盲部,取右侧卧位。臀部垫高约10cm,必要时准备便盆。
(4)润滑并插入肛管15~20cm,液面至肛门的高度应低于30cm,缓慢注入药液。
(5)药液注入完毕后,反折肛管并拔出,擦净肛门,尽可能保留药液1h。
(6)观察并记录用药后的效果。
(三)指导要点。
1.告知灌肠的目的及配合方法。
2.教会居家老年患者及照护者进行甘油灌肠的方法。
(四)注意事项。
1.消化道出血、急腹症、严重心脏病、直肠、结肠和肛门手术后及大便失禁者,不宜灌肠。
2.肝性脑病者禁用肥皂水灌肠;充血性心力衰竭患者禁用0.9%氯化钠溶液灌肠;伤寒者灌肠时溶液不超过500ml,液面不高于肛门30cm。
3.灌肠过程中出现脉搏细速、面色苍白、出冷汗、剧烈腹痛、心慌等症状时,立即停止,并报告医生。
4.灌肠过程中出现液面下降过慢或停止时,移动或挤捏肛管。
5.保留灌肠时,肛管宜细,插入宜深,速度宜慢,量宜少,防止气体进入肠道。
二十七、肛管排气
(一)评估与观察要点。
1.了解患病情况及合作程度。
2.评估意识状态。
3.评估排便、腹胀、排气及肛门周围皮肤黏膜状况。
(二)操作要点。
1.协助取左侧卧位,暴露肛门,保护隐私。
2.将玻璃瓶系于床边,橡胶管一端插入玻璃瓶液面下,另一端与肛管相连。
3.戴手套,润滑肛管,嘱老年患者深呼吸,将肛管轻轻插入直肠15~18cm。
4.用胶布将肛管固定于臀部,用别针将橡胶管固定在床单上。
5.观察排气情况,如腹痛、腹胀有无减轻,协助更换体位或按摩腹部。
6.拔除肛管、擦净肛门,脱下手套。
(三)指导要点。
1.告知肛管排气的目的及配合要点。
2.告知居家老年患者及照护者不可长期留置肛管。
3.告知居家老年患者不进食产气食物,指导照护者协助卧床者进行床上活动。
(四)注意事项。
1.保留肛管时间不宜超过20min。
2.若排气效果不佳,必要时可间隔2~3h后再进行肛管排气。
二十八、糖尿病足护理
(一)评估与观察要点。
1.了解患病情况及合作程度。
2.评估意识状态及血糖水平。
(二)操作要点。
1.评估足部情况(附录O 糖尿病足的Wagner分级法)。
2.根据不同创面,选择换药方法。
3.根据伤口选择换药敷料,选择透气吸收能力好的敷料。
4.准确测量伤口面积并记录,伤口的换药次数根据伤口的情况而定。
5.创面周围的皮肤可用中性温皂液清洗,然后拭干,避免挤压伤口和损伤创面周围的皮肤。
6.换药时注意观察伤口的变化。
7.观察足部血液循环情况,防止局部受压,必要时改变卧位或使用支具。
8.必要时,请医生协助清创处理。
(三)指导要点。
1.告知居家老年患者严禁使用硬膏、鸡眼膏或腐蚀性药物接触伤口。
2.指导居家老年患者做好糖尿病的自我管理,糖尿病足加重时及时就诊。
3.教会居家老年患者减轻足部压力、选择合适鞋袜及清洗足部的方法。
(四)注意事项。
1.足背动脉不能触及时,警惕是否出现末梢循环障碍。
2.避免在下肢进行静脉输液。
二十九、尿标本采集
(一)评估与观察要点。
1.了解患病情况及合作程度。
2.评估意识状态及排尿情况。
(二)操作要点。
1.留取晨尿时,将晨起第1次尿液的中段尿放入清洁容器送检。
2.留取餐后尿标本时,将进餐后2h的尿液放入清洁容器送检。
3.留取尿定量检查标本时,根据检验项目将规定时间内的尿液装入含有防腐剂的洁净容器内,混匀后记录总量,取30~50ml送检。
4.留取24h尿标本时,嘱老年患者早晨7点排空膀胱后开始留尿,至次日早晨7点留取最后一次尿液。将集尿瓶放在阴凉处,根据要求加防腐剂。
5.留取尿胆原检测标本时,将14:00~16:00时间段的尿液放入清洁容器送检。
6.留取尿培养标本的方法。
(1)未留置尿管者,用清水充分清洗会阴部,再用生理盐水或灭菌用水冲洗尿道口。若男性包皮过长,应将包皮翻开冲洗。弃去前段尿,留取中段尿10~15ml,置于无菌容器内。
(2)留置尿管者,先夹闭尿管30s,消毒尿管外部及尿管口,用注射器通过尿管抽取尿液,防止带入消毒剂。
(三)指导要点。
1.告知其留取尿标本的目的及配合要点。
2.告知居家老年患者留取尿标本前不宜过多饮水。
3.告知居家老年患者会阴部分泌物过多时,先清洁再留取标本。
(四)注意事项。
1.不应留取集尿袋中的尿液标本送检。
2.长期留置尿管者,在更换新尿管后再留取尿标本。
3.留取尿标本时不可混入粪便及其他杂物。
三十、粪便标本采集
(一)评估与观察要点。
1.了解患病情况及合作程度。
2.评估意识状态及排便情况。
(二)操作要点。
1.嘱自然排便,留取粪便中央部分或含有黏液、脓血部分的标本,置于容器内。
2.无法排便者,将肛拭子前端用甘油或生理盐水湿润,插入肛门4~5cm处,轻轻在直肠内旋转,沾取直肠内黏液后取出,置于容器内。
3.进行便潜血试验者,嘱检查前3d内禁食铁剂及肉类、肝类、血类及叶绿素食物,第4天采集标本。
4.检查寄生虫体或虫卵计数者,采集24h粪便。
5.检查阿米巴原虫者,采集前将容器用热水加温,便后连同容器立即送检。
6.服驱虫药或做血吸虫孵化检查者,留取全部粪便及时送检。
(三)指导要点。
1.告知其留取粪便标本的目的、方法及配合要点。
2.告知其粪便标本内不可混入尿液及其他杂物。
3.告知其查阿米巴原虫时,留取粪便标本前不可服用钡剂、油质及含金属的泻剂等。
4.指导腹泻者留取粪便标本时,将水样便盛于容器内送检。
(四)注意事项。
1.灌肠后的粪便、粪便过稀及混有油滴等,不宜作为检查标本。
2.留取的粪便标本应立即送检。
三十一、痰标本采集
(一)评估与观察要点。
1.了解患病情况及合作程度。
2.评估意识状态及咳痰能力。
3.观察痰液的颜色、量、性状、分层、黏稠度及口腔黏膜状况。
(二)操作要点。
1.咳痰采集法。
(1)嘱老年患者晨起用凉开水漱口,深吸气后用力咳出呼吸道深部痰液,标本量不少于1ml。
(2)痰量少或无痰者,采用0.9%氯化钠雾化吸入后,将痰液咳出。
(3)不能咳嗽、不合作或人工气道辅助呼吸者,协助取适当体位,叩击背部,将集痰器与吸引器连接,抽吸2~5ml痰液于集痰器内。
2.咽拭子采集法。
(1)嘱老年患者漱口。
(2)取出无菌拭子,蘸取少量0.9%氯化钠,用压舌板轻压舌部,擦拭口腔两侧腭弓及咽、扁桃体的分泌物,将咽拭子插入无菌试管内塞紧。
3.采用气管镜采集痰标本时,协助医生在气管镜引导下直接采集标本。
4.采集24h痰标本时,在广口集痰瓶内加少量清水,从晨起漱口后第一口痰开始留取,至次日晨起漱口后最后一口痰结束。将全部痰液留入集痰瓶内,记录痰标本总量及性状。
(三)指导要点。
1.告知其留取痰标本的目的及配合要点。
2.告知老年患者及照护者避免将唾液、漱口水及鼻涕混入痰液中。
(四)注意事项。
1.除24h痰标本外,痰液收集时间宜选择在清晨。
2.查痰培养及肿瘤细胞的标本应立即送检。
3.避免在进食后2h内留取咽拭子标本,避免咽拭子触及其他部位。
三十二、伤口换药
(一)评估与观察要点。
1.了解患病情况及合作程度。
2.评估意识状态。
3.评估伤口形成的原因、持续时间、曾经接受的治疗及护理情况。
4.观察伤口的部位、大小(长、宽、深)、潜行、组织形态、渗出液、颜色、感染情况、伤口周围皮肤或组织状况。
(二)操作要点。
1.协助取舒适卧位,暴露换药部位,保护隐私。
2.有多处伤口时,先对清洁伤口换药,后对感染伤口换药。
3.取下伤口敷料,若敷料与伤口粘连,用生理盐水浸湿软化后缓慢取下。
4.选择合适的伤口清洗剂清洁伤口,去除异物、坏死组织等。
5.清洁伤口换药时,应从伤口中间向外消毒;感染伤口换药时,应从伤口外向中间消毒。
6.有引流管时,先消毒伤口,再消毒引流管。
7.根据伤口类型选择合适的敷料。
8.胶布粘贴方向应与肢体或躯体长轴垂直。
9.伤口包扎松紧适度。
(三)指导要点。
1.告知老年患者及照护者保持伤口敷料及周围皮肤清洁的方法。
2.指导居家老年患者定期到伤口门诊复诊。
3.教会老年患者沐浴、翻身、咳嗽及活动时保护伤口的方法。
(四)注意事项。
1.根据伤口渗出情况确定伤口换药频率。
2.换药过程中注意保暖。
3.换药过程中密切观察病情,出现异常情况及时报告医生。
三十三、口服给药
(一)评估与观察要点。
1.了解患病情况及合作程度。
2.评估意识状态、药物过敏史及用药史。
3.评估口腔及吞咽情况。
4.评估药物的性质、服药方法、不良反应及药物之间的相互作用。
5.评估有无特殊检查或特殊要求。
(二)操作要点。
1.小剂量液体药物,应精确量取,确保剂量准确。
2.病情危重及不能自行服药者,应予喂药或鼻饲。
3.鼻饲给药时,将药物研碎,用水溶解后由胃管注入,给药前后用温开水冲洗鼻饲管。
(三)指导要点。
1.告知其用药目的、配合要点、药物疗效及不良反应。
2.告知其遵医嘱按时、正确服药的重要性及方法。
3.告知居家老年患者及照护者定期检查药物有效期。
(四)注意事项。
1.不同老年患者的药物不可同时取出。
2.对于液体药物,应充分摇匀后服用。
3.老年患者及照护者对药物提出疑问时,应重新核对后再发药。
4.发药后,应确保老年患者在护理人员或照护者的协助和监护下服药。
5.老年患者不在病房或因故暂不能服药者,暂不发药,做好交班。
三十四、皮肤给药
(一)评估与观察要点。
1.了解患病情况及合作程度。
2.评估意识状态、药物过敏史及用药史。
3.观察皮肤情况。
4.评估环境的温度及隐蔽性。
(二)操作要点。
1.协助取合适体位,充分暴露用药部位。
2.清洁局部皮损,清除原有药液、血迹、体液及分泌物。
3.根据皮肤受损面积确定药量。
4.将药物涂于皮肤表面,沿毛发方向揉擦。
5.湿敷药物时,将湿敷垫与皮肤紧密接触。
(三)指导要点。
1.告知其皮肤给药的目的及配合要点。
2.教会居家老年患者及照护者皮肤给药的方法。
(四)注意事项。
1.药物要涂抹均匀。
2.局部出现红肿及过敏反应时,立即停止给药,并祛除皮肤上的残留药物。
三十五、眼内给药
(一)评估与观察要点。
1.了解患病情况及合作程度。
2.评估意识状态、药物过敏史及用药史。
3.观察眼睑、结膜及角膜情况。
(二)操作要点。
1.滴眼药水。
(1)协助取舒适体位,头稍后仰。
(2)一手拇指轻轻向下拉开下眼睑,嘱老年患者向上注视,距眼2~3cm处将眼药水滴入下穹窿1~2滴。
(3)以干棉签擦拭流出的药液,嘱老年患者闭目1~2min。
2.涂眼药膏。
(1)玻璃棒法:检查玻璃棒的完整性和光滑度。一手分开上下眼睑,嘱老年患者眼球上转,一手持玻璃棒蘸眼药膏,水平放入穹窿部。嘱老年患者轻闭眼睑,同时转动玻璃棒从水平方向抽出。
(2)软管法:手持药膏软管,将药膏直接挤入下穹窿部结膜囊内,嘱老年患者轻闭眼睑,轻轻按摩眼睑使眼膏均匀分布于结膜囊内。
(三)指导要点。
1.告知其眼内给药的目的及配合要点。
2.告知居家老年患者及照护者,滴眼药水前先弃去1~2滴,易沉淀的眼药水(如可的松)在使用前应充分摇匀。
3.告知居家老年患者及照护者,滴用数种药物时,每种药物需间隔2~3min。先滴眼药水,后涂眼药膏;先滴刺激性弱后滴刺激性强的药物。
4.告知居家老年患者,双眼用药时,先滴健眼,后滴患眼;眼药膏宜在睡前使用。
5.指导老年患者及照护者将眼药膏放置在阴凉、干燥及避光的地方保存。
(四)注意事项。
1.眼内给药前严格手卫生。
2.角膜溃疡、眼球穿通伤及手术后的老年患者,勿压迫眼球。
3.眼药水不应直接滴在角膜上,药瓶或滴管不应触及睑睫毛,以免污染或划伤。
4.滴毒性药物后,用棉球压迫泪囊部2~3min。
三十六、耳内给药
(一)评估与观察要点。
1.了解患病情况及合作程度。
2.评估意识状态、药物过敏史及用药史。
3.评估耳部情况。
(二)操作要点。
1.协助取坐位或仰卧位,头偏向健侧,患耳朝上。
2.向外上轻拉耳廓,充分暴露耳道。
3.用棉签轻拭外耳道内的分泌物。
4.将药液滴入2~3滴后,轻压耳屏。
(三)指导要点。
1.告知其耳内用药的目的及配合要点。
2.滴入耵聍软化液前,告知老年患者滴入药液量较多时,滴药后可能会出现耳塞、闷胀感。
3.指导老年患者滴药后保持原卧位5~l0min。
(四)注意事项。
1.滴药时药液不宜过凉。
2.有鼓膜穿孔者,禁止进行耳内滴药。
3.滴药时滴管口不可触及耳部,以免污染药液。
三十七、鼻腔给药
(一)评估与观察要点。
1.了解患病情况及合作程度。
2.评估意识状态、药物过敏史及用药史。
3.评估鼻部情况。
(二)操作要点。
1.鼻腔滴药。
(1)协助取仰卧位或侧卧位。
(2)清洁鼻腔,充分暴露鼻腔。
(3)距鼻孔约2cm处轻滴药液2~3滴,轻捏鼻翼。
2.鼻腔喷药。
(1)协助取坐位,头稍前倾。
(2)手持喷鼻剂,将喷嘴平行稍伸入前鼻孔喷药。
(三)指导要点。
1.告知鼻内用药的目的及配合要点。
2.告知居家老年患者滴药后保持原卧位2~3min。
3.指导老年患者鼻腔喷药时轻吸气。
(四)注意事项。
1.混悬剂在使用前应充分摇匀。
2.药瓶不要与鼻腔皮肤接触。
三十八、口腔给药
(一)评估与观察要点。
1.了解患病情况及合作程度。
2.评估意识状态、药物过敏史及用药史。
3.评估口腔情况及吞咽功能。
(二)操作要点。
1.协助取舒适卧位,用温水或漱口液漱口。
2.指导或协助正确放入药物。
(三)指导要点。
1.告知口腔内用药的目的及配合要点。
2.告知老年患者有难以接受的异物感、不适、异味、口干、流涎及刺激等症状时,及时告知护士。
(四)注意事项。
1.使用口腔崩解片期间严密观察用药反应。
2.不能配合者选用其他给药方式。
三十九、阴道给药
(一)评估与观察要点。
1.了解患病情况、婚姻状况及合作程度。
2.评估意识状态、药物过敏史及用药史。
3.评估环境温度及隐蔽性。
(二)操作要点。
1.阴道后穹窿塞药。
(1)协助取仰卧屈膝位,臀下垫治疗垫。
(2)戴手套。
(3)用纱布分开小阴唇,将药物放阴道内,并推入后穹窿。
2.宫颈上药。
(1)协助取仰卧屈膝位,臀下垫治疗垫。
(2)用窥阴器张开阴道,暴露宫颈。
(3)用有尾线的纱布蘸药物后塞至宫颈处,线尾露于阴道口外,取出窥阴器。
(三)指导要点。
1.告知其阴道给药的目的及配合要点,阴道给药前排空膀胱。
2.告知居家老年患者睡前用药可延长药物作用时间,提高疗效;药物放置后卧床30min,12~24h后取出纱布。
3.放置药物或窥阴器时指导老年患者放松。
4.教会居家老年患者自行用药的方法。
(四)注意事项。
1.子宫出血者,不应从阴道给药。
2.使用窥阴器力度适中,防止损伤阴道及宫颈口。
四十、阴道冲洗
(一)评估与观察要点。
1.了解患病情况、婚姻状况及合作程度。
2.评估意识状态、药物过敏史及用药史。
3.评估环境温度及隐蔽性。
(二)操作要点。
1.协助取膀胱截石位,臀下垫治疗单。
2.将冲洗筒置于高于床沿60~70cm处,排去管内空气。
3.用窥阴器扩开阴道,检查阴道壁、宫口及分泌物情况。
4.边冲洗边轻轻旋转窥阴器。
5.冲洗液约剩100ml时,再次冲洗外阴部。
6.轻压窥阴器外端,使阴道内液体流出。
7.取出窥阴器,擦干外阴。
(三)指导要点。
1.告知其阴道冲洗的目的及配合要点。
2.告知居家老年患者及照护者,注意阴道流出物的性状,有出血及时就诊。
(四)注意事项。
1.有活动性出血者,禁止冲洗。
2.使用窥阴器力度适中,防止损伤阴道及宫口。
四十一、直肠给药
(一)评估与观察要点。
1.了解患病情况及合作程度。
2.评估意识状态、药物过敏史及用药史。
3.观察肛周情况。
4.评估环境温度及隐蔽程度。
(二)操作要点。
1.协助取左侧卧位,膝部弯曲,暴露肛门。
2.戴上指套或手套,将栓剂沿直肠壁向脐部方向送入6~7cm。
(三)指导要点。
1.告知居家老年患者用药后至少侧卧15min。
2.指导老年患者在给药时放松,深呼吸。
3.指导居家老年患者及照护者正确使用栓剂的方法。
(四)注意事项。
1.直肠活动性出血或腹泻者,不宜直肠给药。
2.确保药物放置在肛门括约肌以上。
四十二、冷敷疗法
(一)评估与观察要点。
1.了解患病情况及合作程度。
2.评估意识状态及生命体征。
3.观察冷敷部位皮肤情况。
(二)操作要点。
1.选择适宜的冷敷物品。
2.在冰枕或冰袋内放置1/3~2/3的冰块,排出空气,缩紧扣带,确认无外漏,用毛巾包裹。
3.妥善放置冷敷物品,并固定。
4.定期巡视,防止冷敷物品洒漏,防止冷敷部位温度过低引起冻伤。
5.记录冷敷效果和反应。
(三)指导要点。
1.告知居家老年患者及照护者胸前、颈后、腹部及足底禁止使用冷敷。
2.告知老年患者如有不适,及时告知护士。
(四)注意事项。
1.冷敷物品不应直接接触皮肤。
2.降温处理30min后测量体温。
3.用冷的时间不超过30min。
四十三、热敷疗法
(一)评估与观察要点。
1.了解患病情况及合作程度。
2.评估意识状态。
3.观察热敷部位皮肤情况。
(二)操作要点。
1.根据需要,选择适宜的热敷物品(暖水袋或热敷包)。
2.用暖水袋时。
(1)将低于50℃的热水倒入暖水袋,达到1/2~2/3满,排出空气,盖紧盖子,避免外漏。
(2)擦干暖水袋表面水分,用毛巾包裹。
3.用热敷包时,加热温度不超过45℃。
4.妥善放置热敷物品并固定。
5.定期巡视,防止热敷物品洒漏,防止热敷部位温度过高引起烫伤。
6.记录热敷效果和反应。
(三)指导要点。
1.告知居家老年患者勿擅自将暖水袋置于身体表面。
2.告知照护者,对于水肿、消瘦、感知觉障碍及意识障碍者,使用热敷前要咨询医护人员。
(四)注意事项。
1.热敷物品温度适宜,防止发生烫伤。
2.定时巡视,加强交接班。
四十四、助行器使用
(一)评估与观察要点。
1.了解患病情况、跌倒史及合作程度。
2.评估意识状态、视力及听力、肢体功能及助行器使用情况。
3.检查活动环境的安全性,宽敞、明亮,路面平整、无障碍。
4.检查助行器扶手完好、防滑,固定牢固,四个脚轮高度相同、平稳。
(二)操作要点。
1.测量和调节助行器高度。嘱老年患者自然站立,股骨大转子到地面的高度为助行器扶手的高度。
2.将助行器置于老年患者身体正前方。
3.协助老年患者坐于床边,双足着地,目视前方,重心稍微前倾,双上肢力量支撑身体缓慢站起。
4.协助老年患者双手握住助行器的扶手,保护其腰部。
5.嘱老年患者双上肢肘关节弯曲约150°,慢慢将重心稳落至助行器上,使助行器保持平稳。
6.提起助行器置于老年患者身前约一步远的距离,嘱老年患者迈出患侧或肌力较差的肢体,足跟落于助行器后支架位置,再移动健侧肢体跟进。
7.嘱老年患者重复以上动作,起步时足尖抬高,着地时先足跟再足尖,稳步前进。
(三)指导要点。
1.告知居家老年患者行走时不要将助行器放得过远,不超过行走约一步的距离,否则容易跌倒;步行速度不宜太快,步幅要小。
2.告知居家老年患者及照护者,坐下或起身时不要依靠在助行器上,容易发生助行器倾斜,造成跌倒。
3.指导老年患者使用助行器时,选择合适的防滑鞋子,不要穿拖鞋。
(四)注意事项。
1.定期检查支架底部衬垫,出现老化、松脱、裂纹或腐蚀及时更换。
2.行走前确保立位的平衡。
四十五、轮椅使用
(一)评估与观察要点。
1.了解患病情况及合作程度。
2.评估意识状态、生命体征、肌肉力量、损伤部位及肢体受限情况。
3.检查轮椅的功能。
(二)操作要点。
1.确保换乘轮椅的空间无障碍,根据需要增加坐垫或靠垫等。
2.将轮椅推至床边,与床呈30°~45°,固定轮椅刹车,翻起脚踏板。
3.协助老年患者坐于轮椅正中位置,背向后靠并抬头,髋关节保持在90°左右,双脚放于脚踏板上。不能保持平衡者,加系安全带固定。
4.推轮椅时,注意双手用力均匀、平稳,避免颠簸。
5.乘坐电梯时,确保老年患者面向电梯门,勿用轮椅撞门或障碍物。
6.下轮椅时,将轮椅推至床边,固定轮椅,翻起踏脚板,扶老年患者站起,转身,慢慢坐回床缘,扶上床。
(三)指导要点。
1.告知居家老年患者乘坐轮椅尽量靠后坐,勿向前倾身或自行下轮椅,以免跌倒。
2.告知居家老年患者及照护者乘坐轮椅下坡时,严禁使用驻立刹车,应倒行,速度要慢。
3.指导居家老年患者及照护者定期检查轮椅的零部件,如有松动及时修理。
4.教会老年患者及照护者轮椅制动装置的使用方法。
(四)注意事项。
1.严禁踩踏脚踏板上下轮椅,严禁未刹车上下轮椅。
2.乘坐轮椅时间较长者,每隔30min进行臀部减压一次。
四十六、膈下腹部冲击法
(一)评估与观察要点。
1.评估意识状态。
2.判定梗阻程度。
(二)操作要点。
1.意识清醒者。
(1)协助取立位或坐位,头部略低,嘴张开,以便异物吐出。
(2)施救者站在老年患者身后,双臂环抱腰部。
(3)一手握拳,拳头的拇指侧顶在上腹部(肚脐上方两横指),另一手握住握拳的手。
(4)迅速向内上方连续冲击。
2.意识清醒且肥胖者。
(1)协助取立位或坐位,头部略低,嘴张开,以便异物吐出。
(2)施救者站在老年患者身后,两臂从腋窝伸出抱住前胸。
(3)一只手握拳放在胸骨中央,手掌侧对着胸骨侧,另一只手包住握拳的手。
(4)向后猛烈挤压胸部。
3.意识不清者。
(1)协助就地平躺仰卧,头转向一侧并后仰,充分开放气道。
(2)施救者骑跨于老年患者的髋部,或跪于老年患者一侧。
(3)一手掌跟置于老年患者腹部,位于脐和剑突之间,另一手置于其上。
(4)迅速有力向内上方冲击。
4.冲击重复5~6次,每次冲击动作应分开和独立。
(三)指导要点。
1.告知居家老年患者及照护者,将食物切成细块,便于咀嚼。
2.告知居家老年患者口中含有食物时,避免讲话、大笑或活动。
(四)注意事项。
1.如呼吸道部分梗阻,气体交换良好,鼓励用力咳嗽。
2.在使用本法后检查老年患者有无并发症的发生。
四十七、心肺复苏
(一)评估与观察要点。
1.评估意识状态、颈动脉搏动、呼吸及有无颈部损伤。
2.评估现场环境安全状况、设备及人员。
(二)操作要点。
1.轻拍老年患者双肩大声呼叫,若无反应,立即呼救,寻求帮助,启动应急反应系统,记录时间。
2.协助老年患者去枕平卧于坚实表面(地面或垫板)。
3.暴露胸腹部,松开腰带。
4.判断颈动脉搏动及呼吸,时间小于10s。
5.开始胸外按压,将一手掌根部置于老年患者两乳头连线胸骨中下部,另一手掌根部重叠放于手背上,手掌根部长轴与胸骨长轴确保一致,双臂伸直,垂直按压,使胸骨下陷5~6cm,每次按压后使胸廓完全回复,放松时手掌不应离开胸壁,按压频率100~120次/min。
6.清除口鼻腔分泌物,取下活动性义齿,采取仰头举颏法(对于颈部外伤者使用双手托颌法)开放气道。
7.使面罩与面部紧密贴合,挤压气囊1s,同时观察胸廓是否抬起,连续挤压简易呼吸器2次。可连接中心供氧,调节氧流量至少10L/min。
8.按压和通气比为30:2。
9.反复5个循环后,评估复苏效果。
(1)意识恢复,颈动脉搏动恢复,呼吸恢复,瞳孔由散大变缩小,口唇、甲床紫绀减轻,皮温回暖,上肢收缩压大于60mmHg,提示复苏成功。
(2)复苏未成功,继续进行心肺复苏,直至高级生命团队接管或复苏成功。
(三)注意事项。
1.应确保按压速度及深度,按压与放松时间基本相等,尽量减少中断,中断时间不超过10s。
2.每6s挤压气囊一次,给予一次呼吸。
3.每次吹气1s以上,避免过度通气。
四十八、非同步电除颤
(一)评估与观察要点。
1.评估意识状态、抽搐、发绀及大动脉搏动情况。
2.观察心电监测室颤或无脉性室速。
(二)操作要点。
1.呼救寻求帮助,记录抢救时间。
2.协助取去枕平卧位,暴露胸部,左上肢外展。
3.开启除颤仪调至除颤位置,确认电复律状态为非同步方式。
4.选择除颤能量,一般单相波除颤用360 J,直线双相波用200 J。
5.手柄电极涂导电糊或将生理盐水纱布放于除颤部位。
6.将电极板置于除颤部位,负极手柄放于右锁骨中线第二肋间,正极手柄电极放于左腋中线平第五肋间,两电极板之间相距10cm以上。再次确认室颤心律。
7.双臂伸直,使电极板紧贴胸壁,约10kg压力垂直下压,充电,确认操作者或他人离开床旁,未与老年患者接触。再次观察心电示波,确认需要除颤。
8.双手同时按压放电按钮除颤。
9.首次除颤后如室颤持续存在,移开电极板后立即进行5个周期心肺复苏。
10.观察心电示波,并记录即刻心电图,评估除颤效果和并发症。
(三)注意事项。
1.除颤时远离水及导电材料。
2.放置电极板部位应避开瘢痕、伤口。如装有起搏器,除颤电极板应距起搏器位置10cm或以上。
3.禁止电极板对空放电及电极板面对面放电。
4.两块电极板与胸壁摩擦使导电糊分布均匀,防止皮肤灼伤,禁止两块电极板对抹导电糊。导电糊不应在两块电极板之间的胸壁上,以免除颤无效。
5.放电前确保所有人员未接触患者。
6.使用后电极板充分清洁,及时充电备用,定期检查性能。
第5章 老年康复护理
老年康复护理是以康复治疗方案为依据,以最大限度恢复功能、减轻残障为目标,密切联系老年患者的日常生活活动,开展适宜的康复护理项目,预防并发症和功能减退,提高自理能力。
一、个人卫生清洁训练
(一)评估与观察要点。
1.了解患病情况及合作程度。
2.评估肢体活动能力、管路位置及固定情况。
3.评估皮肤完整性、清洁需求及大小便自理能力。
(二)康复护理要点。
1.协助梳头、洗脸及口腔清洁。
(1)选择长把梳子,用健侧手梳头。
(2)选用温水洗脸,重点清洗眼周、口唇及鼻周的污垢。
(3)协助把湿毛巾绕在水龙头上拧干。
(4)选择塑料杯,用健侧手刷牙漱口。
(5)必要时给予口腔护理。
2.协助擦浴。
(1)浴室地面放防滑垫,嘱其穿防滑鞋。
(2)室温控制在24~26℃。
(3)水温控制在38~42℃,嘱其用健侧肢体测试水温。
(4)按面部-颈部-肩部-胸腹部-上肢-背部-腰部-腿部-足部顺序擦洗。
(5)协助更换清洁衣物。
3.协助如厕。
(1)协助或用轮椅至卫生间。
(2)将卫生纸缠绕在手上从前至后擦拭。
(3)协助穿脱裤子。
(三)指导要点。
1.指导擦浴时使用手套式毛巾及长柄浴刷的方法。
2.教会个人卫生清洁的方法。
(四)注意事项。
1.清洁时光线适宜,保暖,保护隐私,保证安全。
2.避免空腹或饱餐后30min内洗澡或擦浴,不宜独自浴缸洗浴。
3.如厕时选择坐便。
4.防止管路扭曲、受压、打折或滑脱。
5.发现不适时及时停止操作。
二、穿衣训练
(一)评估与观察要点。
1.了解患病情况及合作程度。
2.评估肢体活动能力、管路位置及固定情况。
3.评估环境温度。
(二)康复护理要点。
1.协助穿脱上衣。
(1)穿上衣时,先穿患侧上肢,再穿健侧上肢。
(2)用健侧手将患肢套进衣袖并拉至肩峰。
(3)用健侧手拉衣领至健侧肩部斜上方,将健侧上肢穿入另一个衣袖。
(4)系好衣扣并整理。
(5)脱上衣时,先脱健侧上肢,再脱患侧上肢。
2.协助穿脱裤子。
(1)穿裤子时,先穿患侧下肢,再穿健侧下肢。
(2)健手将患侧腿抬起置于健侧腿上,再用健侧手穿患侧裤腿,拉裤腰至膝以上,放下患侧腿。
(3)将健侧裤腿拉至膝上。
(4)抬臀或站起向上拉至腰部,整理衣裤。
(5)脱裤子时,嘱其先松解皮带或腰带,脱健侧下肢,再脱患侧下肢。
3.协助穿脱袜子和鞋。
(1)抬起患侧腿,置于健侧腿上,用健侧手为患足穿袜子和鞋。
(2)用同样方法穿上健侧的袜子和鞋。
(3)脱袜子和鞋时,先脱健侧,再脱患侧。
(三)指导要点。
1.告知穿脱衣裤、鞋袜的注意事项。
2.教会穿脱衣裤、鞋袜的方法。
(四)注意事项。
1.尽量选择宽松开衫上衣、松紧带式裤子。
2.不宜选择系带的鞋子。
3.坐位穿脱衣时,注意保持平衡。
三、进食训练
(一)评估与观察要点。
1.了解患病情况及合作程度。
2.评估意识状态、吞咽能力、饮食状况、就餐环境及患者情绪。
3.评估肢体活动能力、管路位置及固定情况。
(二)康复护理要点。
1.可参照评估量表评估吞咽功能(附录P洼田饮水试验)。
2.协助取合适体位。
(1)取坐位,抬头、坐直,桌面尽量靠近身体不留空隙。
(2)取半卧位,头、背部给予支撑,床上餐桌尽量靠近身体。
(3)取右侧卧位,在头、肩下垫枕,背后给予支撑。
3.在颌下铺餐巾。
4.给予合适温度的饭菜。
5.进食过程中观察有无呛咳、误吸。
6.进食后做口腔清洁。
7.吞咽障碍者。
(1)根据容积-黏度测试结果,判断经口进食的食物形态和一口量。
(2)站在老年患者健侧方进行训练。
(3)将食物放入健侧舌后部或颊部。
(4)嘱其下颌贴近胸骨,低头吞咽。
(5)嘱其左右转头进行吞咽,清除梨状窝残留,必要时饮少量水。
(6)每次吞咽后,嘱其再做空吞咽,减少食物残留。
(7)进食后观察口腔内是否有残留食物。
(8)进食速度要慢,喂完一口再喂第二口,避免重叠入口。
(9)一口摄入量3~4ml,酌情增加,一般不超过20ml。
(10)进食训练时间以30~40min为宜,予以充分的休息时间。
(11)进食量从50~80ml开始,逐步增加进食量,一般以200~300ml为宜。
8.视觉障碍者。
(1)配戴合适的眼镜。
(2)以时钟方位(3点、6点、9点、12点)摆放食物。
(3)从斜后方用手协助其触摸餐具,选取食物。
9.认知障碍者。
(1)准备饭菜混合式食物。
(2)把食物分成小份,控制进食总量。
(3)提供易持握的餐具进食。
(三)指导要点。
1.告知进食速度不宜过快,避免两次食物重叠入口。
2.鼓励自行进食,必要时喂食。
3.教会选择食物及进食的方法。
(四)注意事项。
1.进食后30min内不宜平卧,禁忌吸痰、翻身扣背等操作。
2.食物的温度适宜,防止烫伤。
3.注意义齿的清洁维护。
4.认知障碍者进食宜同一时间、同一地点、使用同一种餐具。
5.选择在舒适的环境及愉快的情绪下进食,有利于消化。
四、偏瘫患者良肢位摆放
(一)评估与观察要点。
1.了解患病情况、自理能力及合作程度。
2.评估意识状态、肢体肌力及肌张力。
3.评估管路位置及固定情况。
4.评估皮肤完整性。
(二)康复护理要点。
1.协助患侧卧位。
(1)患侧肢体在下,健侧肢体在上。
(2)头部垫枕,后背垫枕稳固支撑。
(3)患侧上肢外展90°前伸旋后,双手托出患肩,保持其向前伸展。
(4)患侧下肢髋、膝屈曲,健侧下肢采取舒适体位,勿压患侧肢体。
2.协助健侧卧位。
(1)健侧肢体在下,患侧肢体在上。
(2)头部垫枕,后背垫枕稳固支撑。
(3)患侧上肢肩屈曲,肘、腕、手指关节均伸展放于枕上,高于心脏水平。
(4)双腿间垫枕,患侧下肢在前稍屈曲放于枕上,踝关节同时垫起,健侧下肢在后自然屈曲。
3.协助仰卧位。
(1)头部垫枕,患侧肩胛下垫薄枕,使两肩处在同一水平,肩关节外展与身体成45°。
(2)患侧肘、腕、手指关节均伸展位,掌心向上。
(3)在患侧髋下、臀部、大腿外侧垫薄枕,膝下垫软枕与床面成5°~10°。
4.协助床上坐位。
(1)嘱其保持上身直立,后背垫枕支撑。
(2)打开床上餐桌,上面放置软枕。
(3)将上肢置于餐桌的软枕之上,手指自然伸展。
(4)在患侧下肢外侧垫软枕,膝下垫软枕与床面成5°~10°。
(三)指导要点。
1.告知良肢位摆放的目的及注意事项。
2.告知变换体位时防止管路受压、扭曲、打折及滑脱。
(四)注意事项。
1.注意受压部位皮肤情况,每2h变换一次体位,预防压力性损伤。
2.少用仰卧位和半卧位,多采用患侧卧位。
3.避免足背受压造成足下垂,掌心及足心避免任何物品刺激。
五、床上运动
(一)评估与观察要点。
1.了解患病情况、合作程度及心理状况。
2.评估意识状态及肢体活动能力。
3.评估管路位置及固定情况。
(二)康复护理要点。
1.协助上肢运动。
(1)取仰卧位。
(2)双手手指交叉,做双上肢伸肘、肩关节前伸上举120°~150°。
2.协助翻身。
(1)取仰卧位,双手手指交叉、伸肘、肩前伸90°,一侧下肢屈髋、屈膝,足踩在床面上,头转向对侧。
(2)一侧肢体带动另一侧肢体、躯干、骨盆及下肢转向对侧。
(3)给予外力,协助偏瘫者向健侧翻身。
3.协助桥式运动。
(1)双桥运动时,取仰卧位,双上肢伸展撑于床面,双下肢屈曲,足踏床,缓慢抬起臀部,保持均匀呼吸,维持一段时间后慢慢放下。
(2)单桥运动时,取仰卧位,双上肢伸展撑于床面,一侧下肢屈曲,足踏床;另一侧下肢搭在对侧腿上,缓慢抬起臀部,保持均匀呼吸,维持一段时间后慢慢放下。
(三)指导要点。
1.告知床上运动的目的、方法及注意事项。
2.告知偏瘫者做双手手指交叉床上运动时,应患侧拇指在上。
3.告知变换体位时防止管路受压、扭曲、打折及滑脱。
(四)注意事项。
1.做桥式运动时,抬臀维持时间以可耐受为宜。
2.给予安全保护,预防坠床。
3.发现不适及时停止。
六、关节活动度训练
(一)评估与观察要点。
1.了解患病情况及合作程度。
2.评估意识状态、肌力、肌张力、肢体活动、关节活动及疼痛情况。
3.评估管路位置及固定情况。
(二)康复护理要点。
1.协助被动关节活动。
(1)固定肢体关节近端,托住关节远端。
(2)肩关节外旋、外展、屈曲,肘关节伸展,腕、手指关节伸展。
(3)髋关节外展和伸展,足背屈和外翻。
(4)肢体功能障碍者,由近端到远端关节活动;血液淋巴回流不畅者,由远端到近端关节活动。
2.协助主动-辅助关节活动。
(1)活动方法同被动关节活动。
(2)用辅助或使用器具作为助力。
(3)从单关节逐渐过渡多关节、多方向活动。
3.主动关节活动度训练。
(1)根据病情选择关节活动训练内容和方法。
(2)训练方法同被动关节活动度训练。
4.关节活动度训练每个关节做3~5遍,2~3次/d。
(三)指导要点。
1.告知关节活动的目的及注意事项。
2.告知严重骨质疏松、下肢深静脉血栓等疾患禁忌进行剧烈关节活动。
3.指导主动关节活动尽可能达到最大幅度,动作宜平稳缓慢。
(四)注意事项。
1.活动应循序渐进,与肌力练习同步进行。
2.活动时以不出现疼痛为宜。
3.能主动用力者,护士辅助最小助力。
4.给予安全防护,避免关节损伤,预防跌倒。
七、转移训练
(一)评估与观察要点。
1.了解患病情况及合作程度。
2.评估意识状态、肢体活动及平衡情况。
3.评估管路位置及固定情况。
(二)康复护理要点。
1.协助佩戴保护性支具。
2.嘱其屈髋屈膝后向下床侧翻身,双腿放置床下,用手掌支撑床面,抬起上身,直至坐起。
3.嘱其双臂抱住护士颈部或放于肩胛部,辅助一起向前向上用力,完成抬臀、伸腿至站立,完成辅助坐-站转移。
4.协助其双手手指交叉、屈髋、身体前倾,重心移至双腿,然后做抬臀站起动作,完成主动坐-站转移。
5.将椅与床成30°~45°,协助其以足为轴旋转躯干转向椅子,臀部正对椅子坐下,完成床-椅转移。
(三)指导要点。
1.告知转移的目的及方法。
2.告知肢体障碍者转移的注意事项。
3.教会安全使用轮椅方法。
(四)注意事项。
1.给予安全防护,避免碰伤肢体、臀部及踝部皮肤,预防跌倒。
2.防止管路扭曲、受压、打折或滑脱。
八、平衡训练
(一)评估与观察要点。
1.了解患病情况及合作程度。
2.评估意识状态、肌力、肌张力及平衡情况。
3.评估管路位置及固定情况。
(二)康复护理要点。
1.协助坐位平衡。
(1)取坐位。
(2)双手支撑床面,重心向一侧转移,保持片刻,再将重心转向另一侧,两侧交替练习。
(3)双手不支撑床面,身体重心偏向一侧,保持片刻,再将重心转向另一侧,两侧交替练习。
(4)身体重心向前移动,回到中立位,再向后移动,回到中立位,前后交替练习。
2.协助站立位平衡。
(1)取站立位,双足分开与肩同宽。
(2)身体重心向左、向右移动,再向前、向后移动,分别回到中立位。
(3)一侧下肢负重,另一侧下肢分别向前、向后迈步,分别回到中立位。
(4)向前迈一步去抓球或从地上拾起物体。
(5)伸手去接从不同方向抛来的球。
(6)迈步跨过障碍物。
(三)指导要点。
1.告知平衡训练目的、方法及注意事项。
2.告知平衡训练应从静态平衡逐步过渡到动态平衡。
(四)注意事项。
1.做好安全防护,训练时一人在旁守护,以防跌倒。
2.训练中外力不应过强。
3.应循序渐进,与肌力练习同步进行。
4.发现不适及时停止。
九、步行训练
(一)评估与观察要点。
1.了解患病情况及合作程度。
2.评估意识状态、生命体征、肢体活动及平衡功能情况。
3.评估管路位置及固定情况。
(二)康复护理要点。
1.协助偏瘫者步行训练。
(1)站在其患侧的侧后方给予保护。
(2)躯干伸直,重心移至健腿,患侧膝关节轻度屈曲,向前迈步。
(3)扶住其骨盆,协助其患侧骨盆向前下方运动。
(4)健侧迈步时,一手固定其患侧膝前部,另一手固定其患侧骨盆。
(5)健侧迈步与患侧平齐,患侧负重提高后,健侧迈步可超过患侧水平。
2.协助截瘫者步行训练。
(1)嘱其双拐同时向前方伸出,身体重心前移。
(2)上肢支撑双拐使双足离地,向前摆动并使双足着地。
(3)以上动作重复训练。
3.协助关节置换者步行训练。
(1)取站立位,助行器放在前方。
(2)嘱其向前移动助行器,健侧负重,迈患侧,助行器辅助负重下,迈健侧,两侧下肢交替步行。
(3)向一侧转身时,嘱其同侧下肢向外迈一步,移动助行器,另一侧下肢跟上。
4.协助帕金森病者步行。
(1)嘱其抬头挺胸,双目向前看,开始迈步。
(2)嘱其足尖尽量抬高,足跟先着地,另一侧肢体跟上。
(3)协助按照线路标记物控制步长,根据指令控制步速。
(4)借助镜子进行原地抬腿踏步和双上臂摆臂训练。
(三)指导要点。
1.告知步行训练的目的、方法及注意事项。
2.指导助行器和拐杖等辅助用具的使用方法。
3.指导关节置换者训练后缓解疼痛的方法。
(四)注意事项。
1.偏瘫者能自行站立平衡、患侧肢体负重70%以上及能完成踝背屈动作时,可进行步行训练。
2.截瘫者上肢有足够的支撑力和控制力时可进行步行训练。
3.膝关节置换患者步行训练时,禁止膝关节完全负重下屈曲或完全伸直。
4.发现不适及时停止操作。
十、言语训练
(一)评估与观察要点。
1.了解患病情况及合作程度。
2.评估意识状态、视听能力及失语的类型。
3.评估环境及心理等影响因素。
(二)康复护理要点。
1.构音障碍者。
(1)嘱其放松口面部肌肉,进行腹式呼吸及用力呼吸。
(2)训练发音,先发韵母,后发声母,先学喉音,再学唇音。
(3)训练舌操运动,发“h”。
(4)训练唇部开合、呲牙及抿嘴。
2.失语症者。
(1)听理解障碍者。
1)出示图片或物品,示意其指出图片或物体。
2)呈现多张动作图片,发出动作指令,嘱其指出相应图片。
(2)阅读理解障碍者。
1)呈现多张词、图卡片,嘱其进行词-图匹配并演示动作,逐渐增加难度。
2)呈现句子与图片,嘱其完善句子与图片相符。
(3)言语表达障碍者。
1)言语失用症者。
①训练发/a/ /i/ /ei/等音,嘱其练习不同的音高、音量和持续时间。
②嘱其做张嘴、闭唇、伸缩舌、舔上下齿及顶硬腭等动作。
③嘱其拼音,用/m/和/a/拼出“妈”“麻”“马”“骂”。
2)口语表达障碍者。
①嘱其跟数1~10,告诉“1是衣服的衣”,并呈现衣服的图片,反复说“衣”。
②唱简单、熟悉的歌曲,诱导其说出歌词,必要时提供歌词。
③展示图片,说出语句的前半部分,嘱其说出后半部分,适当提示。
④出示物品,嘱其说出物品名称、类别及功能。
⑤用手势或动作演示,嘱其表达动作内容。
⑥说“火”字,嘱其说出相关词语,如火焰、火柴等。
(4)书写表达障碍者。
1)嘱其将拆开的字组合并写出,如“巾”和“冒”组成“帽”。
2)出示“马”字,嘱其写出含该字的其它字,如“吗”“蚂”等。
3)让有一定字词书写能力者进行短句书写。
(三)指导要点。
1.告知训练应与实际日常生活相结合。
2.教会言语训练的方法。
(四)注意事项。
1.训练时语速减慢,使用简洁、易理解的句子,给予反应时间。
2.选择安静的环境、其情绪稳定的状态进行言语训练。
十一、认知训练
(一)评估与观察要点。
1.了解患病情况及合作程度。
2.评估意识状态及认知障碍严重程度。
(二)康复护理要点。
1.感知力训练。
(1)运用图片配合言语说明,进行听觉失认训练。
(2)视觉失认。
1)进行颜色配对。
2)出示多种物品,找出相同的物品。
3)辨认熟悉的家人和朋友的照片。
4)认知身体各个部位的名称。
5)按指令找出地图上的地点。
(3)单侧空间忽略。
1)用粗糙毛巾或毛刷刺激患侧肢体、冷热交替刺激患侧感知。
2)进行划消、分段线、字母删除训练。
3)用鲜艳的颜色标注书刊报纸,嘱其按标注开始阅读。
4)各种训练尽可能在患侧进行,刺激转头或转动眼睛,增强注意力。
(4)失用症。
1)给予本体觉、触觉、运动觉刺激,用动作而不用语言指导。
2)嘱其自己穿衣,协助其利用商标区分服装的前后,帮助其区分不同颜色的上装下装。
2.定向力训练。
(1)嘱其经常看日历、钟表,纠正时间定向力障碍。
(2)介绍周围环境,减少陌生感。
(3)在常去的房间悬挂颜色鲜艳、简单的标志物。
(4)协助其佩戴身份识别腕带。
3.注意力训练。
(1)出示字母卡,删除指定的字母同时读出来。
(2)嘱其默数10s,同时与其交谈,要求其不因交谈分散注意力。
(3)准备2个杯子,在其注视下用一个杯子扣在彩球上,嘱其指出有彩球的杯子。
4.记忆力训练。
(1)利用记事本、日程表、标签及记号等辅助物品,提示帮助记忆。
(2)将学习的字词幻想成图像或故事帮助记忆。
(3)采用书面材料预习、提问、评论、陈述及测试的方法帮助记忆。
(三)指导要点。
1.告知认知训练目的、方法及重要性。
2.指导安全风险因素及防范措施。
(四)注意事项。
1.根据认知障碍的特点,实施个体化训练,由易到难。
2.训练环境安静,避免干扰。
3.将认知训练融入到日常生活中。
十二、心肺功能训练
(一)评估与观察要点。
1.了解患病情况、合并症及合作程度。
2.评估意识状态、生命体征、循环稳定情况、咳嗽能力,痰液的颜色、性质、量及气味。
3.评估肌肉力量、平衡能力及柔韧性。
(二)康复护理要点。
1.缩唇呼吸训练。
(1)协助取端坐位,双手扶膝。
(2)用鼻吸气,稍屏气片刻再用嘴呼气。
(3)嘱其口唇缩成“吹口哨”状呼气。
(4)呼气持续4~6s/次。
(5)吸气和呼气时间比为 1:2。
(6)练习3~4次/d,15~30min/次。
2.腹式呼吸训练。
(1)协助平卧,髋关节、膝关节轻度屈曲,全身放松。
(2)嘱其双手重叠放置于腹部,平静呼吸。
(3)吸气时,感觉手随着腹部鼓起轻轻上抬。
(4)呼气时,感觉手随着腹部凹陷逐渐回落。
3.强化腹式呼吸训练。
(1)取合适其负荷的沙袋完成10次/d的腹式呼吸。
(2)协助取屈膝仰卧位,放置沙袋于腹部,进行腹式呼吸。
(3)练习2次/d,10~15min/次。
4.吸气肌群训练。
(1)协助应用呼吸功能训练器,锻炼吸气肌力量。
(2)开始训练时,3~5min/次,3~5次/d,逐步增加至20~30min/d。
5.心肺功能训练。
(1)监测血压、心率、心律及血氧饱和度,在各项指标稳定的情况下,进行心肺功能训练。
(2)根据老年患者的运动能力,选择有氧踏车、快走、慢跑等形式,根据目标心率,在循环稳定的情况下,每周进行至少150min的有氧运动训练。
6.体适能训练。
(1)利用平衡板、平衡木,或在窄道上步行、身体移位运动、平衡运动等方式,进行平衡能力训练。
(2)利用弹力带、哑铃、壶铃、自负重等方式,进行肌肉力量训练,每周2~3次,每次30min。
(3)进行柔韧性训练,逐渐增加每种姿势练习的时间和次数,最初可从10s开始,逐渐增加至30s,每种姿势至少重复3次。
(三)指导要点。
1.告知心肺功能作为康复指标的重要性、心肺功能训练的目的及注意事项。
2.教会患者进行科学、安全运动的方法。
(四)注意事项。
1.训练应循序渐进,持之以恒。
2.训练时间宜安排在两餐之间。
3.根据指导来进行训练,病情变化时调整训练方案,避免强度过大带来不良反应。
4.发现不适,及时停止训练。
十三、骨盆底肌群训练
(一)评估与观察要点。
1.了解患病情况及合作程度。
2.评估意识状态、尿失禁的类型、失禁的自觉症状及伴随症状。
(二)康复护理要点。
1.协助取合适体位。
(1)坐位时,两脚展开与肩同宽,伸展背部。
(2)仰卧位时,两膝屈曲。
(3)站立位时,手、脚与肩同宽,手臂支撑在桌子上,将重心放在手腕上。
2.协助做骨盆底肌群体操。
(1)嘱其放松,做有意识的吐气呼吸。
(2)嘱其收缩肛门时同时收缩尿道,以2~3s的强烈短收缩和5~8s的持续收缩交替进行。
(3)放松时间应为收缩时间的2倍。
(4)训练时间10~15min/次,2~3次/d。
(三)指导要点。
1.告知骨盆底肌群训练目的、方法及注意事项。
2.指导在日常生活中有意识的训练骨盆底肌群。
(四)注意事项。
1.训练循序渐进、持之以恒。
2.训练中注意背部伸展,肩、腹部放松。
3.训练中避免大腿、背部、腹部等肌肉的收缩。
十四、肠道功能训练
(一)评估与观察要点。
1.了解患病情况及合作程度。
2.评估年龄、饮食习惯、个人习惯、活动情况、用药及心理因素。
3.评估腹部、管路情况、伤口、肛门及肛周皮肤情况。
(二)康复护理要点。
1.增强腹肌运动。
(1)协助取平卧位,深吸气,下腹部用力做排便动作。
(2)用食指、中指、无名指,自右下腹-右上腹-左上腹-左下腹进行环形腹部按摩。
(3)5~10min/次,2次/d。
2.提肛运动。
(1)夹腿提肛。
1)协助取平卧位,双腿交叉,臀部及大腿用力夹紧。
2)嘱其肛门逐渐用力上提,持续5s左右,还原。可逐渐延长提肛时间。
3)10~20个/次,2~3次/d。
(2)仰卧屈腿挺身。
1)协助取仰卧屈膝位,两足跟尽量靠近臀部。
2)嘱其两臂平放体侧,以脚掌和肩部作支点,抬起臀部,同时收缩肛门,持续5s左右,还原。
3)5~10个/次,2~3次/d。
3.骨盆底肌群训练(见第5章十三骨盆底肌群训练)。
4.手指直肠刺激。
(1)协助取侧卧位,暴露肛门,垫护理垫。
(2)戴双层手套,手指涂润滑油。
(3)将食指或中指缓慢插入肛门,用指腹沿直肠壁顺时针转动。
(4)每次指力刺激时间15~20s,直到感觉肠壁放松、排气。间隔2min后可再次进行。
5.肛门牵张技术。
(1)将食指或中指缓慢插入直肠2~3cm,在不损伤直肠黏膜的前提下,把直肠壁向肛门分别在3点、6点、9点、12点处缓慢持续牵拉。
(2)10~15个/次,2次/d。
6.操作后及时给予便盆,抬高床头。
7.指导其使用加强腹肌运动的方法来排便。
8.排便结束后,撤出便盆,清洁肛门。
(三)指导要点。
1.告知肠道功能训练的目的及注意事项。
2.指导合理安排饮食,多食纤维素含量高的食物,病情许可时液体摄入量不少于2000ml/d。
3.指导养成定时排便的习惯,建立排便反射。
4.教会老年患者及照护者增强腹肌运动的方法。
(四)注意事项。
1.保持合适室温,注意遮挡,保护隐私。
2.操作应轻柔,避免损害肛门及直肠粘膜。
3.训练过程中注意询问患者训练效果。
第6章 老年安宁疗护
在老年人的生命末期阶段,面临生理、心理、社会及灵性等多方面需求。因此,需要为老年临终患者及其家属提供舒适照护和哀伤辅导,帮助他们安宁度过人生的最后一段旅程,帮助家属顺利度过居丧期。
一、老年临终舒适照护
(一)评估与观察要点。
1.评估生命体征、意识状态及合作程度。
2.评估疼痛、呼吸困难、恶心呕吐、尿潴留、睡眠障碍及谵妄等症状。
3.评估文化习俗、信仰、对死亡的态度及情绪表现。
4.评估家庭、心理需求及社会支持情况。
(二)护理要点。
1.提供温馨、安静、舒适的环境,保持空气清新、温湿度及光线适宜。
2.对症处理疼痛、呼吸困难、咳嗽咳痰、恶心呕吐、口干、腹胀、便秘、尿潴留、发热、睡眠障碍及谵妄等症状。
3.协助取舒适卧位,着舒适、宽松、穿脱方便的衣着服饰,给予生活护理,满足基本生理需要。
4.尊重其文化习俗和信仰,主动了解其在生活和饮食方面的禁忌。
5.鼓励其表述内心的恐惧和不安,通过陪伴、倾听、触摸及播放音乐等方法增强安全感,减轻不适。
6.鼓励亲友陪伴并参与生活护理,组织家庭聚会,与老年临终患者共同回忆生命历程。
(三)指导要点。
1.指导亲友参与生活护理的方法。
2.指导老年临终患者及照护者缓解不适的方法。
(四)注意事项。
1.尊重老年临终患者的隐私、文化习俗及信仰。
2.充分重视个性化需求。
3.观察药物的疗效及不良反应。
二、老年临终哀伤辅导
(一)评估与观察要点。
1.评估哀伤者与老年临终患者的情绪反应及心理需求。
2.评估哀伤者的文化习俗、信仰及对死亡的态度。
3.评估家庭、心理及社会支持情况。
(二)护理要点。
1.根据哀伤者的文化习俗及信仰,为其提供与老年临终患者告别的空间和机会。
2.根据哀伤者的需求和意愿,指导其参与尸体料理。
3.鼓励哀伤者表达内心的悲痛情绪,理解和接受哀伤者的情绪及行为反应。
4.指导亲友之间相互诉说、安慰和支持。
5.必要时为哀伤者提供心理咨询等信息。
6.与哀伤者谈论其对死亡的看法,帮助其正确面对和接受丧亲的事实。
(三)指导要点。
1.指导哀伤者参与尸体料理的方法。
2.教会哀伤者调节自身情绪的技巧。
(四)注意事项。
1.以同理心倾听哀伤者的倾诉。
2.尊重哀伤者的文化习俗及信仰。
第7章 居家照护者指导与支持
居家照护者的照护能力直接影响老年患者的照护质量。同时,照护者在身体、心理、经济及社会等各方面存在各种压力,影响身心健康及照护质量。因此,老年护理专业人员需对居家照护者的能力及压力进行评估,并给予相应的指导与支持。
一、居家照护能力评估与指导
(一)评估与观察要点。
1.了解健康状况及心理状态。
2.评估年龄、文化程度、学习能力及需求。
3.评估现有的照护能力及可获取的社会支持。
(二)指导要点。
1.与照护者共同分析现存的照护问题及需求。
2.与老年患者及照护者共同拟定居家照护方案。
3.根据照护者的年龄和文化程度,讲解、示范及指导相关疾病的照护知识和技能。
4.引导照护者主动寻求可利用的各类社会支持。
5.提供居家照护相关的资源及信息。
6.定期进行家庭访视,检查照护方案落实情况及存在的问题。
(三)注意事项。
1.选择指导方式时遵循个体化原则。
2.运用线上和线下多种途径进行指导。
二、居家照护者沟通技能指导
(一)评估与观察要点。
1.了解健康状况及心理状态。
2.评估年龄、文化习俗及信仰。
3.评估沟通能力及存在的问题。
(二)指导要点。
1.指导照护者沟通前了解老年患者的文化程度、婚姻状况、既往职业、文化习俗、信仰、个人喜好及心理状况。
2.指导照护者沟通时选择安静、舒适、通风良好及光线柔和的环境。
3.告知照护者接触老年患者时,确定其没有抗拒行为。协助老年患者取舒适体位,确保正确使用助听器、眼镜、义齿等。
4.教会下列沟通技巧。
(1)与老年患者保持合适距离,以1m内为宜。
(2)使用老年患者喜欢的称呼方式。
(3)保持眼神接触,平视对方,避免斜视和四处张望。
(4)采用简单、直接的语言,适当放慢语速,给出反应时间。
(5)适时给予语言回应,可采用重述确认老年患者的表述。
(6)使用同理心,尽量感受和理解老年患者的情绪和感受,并用语言和行为表达对其情感的理解。
(7)可使用非语言沟通来增进对词语的理解。
(8)时间应根据老年患者的实际情况而定。
5.指导照护者与失语和失聪老年患者沟通时,使用手势、图片和文字,如张口表示吃饭,手掌上下翻动表示翻身。
6.指导照护者与认知障碍老年患者沟通时,持不争论、不批评、不夸大的态度。
7.指导照护者与医护人员进行有效沟通的方法。
(三)注意事项。
1.维护老年患者的隐私权和知情权。
2.沟通过程中出现疲劳、烦躁及情绪过激时,及时终止。
三、居家照护者压力疏解与社会支持
(一)评估与观察要点。
1.评估压力源、压力程度及对健康的影响。
2.评估个性心理特征及负性情绪情况。
3.评估应对方法及可获取的社会支持。
(二)指导要点。
1.指导疾病管理和预防并发症的知识及技能。
2.指导照护者寻找合适的倾诉对象,及时排解压抑情绪。
3.指导照护者注意观察自身有无生活节奏紊乱、莫名哭泣、爱发脾气、感到麻木和冷漠、不能完成日常任务、感到没有自己的时间等预警信号。
4.教会照护者深呼吸、静坐、听音乐及转移注意力等缓解压力的方法,必要时提供心理咨询服务的信息。
5.指导照护者与其他家庭成员定期交流,获得物质和情感支持。
6.告知照护者定期休息和放松的重要性,寻找合适的协助者帮助照护。
7.提供居家照护相关的资源及信息。
(三)注意事项。
1.保护照护者的隐私权。
2.动态评估压力程度,及时调整照护方案。















相关阅读:



京公网安备11010502051256号