强直性脊柱炎后凸畸形临床路径 (2019年版)
2020-02-02 文章来源:国家卫建委官网 我要说
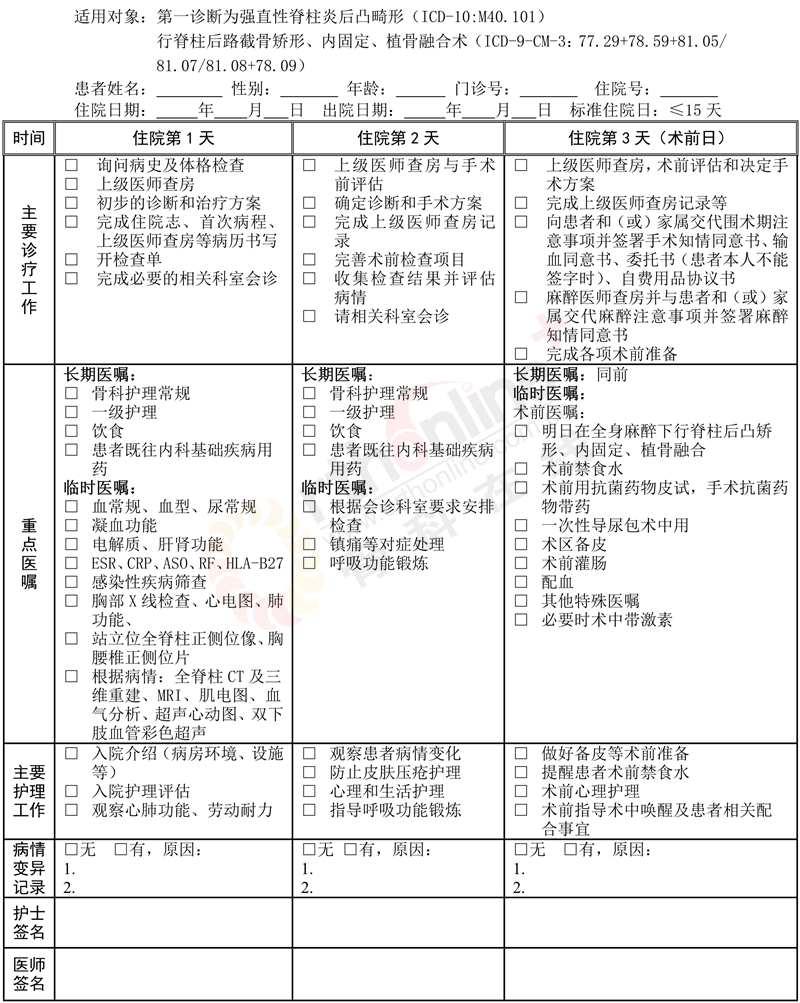
一、强直性脊柱炎后凸畸形手术治疗标准住院流程
(一)适用对象
第一诊断为强直性脊柱炎后凸畸形(ICD-10:M40.101)。
行脊柱后路截骨矫形、内固定、植骨融合术(ICD-9-CM-3:77.29+78.59+81.05/81.07/81.08+78.09)。
(二)诊断依据
根据《临床诊疗指南•骨科分册》(中华医学会编著,人民卫生出版社,2009)。《实用骨科学》(田伟主编,人民卫生出版社,2016年)。
1.病史:有强直性脊柱炎病史,出现脊柱后凸畸形。
2.体格检查:脊柱后凸畸形,正常腰前凸消失,胸廓活动度降低,腰椎活动度降低,可能合并神经损害的体征,可能合并髋、膝关节强直。
3.辅助检查:全脊柱正侧位片,必要时行CT或MRI检查及相关实验室检查。
(三)选择治疗方案的依据
根据《临床诊疗指南•骨科分册》(中华医学会编著,人民卫生出版社,2009)。《实用骨科学》(田伟主编,人民卫生出版社,2016年)。
1.诊断强直性脊柱炎后凸畸形明确。
2.手术治疗指征:脊柱后凸,患者要求矫形,伴有严重疼痛和神经功能损害的固定屈曲畸形;ESR<30mm/1h。
3.无手术禁忌证。
4.手术方案:截骨+内固定+植骨融合。截骨方式主要包括Smith-Peterson和经椎弓根椎体截骨术。
(四)标准住院日为≤15天
(五)进入路径标准
1.第一诊断必须符合ICD-10:M40.1强直性脊柱炎后凸畸形疾病编码。
2.当患者合并其他疾病,但住院期间不需要特殊处理也不影响第一诊断的临床路径流程实施时,可以进入路径。
(六)术前准备(术前评估)1~3天
1.必需的检查项目:
(1)血常规、血型(ABO血型+Rh因子)、尿常规;
(2)凝血功能检查、肝功能、肾功能、电解质检查、感染性疾病筛查(乙型肝炎,丙型肝炎,梅毒,艾滋病);
(3)ESR、CRP、HLA-B27、ASO;
(4)胸部X线平片、心电图、肺功能检查;
(5)骨科X线检查:胸腰椎正侧位片、站立位全脊柱正侧位像。
2.根据患者病情可选择的检查项目:全脊柱CT及三维重建、MRI、肌电图、血气分析、超声心动图、双下肢血管彩色超声。
(七)预防性抗菌药物选择与使用时机
1.按照《抗菌药物临床应用指导原则》(卫医发〔2015〕43号)执行,并根据患者的病情决定抗菌药物的选择与使用时间。建议使用第一、二代头孢菌素MRSA感染高发医疗机构的高危患者可用(去甲)万古霉素。
2.静脉输注应在皮肤切开前0.5~1小时内或麻醉开始时给药,在输注完毕后开始手术;万古霉素由于需输注较长时间,应在手术前1~2小时开始给药;手术时间较短(<2小时)时术前给药1次即可。如手术时间超过3小时或超过所用药物半衰期的2倍以上,或成人出血量超过1500ml,术中应追加1次。
(八)手术日为入院第2~4天
1.麻醉方式:气管内插管全身麻醉。
2.手术方式:脊柱后路截骨矫形+内固定+植骨融合;必要时行椎体间融合。
3.手术内植物:可根据患者具体情况选用椎弓根螺钉、连接棒、横连接、椎间融合器等。
4.术中用药:麻醉用药、抗菌药;必要时使用止血药、激素(甲泼尼龙、地塞米松)。
5.根据术中情况决定是否使用自体血回输。
6.根据畸形情况决定是否使用术中脊髓功能监测。
7.输血:视术中具体情况而定。
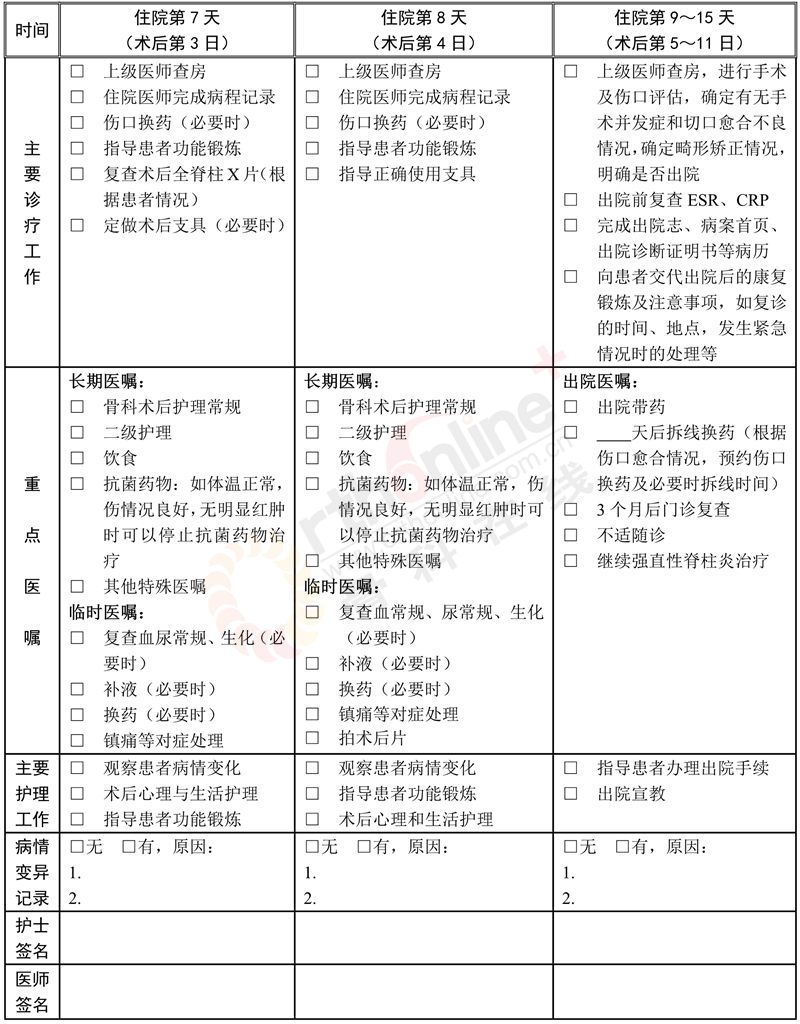
(九)术后住院恢复9~15天
1.必须复查的项目:血常规、ESR、CRP、站立位全脊柱正侧位X线片。
2.必要时复查的项目:CT或MRI、肝肾功能、电解质。
3.术后用药:
(1)抗菌药物使用:按照《抗菌药物临床应用指导原则》(2015年版,人民卫生出版社)执行,并根据患者的病情决定抗菌药物的选择与使用时间。建议使用第一、二代头孢菌素,MRSA感染高发医疗机构的高危患者可用(去甲)万古霉素;
(2)术后镇痛:参照《骨科常见疼痛的处理专家建议》(《中华骨科杂志》.2008年1月.28卷.1期);
(3)术后神经营养药物:维生素B1、维生素B12等;
(4)术后必要时使用激素:地塞米松、甲泼尼龙等;
(5)根据患者病情预防应激性溃疡、深静脉血栓(可参照《中国骨科大手术后静脉血栓栓塞症预防指南》)等。
4.术后支具,保护性下地活动。
(十)出院标准
1.切口:愈合好,无感染征象,或可在门诊处理的未完全愈合切口。
2.无需要住院处理的并发症和合并症。
(十一)变异及原因分析
1.合并症:本病可能合并其他疾病,如患者术前心肺功能障碍,导致术前检查及准备时间延长。
2.本病因畸形程度不同及发病年龄差异,可能需要分期、分部位手术治疗。
3.并发症:本病术后可能出现神经系统症状,需要延期治疗。
4.内植物选择:根据矫形方法选用不同内植物。
5.植骨融合选择:根据术中情况选用不同植骨材料及方法。
二、强直性脊柱炎后凸畸形临床路径表单





京公网安备11010502051256号