OA注射治疗现利器:一种水凝胶微球可促进软骨修复
2020-06-29 文章来源:上海交通大学医学院附属瑞金医院 徐向阳 崔文国 杨接来 我要说
近期,上海交通大学医学院附属瑞金医院足踝外科徐向阳教授和瑞金医院上海市伤骨科研究所崔文国教授团队开发了一种可注射型力学增强的载药脂质体——水凝胶微球,通过关节内微创注射水凝胶微球,关节腔内摩擦润滑下水凝胶微球局部缓慢释药,实现骨关节炎的治疗。
该团队通过微流控技术和光化学交联反应,一步法制备了单分散、粒径均一、携载小分子有机化合物kartogenin (KGN)的可注射明胶基水凝胶微球。利用水凝胶分子网络的包裹及水凝胶和脂质体间的非共价结合,将装载KGN的脂质体紧紧锚定于水凝胶微球中,构建了稳定的水凝胶微球“双重缓释”体系,实现对KGN的缓释。
他们将水凝胶微球微创注射到大鼠关节内,4周注射一次,8周后提高了间充质干细胞向软骨细胞分化的能力,促进受损关节面的软骨修复,抑制骨关节炎发展。

图1.携载KGN的水凝胶/脂质体复合微球的制备和应用示意图
骨关节炎(osteoarthritis, OA)是以关节软骨变性、破坏及骨质增生为特征的慢性关节病,其发病率高,主要表现为关节肿痛和屈伸受限,严重影响患者肢体功能和生活质量。
目前,关节内注射(IA)药物是临床治疗OA的有效手段之一,可以提高局部药物浓度,同时减少全身不良反应,但多数药物IA递送效率不高, 关节内保留时间短,需要反复、多次给药,严重削弱了药物疗效,增加了潜在的出血、感染风险。
尽管类皮质激素、透明质酸等镇痛消炎药可以缓解OA症状,但它们不能修复病损的关节软骨,无法改变OA进展。关节软骨没有血管,且软骨细胞是终末分化细胞,增殖能力很弱,因此,关节软骨自我修复的能力极其有限。
KGN是新近发现的小分子有机化合物,可以通过激活CBFβ-RUNX1信号通路,有效促进间充质干细胞向软骨细胞分化,从而实现关节软骨的修复再生。但是,KGN水溶性差,单纯IA给药的效率低,往往需要通过其他载药体系才能提高其IA递送效率。
因此,设计高效的载药体系,提高对KGN的装载效率,延长KGN在关节内的滞留时间,发挥KGN长期稳定的效能,能为OA治疗提供新的有效策略。
综合分析骨关节炎IA治疗中存在的两大主要问题:IA药物递送效率低,缺乏有效的软骨修复药物,该团队通过微流控技术和光化学交联反应,制备出高度分散、粒径均一的水凝胶/脂质体复合微球体系用OA的IA治疗。
该体系有效地整合了水凝胶微球和脂质体两者的优势:(1)脂质体的存在提供水凝胶微球对疏水性KGN的递送,避免了其突释效应,增加局部KGN浓度和减小副作用;(2)水凝胶骨架可以保护脂质体,提高其稳定性,适用于局部递药。
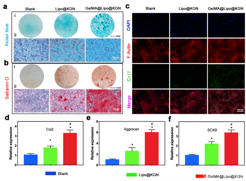
体外细胞实验表明该水凝胶/脂质体复合微球具有出色的细胞相容性,药物释放实验表明该体系具有显著的KGN缓释性能,可以有效提高间充质干细胞向软骨细胞分化能力。关节内滞留实验表明该体系在关节腔内稳定、降解慢,适合作为IA的长效载药体系。

图2.携载KGN的水凝胶/脂质体复合微球促进干细胞的成软骨分化
研究团队通过内侧半月板不稳(DMM)手术构建大鼠骨关节炎模型,将载有KGN的水凝胶/脂质体复合微球4周一次注入大鼠关节腔,观察其对大鼠骨关节炎的治疗效果。研究结果显示,携载KGN的水凝胶/脂质体复合微球可以明显减少骨赘形成、抑制软骨退变和软骨下骨重塑,可以明显改善OA。

图3.携载KGN的水凝胶/脂质体复合微球治疗大鼠骨关节炎的组织形态学分析
以上研究成果近期以“Microfluidic Liposomes-anchored Microgels as Extended Delivery Platform for Treatment of Osteoarthritis”为题,发表在《Chemical Engineering Journal》(2020;400:126004)(IF=10.65)上。
该课题的完成得到上海市伤骨科研究所邓廉夫教授的悉心指导,以及朱渊博士和王非博士的参与。该工作得到了国家重点研究开发项目、国家自然科学基金等项目的资助。
论文第一作者:杨接来
论文通讯作者:徐向阳、崔文国
论文链接:https://www.sciencedirect.com/science/article/pii/S138589472032132X?dgci...
作者简介

徐向阳
徐向阳,教授/博导,上海交通大学医学院附属瑞金医院骨科足踝外科主任,上海交通大学附属瑞金医院北院骨科主任,上海交通大学医学院足踝疾病诊治中心主任。
长期致力于踝关节不稳定/踝关节炎的临床诊治和发病机制的研究。先后主持国家自然科学基金5项,其他课题10项。发表SCI等期刊论文200多篇。先后担任《中华骨科杂志》《中国骨伤》《国际骨科学杂志》等知名骨科杂志编委。
目前担任上海市医师协会骨科医师分会足踝外科学组组长,中国医师协会骨科医师学分会足踝外科学副组长,中国医疗保健国际交流促进会骨科分会足踝外科学组组长,中国医师协会骨科医师分会足踝外科工作委员会顾问,美国足踝外科协会国际委员等多项学术兼职。(欢迎骨科相关专业博士后加盟该团队。)

崔文国
崔文国,教授/博导,上海交通大学医学院附属瑞金医院/上海市伤骨科研究所。
主要基于转化再生医学材料,从事骨、关节等组织修复重建的研究。以第一/通讯作者发表SCI论文110多篇(IF>10的30余篇),专利40多项,引用6000多次、H=39。
任Mater Sci Eng:C和BMC Mater副主编,多本杂志的编委和客座主编。曾获国家级青年人才计划、主持国家自然科学基金重点项目、面上项目等课题,参与获得上海市科技进步一等奖、教育部科学研究成果一等奖、二等奖等多次。任中华医学会骨科学分会青年委员会基础学组委员、生物医学工程学会青年委员等。(欢迎致力于组织修复重建的生物、材料、药剂、化学等各交叉专业博士后加盟该团队)

杨接来
杨接来,博士研究生,上海交通大学医学院附属瑞金医院骨科。
主要从事水凝胶微球在骨与关节疾病中的研究。先后在Chem Eng J (IF=10.6), J Control Release (IF=7.7), Biomacromolecules (IF=6.1), Chem-A Europ J (IF=4.8)等权威杂志上发表相关研究。
科室简介
上海交通大学附属瑞金医院骨科/足踝外科:
瑞金医院骨科是国内外颇具一定影响的临床骨科医疗中心。拥有6个亚学科专业组,配有一支国内唯一的骨科手术专业护士队伍,是上海市教委重点学科之一,“211”工程骨科学重点建设学科,国家重点临床学科,国家食品药物监督管理局在上海唯一的骨科临床药物试验基地,上海市卫生局骨科质量控制中心挂靠单位。
其中瑞金足踝是国内最早开展的为数不多的足踝外科中心之一,享有很高的知名度,是全国足踝外科领域开展手术最全面(涵盖了运动医学、显微外科、关节外科等各领域)、手术量最大、科研能力最强的足踝外科专业队伍之一。
上海市伤骨科研究所:
瑞金医院/上海市伤骨科研究所成立于1958年,是国家“211工程”重点建设学科和国家重点(骨科学)重点学科,拥有“上海市中西医结合防治骨与关节病损重点实验室”,也是被国家中医药管理局评估确定的“骨系细胞分化调控三级实验室”。
主要研究方向为:
(1)骨系细胞分化诱导与骨关节病损发病机理及其防治;
(2)生物医用材料基的骨和关节修复与功能重建;
(3)生物医学工程与运动功能康复;
(4)魏氏伤科的传承与发展及其中药现代化。上海市伤骨科研究所的实验室使用面积超过2000平方,拥有骨科材料学、生物力学、细胞生物学、分子生物学、运动医学、免疫学及动物实验研究平台。



京公网安备11010502051256号