临床必备开放伤清创缝合,你想知道的都在这里!
2020-07-09 我要说
清创术定义
清创术是对新鲜开放性沾/污染伤口进行清洗去污、清除血块和异物、切除失去生机的组织、缝合伤口,使之尽量减少污染,甚至变成清洁伤口,达到一期愈合,有利受伤部位的功能和形态的恢复。
清创术的历史
(建议排版为时间轴的形式)
1363年法国的Guy de Chauliac主张清创并扩大伤口以促进引流。
1579年法国军医巴累指出,必须清除伤口内所有异物,否则伤口不能愈合。
1878年俄国军医阐明清创术和抗菌剂可显著降低死亡率和截肢率。
1898年德国莱比锡的Friederic,通过动物实验证实污染伤口清创的最有效的时限为伤后6小时以内。
1917年协约国《战伤治疗原则》会议上确定切除坏死组织,去除异物,伤口敞开,不加缝闭;初期缝合只适用于8小时内的创口。
伤口清创术的原则
临床上,为了伤口更好地愈合,需要遵循以下清创术的原则。
(1)潜伏期是清创的最佳时期;
(2)根据季节、伤口情况;
(3)伤后6~8小时新鲜伤口,经彻底清除失活组织、异物、血肿,清洗、缝合后,绝大多数可达到一期愈合;

(4)伤口污染较轻,不超过伤后12小时者;
(5)头面部伤口,一般在伤后24~48小时以内,争取清创后一期缝合;
(6)彻底清创是治疗成功的前提;
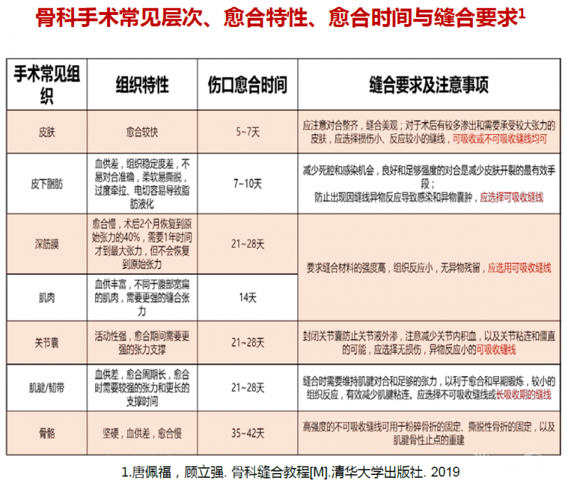
(7)清创时要先外后内,由浅入深,按照皮肤、皮下组织、筋膜、肌肉、肌腱、骨骼的顺序进行;
(8)清创时要合理使用止血带,如非必须尽量避免,需要止血时或良好的手术视野时使用;
(9)对清创效果存在质疑时,应二期、三期清创,不应盲目追求早期闭合伤口;
(10)任何情况下都应放置引流。

伤口清创术的类型

伤口清创术的禁忌症

伤口清创术的评估

在麻醉和闭合之前,应基于您对伤口周围的解剖结构的了解进行详细的神经血管检查并记录在案。应通过脉搏触诊和损伤部位远端的毛细血管再灌注来评估灌注情况。
对于关节和肌腱处的伤口,应进行全活动度检查,以降低遗漏损伤的风险,因为其在受伤时的位置可能与检查时的位置不同。
预防抗生素建议:开放性骨折3小时内应及时使用抗生素。

伤口清创术的材料

伤口清创术的手术操作流程
皮肤:沿伤口边缘将不整齐、污染的皮肤呈条状切除约1~2mm,并彻底清除污染、失去血供的皮下组织。
伤口:由表及里彻底清除伤口内异物、血肿、失去活力污染的组织如筋膜、肌肉等。探查有无重要的神经、血管损伤,彻底止血。
清洗:经彻底清创后,用1‰的新洁尔灭溶液浸泡伤口3~5分钟,以无菌生理盐水冲洗伤口2~3次。更换手术器械及手套,伤口周围重新消毒再铺一层无菌巾。


手术中涉及的创伤修复
骨折的整复及固定:清创后应在直视下将骨折整复,若复位后较为稳定,可用石膏托或持续骨牵引行外固定。
遇有下列情况者可考虑应用固定:①血管、神经损伤行吻合修复者;②骨折整复后,断端极不稳定;③多发性骨折、多段骨折。
内固定:可以维持骨折端良好的对位,恢复正常的解剖关系、消灭死腔;可清除断端异常活动,反而有利于控制感染;便于术后护理。
外固定:对损伤污染严重,受伤时间较长、不易彻底清创者,内固定感染率高,考虑应用外固定。
血管修复:重要血管损伤清创后应在无张力下一期吻合,若缺损较多,可行自体血管移植修复。
神经修复:神经断裂后,力争一期缝合修复,有缺损,可游离神经远、近端或屈曲邻近关节,使两断端靠拢缝合,缺损大于2cm行自体神经移植。若条件不允许,可留待二期处理。
肌腱修复:利器切断、断端平整,无组织挫伤,可在清创后将肌腱缝合。
伤口引流:术后均需在伤口低位或另外切口放置引流,并保持引流通畅。
伤口闭合:伤口闭合与否取决于受伤时间、组织损伤和污染程度及清创是否彻底等。
一期缝合:组织损伤及污染程度较轻,清创及时、彻底。
延期缝合伤口:二次清创。
伤口闭合方法:直接缝合、减张缝合。
植皮术:有皮肤缺损者可行。
皮瓣修复:血管、神经、肌腱、骨骼等重要组织外露者,宜行皮瓣转移修复伤口,覆盖外露的重要组织。
清创术的应用总结

伤口缝合的技术要点
伤口评估&SSI

缝线使用规格示例

缝合技术Tips

(1)进行伤口缝合时通常都会进行筋膜闭合,但并不是所有情况都需要进行筋膜闭合。
(2)皮下组织缝合有助于通过闭合死腔来促进愈合。
(3)缝合时较常见的问题是皮下脂肪层因电刀热量损伤而出现液化,继而影响组织的愈合。此外,还需注意缝合时修剪皮缘下方的脂肪组织,否则会嵌插入皮缘之间影响其愈合。
(4)真皮缝合可以达到良好的表面对齐并能缓解张力,从而可在获得良好外观效果的前提下闭合表皮。
(5)如果表皮完全对合且无张力,则外观效果最佳。可以通过适当的深层缝合来确保这一点。
伤口缝合中减少瘢痕的妙招
缝合中减少瘢痕妙招:皮下一定要减张,切口皮缘无张隆起。
皮下反打结减张缝合运针步骤(深进浅出,对侧浅进深出):
(1)将针头贴在真皮底层,操作缝合针,拇指轻贴在持针器上,通过旋转腕部使缝针刺入脂肪层。
(2)将拇指移动到持针器另一面,旋转持针器使其在距离切口边缘约5毫米的位置点时与上方的表皮距离最短(大约1毫米),然后在距离上方表皮2毫米处将针头穿出。
(3)在对侧使用相同的缝合针技巧,确保缝针跨越组织的厚度没有差异.
(4)打结完成。

该方法的优点是切缘两侧携带更多真皮组织,使打结后皮缘极度外翻,减少缝针数量和打结紧张度,有益于获得瘢痕更不明显的预后。
切口高张力诱发增生性瘢痕的形成

为什么缝合平整的切口反倒容易产生瘢痕?
因为,切口平整虽然可以实现良好的对合,但不会产生过大的张力。随着伤口愈合,可引起轻微内翻和收缩,导致形成扁平瘢痕。在缝合过程中,皮肤边缘卷曲,趋于进一步内翻,可导致愈合不良和外观不佳。

不规则伤口的缝合技术

伤口缝合的经验总结
缝合只是手段,愈合才是目的,过程中不留死腔。
1. 先将不规则的伤口变成规则的伤口。
2. 逐层缝合,深部组织尽量多地分担皮肤所承受地张力,必要时保留创面。
3. 垂直入针、垂直出针,针距相等、深度相等、边距相等。

参考阅读书目:《坎贝尔骨科手术学》第12版、《外科学》(人民卫生出版社第8版)、《骨折治疗的AO原则》第2版、《创伤骨科软组织治疗手册》(AO TRAUMA)、《洛克伍德-格林:成人骨折》第7版、《骨科缝合教程》。
小调查:除了这些,您还想了解什么?
1. 软组织损伤的机制
2. 开放性骨折伴软组织损伤
3. 清创的原则及骨折的初期固定
4. 伤口的闭合和覆盖
5. Morel-Lavalee损伤的处理



京公网安备11010502051256号