新进展|骨靶向囊泡的影像和治疗效果
2020-09-04 作者:同济大学附属第十人民医院骨科 严宁 我要说
近日,同济大学附属第十人民医院骨科、上海市骨肿瘤研究所贺石生/杜建忠教授团队在国际著名学术期刊Biomaterials发表关于骨靶向囊泡的文章,名为“Bone-targeting polymer vesicles for simultaneous imaging and effective malignant bone tumor treatment”。
在该研究中,严宁博士提出,把阿仑膦酸和高分子囊泡结合起来,可使囊泡具有骨靶向的特点。根据这一思路,周雪博士合成了一种新型的含有阿仑膦酸的骨靶向高分子囊泡纳米材料(图1)。该囊泡首次实现了骨靶向功能,不仅可高效负载抗癌药,而且能将核素锝螯合在囊泡的外冠上,从而实现了针对恶性骨肿瘤的靶向、诊断、治疗功能。

图1 骨靶向囊泡实现了恶性骨肿瘤的靶向/诊断/治疗一体化
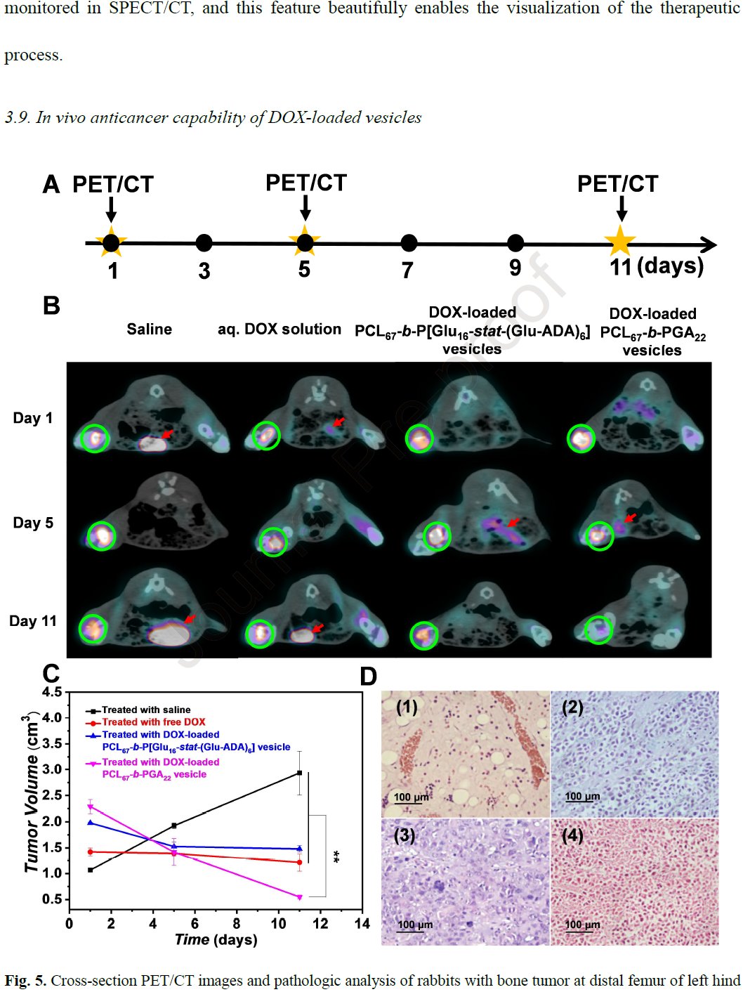
他们在兔骨转移瘤模型上对囊泡的功能进行了评估。结果显示,该囊泡能够有效地靶向骨肿瘤,在实现骨组织以及恶性骨肿瘤成像的同时,还能够动态显示药物在动物体内的分布情况,即实现了“实时成像”(图2)。此外,通过周期性的耳缘静脉注射给药,发现包载阿霉素的囊泡对骨肿瘤有非常明显的抑制效果。

图2 骨靶向囊泡的骨组织和骨肿瘤成像以及SPECT/CT动态成像
Biomaterials是生物材料领域的权威学术期刊,2019年SCI影响因子10.3,中科院JCR分区和汤森路透分区均属于1区。论文以周雪、严宁为共同第一作者,贺石生、杜建忠、范震为通讯作者。同济大学附属第十人民医院核医学科、病理科、中心实验室的蔡海东、奚豪、薛少博共同完成了该研究。
该研究开创性地提出了一种新型骨靶向材料,为后续研究提供了坚实的基础。是同济大学附属第十人民医院骨科贺石生团队和同济大学材料工程学院杜建忠团队精诚合作的丰硕成果。
论文链接:
https://doi.org/10.1016/j.biomaterials.2020.120345
DOI: 1016/j.biomaterials.2020.120345
作者简介

严宁,医学博士,副主任医师。
毕业于第二军医大学。从事脊柱外科临床和科研工作近20年,曾赴德国埃朗根-纽伦堡大学(University of Erlangen-Nuremberg)附属医院,美国弗罗里达州墨尔本医学中心(Melbourne Medical Center)脊柱外科进行交流访问。熟练掌握各类脊柱疾病的微创和开放手术技术,至今已经完成各类脊柱外科手术2000余例,优良率达98%,无一例医疗差错事故。
担任中华医学会骨科学分会骨肿瘤学组青年委员会委员;上海市中西医结合学会脊柱专业委员会脊柱骨肿瘤骨病学组委员;上海市康复医学会脊柱脊髓专业委员会委员;上海市康复医学会重症康复专业委员会委员。
擅长颈椎病、腰椎间盘突出症、腰椎管狭窄症、胸椎管狭窄症、腰椎退变性侧弯、脊柱骨折脱位、脊柱脊髓损伤、脊柱感染、脊柱肿瘤等各类脊柱疾患的微创和开放手术治疗。
先后在国内外核心期刊上发表学术论文三十余篇。副主编专著1部:《实用脊柱外科临床诊疗实践》;参编专著3部:《实用骨科学》(第四版),《骨科学》(研究生教材),《脊柱关节成形术》。其中《实用骨科学》一书是目前国内骨科医师最权威、重要的工具书,已经成为骨科医生案头必备书籍之一。
获上海康复医学科技奖二等奖1次,上海医学科技奖二等奖1次。获国家专利授权5项,其中“旋-卡式系列牵引弓”获得上海市职工发明奖。
附原文:(滑动观看)



































京公网安备11010502051256号