椎间盘治疗新思路:注射水凝胶微球=调节炎症过激+促进髓核修复
2021-02-23 我要说
因椎间盘退变引发的腰背痛是现代人的一大常见病,在现有的治疗方法中,只有彻底清除退变椎间盘的炎症风暴,才能消除其潜在危害并实现退变髓核的修复和再生。
日前,上海交通大学医学院附属瑞金医院/上海市伤骨科研究所-崔文国教授团队和苏州大学附属第一医院陈亮主任团队研制的可注射多孔水凝胶微球,就实现了对上述临床治疗瓶颈的突破。
腰痛是导致下肢行动不便的常见原因之一,给社会带来了巨大的经济负担。然而,引起腰背痛的原因是多方面的,其中很大的比例是与椎间盘退变相关。目前与椎间盘退变相关的脊柱问题最常见的治疗方式有保守治疗方法(即物理治疗和药物治疗)和手术治疗等。
虽然,针对退变椎间盘的病因治疗的研究已经在动物模型中取得了不错的疗效,如:应用炎症因子拮抗剂、补充生长因子或移植种子细胞等。但是,椎间盘内恶劣的微环境依旧制约着这些生物学治疗手段进一步的发展。
在退变椎间盘内,营养物质的供需平衡被打破,细胞外基质(ECM)的分解产物清除发生障碍,导致髓核细胞的生物学特性发生改变,异常表达TNF-α、IL-1β和IL-6等炎症因子,形成局部的炎症因子风暴。
这些炎症因子如果没有得到及时的抑制或是清除的不彻底,就可能转变成潜在的有害的物质进一步加重损伤椎间盘。因此,如何能够在调节退变椎间盘内炎症过激的同时,实现退变髓核的修复和再生是当下急需突破的瓶颈。
鉴于此,上海交通大学医学院附属瑞金医院/上海市伤骨科研究所-崔文国教授团队和苏州大学附属第一医院陈亮主任团队利用微流控技术和冷冻干燥技术制备了均一的可注射多孔水凝胶微球,通过共价交联的方式接枝多肽APETx-2,同时负载髓核细胞,构建出兼具局部炎症过激调控和促进椎间盘组织再生潜能的免疫调控“多肽-细胞-水凝胶”微球。
该研究以题为“Modulation of Local Overactive Inflammation via Injectable Hydrogel Microspheres”发表在《Nano letters》(欢迎相关专业博士加入崔文国团队从事博士后研究,专注“转化·再生医学材料”的医工交叉研究,50555736@qq.om)

图1.调节炎症过激的可注射“多肽-细胞-水凝胶”微球示意图
该团队基于微流控技术在微尺度上对多个流动相的精准控制,确保生成了特定大小、形状和结构的可注射水凝胶微球。经过共价修饰后的多肽-微球(GA)依旧保留了冻干后GelMA微球(GM)表面的多孔结构。
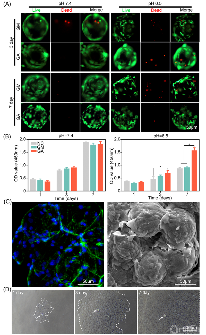
通过研究证明,GM和GA两种微球在正常培养环境下均具有良好的生物相容性,而且GA微球还能够在酸性微环境中为髓核细胞的再生提供更好的生理支持。

图2.多孔微球和多肽-微球的形态及表征
此外,该课题组还在体外实验中证明,“多肽-细胞-水凝胶”微球能够特异性的通过抑制酸性炎症环境中髓核细胞酸性敏感性通道-3(ASIC-3)的高表达,抑制下游NF-κB和p38 MAPK通路的激活,减少炎症风暴相关因子如IL-1β、IL-6、TNF-α的分泌,下调基质金属蛋白酶(MMP)等表达,促进ECM的合成。

图3.多孔微球和多肽-微球的生物相容性评价
最后,通过构建大鼠针刺椎间盘退变模型,将载有髓核细胞的多肽-微球注射到大鼠尾椎椎间盘内。分别在4W和8W,通过影像学表现,免疫组化和组织学评分来评价椎间盘的修复效果。
研究结果显示,“多肽-细胞-水凝胶”微球在体内能够抑制椎间盘组织退变引起的炎症过激,提高髓核细胞的增殖活力,增强细胞外基质沉积,促进大鼠椎间盘退变模型中髓核的修复。

图4.可注射“多肽-细胞-水凝胶”微球体内评价
总结:在本研究中,通过GelMA微球共价修饰接枝多肽APETx2,能够特异性的抑制退变髓核细胞中ASIC-3的过度激活,从而抑制炎症因子风暴的形成,调节髓核细胞的ECM的合成/分解平衡。
在体内实验中,负载髓核细胞的多肽微球以微创治疗的方式注射进入大鼠椎间盘退变模型中, 能够在调控局部炎症过激的同时,实现退变髓核的修复。
因此,该联合团队设计的这一策略为炎症过激微环境下生物材料的再生应用提供了一种新思路。
论文第一作者:边疆、蔡峰、陈皓
论文通讯作者:顾勇、崔文国、陈亮
论文链接:https://pubs.acs.org/doi/10.1021/acs.nanolett.0c04713
该研究得到了国家自然科学基金委和国家重点研发计划等项目支持。



京公网安备11010502051256号