平山病外科治疗的中期临床效果及影像学结果
2021-04-07 文章来源:北京大学第三医院 我要说
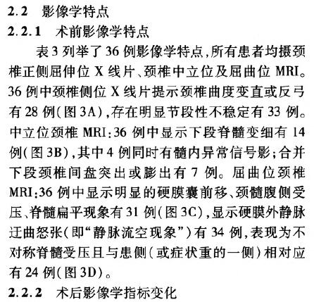
孙宇1△,刘鑫2,樊东升3,傅渝3,潘胜发1,张凤山1,张立1,王少波1,刁垠泽1,陈欣1,周非非1,赵衍斌1
1.北京大学第三医院骨科;2.北京大学国际医院骨科;3.北京大学第三医院神经内科
[摘要]
目的:回顾性分析应用颈前路融合内固定术治疗平山病的中期临床及影像学结果,探讨外科治疗的意义和价值。
方法:36例平山病患者采用颈椎前路融合钛板内固定术治疗,观察术后3个月、1年、2年时肌肉萎缩和肌力变化,测量术后C2-7颈椎活动度的改变及C4-7节段中立位颈椎MRI横断面脊髓面积的改变。
结果:(1)临床结果:除1例患者外,所有患者术后肌肉萎缩和肌无力无继续进展。随着时间推移,自觉肌无力改善的患者比例逐年增高:术后3个月为26.5%,术后1年为36.0%,术后2年时有85.7%的患者感觉肌力增加;同时肌萎缩改善的患者比例也逐年增高:术后3个月为8.8%,术后1年为24.0%,术后2年时有35.8%的患者感觉肌萎缩好转。截至术后2年随访时段时,14例患者中有12例受累肌力改善,5例肌肉萎缩得到不同程度改善。
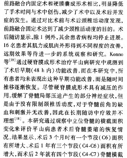
(2)影像学结果:C2-7颈椎活动度术后较术前显著减小,由术前平均62.25°±2.10。减少为术后2年时平均13.67°±7.51。(P<0.01)。屈曲位MRI脊髓不再受到压迫。颈椎各个节段MR横断面积:术后3个月时仅C6一个节段的面积较术前增大(P<0.05);术后1年时C4-5-6三个节段面积均较术前增大(均为P<0.01);术后2年时C4-5-6-7四个节段面积均较术前增大,其中C4脊髓面积增大15.60%、C5增大19.08%、C6增大21.60%、C7增大23.9l%,与术前相比差异均具有统计学意义(P<0.05)。
结论:前路内固定植骨融合术是治疗平山病的有效方法,可以获得较好的中期临床转归和影像学结果,对于控制平山病的发展和转归有着积极的意义和价值。































相关阅读:
华山骨科“平山病”系列研究之——颠覆传统观念的“严重”神经系统疾病
不会“自限”的平山病(一)——平山病病情进展的影像学定量评估



京公网安备11010502051256号