脊柱矫形术后神经并发症的预测因素及转归
2022-03-02 我要说
作者:张耀申,海涌
医院:首都医科大学附属北京朝阳医院骨科
脊柱畸形一直是脊柱外科领域的难点和重点,又被成为脊柱外科手术领域皇冠上的明珠,有着极其复杂的成因和临床表现。学术界对脊柱畸形的研究和争论也从来没有停止过,特别是针对脊柱术中的手术并发症。

一、重度脊柱畸形矫形术中神经并发症的介绍及其定义
脊髓或神经损伤是脊柱矫形手术中灾难性并发症。根据损伤部位分为脊髓损伤、马尾神经损伤及神经根损伤。其中以脊髓损伤最严重,患者表现为一侧或双下肢全瘫或不全瘫(运动感觉及大小便功能障碍)。
二、 术中神经并发症发生机制
(一) 机械性损伤
①脊髓受内固定器械(包括螺钉、椎板钩)或血肿形成直接压迫;
②截骨后脊柱过度缩短或过度矫形造成脊髓皱缩或牵拉。
(二) 缺血性脊髓损伤
①术中控制性降压或大量出血导致平均动脉压下降,引起脊髓低灌注缺血;
②矫形手术中损伤脊柱前方及侧方的节段性血管,致脊髓缺血。
2021年,首都医科大学附属北京朝阳医院骨科海涌团队,探究了在矫形牵张的过程中可能对脊髓造成损伤的潜在机制。本研究中建立猪脊髓损伤模型,建立矫形截骨过程中牵张损伤造成脊髓神经炎症和脊髓细胞凋亡的动物模型。术前将所有猪模型随机分为3组:
1.模拟手术组:仅行截骨手术不牵开。
2.不完全牵张性脊髓损伤(IDSCI)组:截骨后牵开距离造成DSCI使得运动诱发电位(MEP)幅度分别下降约75%。
3.完全牵张性脊髓损伤(CDSCI)组:截骨后牵开距离造成DSCI使得运动诱发电位(MEP)幅度分别下降约100%。
最终研究结果发现:完全牵张性脊髓损伤后,促进了脊髓组织中P53、Bax和Caspase-3蛋白的表达,降低了Bcl-2的表达,可能介导脊髓神经炎症和脊髓细胞凋亡的重要因素。此外,脊髓损伤后脊髓和脑脊液中IL-1β、IL-6和TNF-α水平升高。



三、脊柱畸形矫形术后神经并发症发生率
1975年,国际脊柱侧弯研究学会(Scoliosis Research Society,SRS)MacEwen教授基于SRS脊柱畸形病患数据库,最早报道了大宗脊柱畸形病例序列中神经并发症的发生率(0.72%)。本研究脊柱侧凸研究会数据库中7885例接受矫形手术治疗脊柱畸形患者的资料。87名患者因脊柱畸形手术治疗急性神经系统并发症。其中,74例脊髓损伤,其中32例为完全截瘫,32例为不完全性截瘫。13例患者出现了神经根或周围神经的轻微顺上,涉及颅神经和周围神经。36%的人完全恢复,32%的人部分恢复,32%的人没有恢复功能。
2011年,Hamilton教授对SRS脊柱畸形数据库接受矫形手术的脊柱畸形患者临床资料进行更新,最终108419例病例资料完整的病例纳入本项研究。结果显示神经并发症发生率为1.18%(1064例)。其中神经根损伤为662例(0.66%)、马尾神经损伤为74例(0.03%)、脊髓损伤为283例(0.49%)。多因素回归分析的结果提示:儿童畸形患者(<12ys)、畸形翻修病例及神经纤维瘤病脊柱侧弯患者更容易出现神经并发症。此外,本序列病例中65%的纳入病例在矫形术中进行了神经电生理监测,且40%的脊髓损伤病例在矫形术中出现了神经监测异常。

国内也有系列针对国人脊柱畸形神经并发症发生率的系列相关研究。2007年,来自邱勇教授团队的王守丰教授报道了一项纳入了1373例国人脊柱畸形神经并发症的相关研究,1373例脊柱侧凸患者神经并发症发生率为1.89%,其中重度神经并发症发生率为0.51%。该研究还对可能的危险因素进行了分析。合并有先天性脊柱侧凸、后凸型脊柱侧凸、前后路联合入路治疗脊柱侧凸、Cobb角≥90°的脊柱侧凸、翻修手术的术后神经并发症发生率较高。植入物应用与神经并发症发生率比较差异无统计学意义。
2021年,基于以上研究,邱勇教授团队再次报道了南京鼓楼医院中心2000年自2017年间脊柱畸形矫形术后大宗病例的严重神经并发症发生率。2000年1月至2017年12月期间7851例脊柱畸形患者接受矫形手术治疗,发生单侧或双侧下肢全瘫或不全瘫等严重神经并发症59例患者(0.75%)。至末次随访时42例(71.2%)患者获得完全恢复,10例(16.9%)患者获得部分恢复,7例患者无明显恢复。损伤原因:1.螺钉与内固定所致机械性损伤(8例);2.硬膜外血肿压迫(2例);3.矫形牵张导致机械性损伤(28例);4.缺血性脊髓损伤(4例);其余患者为不明因素。

四、脊柱矫形术中神经并发症的相关危险因素分析
(一)患者术前已伴神经损害
2013年,来自北京协和医院邱贵兴教授团队发现,对于术前提示神经损害或者神经功能不全的严重脊柱畸形病例组中,接受了后路全椎体切除(VCR)术中发生神经并发症的发生率达到36.4%。这一比例显著高于术前神经功能正常的病例组。与上述结果相一致,邱勇教授团队则发现术前合并有神经功能损害的患者,如出现了术中新发的神经功能并发症,且长期神经功能恢复的预后较差。作者认为对于此类患者,脊髓受长期处于缺血、缺氧的临界状态,此时矫形操作引起对于脊髓的刺激及压迫解除后的缺血再灌注,可能进一步加重脊髓损伤。

2016年,中山大学附属第一医院的杨军林教授团队对重度脊柱畸形患者的术前神经功能进行了分类,通过分类模型评估术后神经并发症的风险,具体分级方式为:
A级. 核磁脊髓形态正常,术前诱发电位基线正常,无神经症状;
B级. 核磁脊髓形态异常和/或术前诱发电位基线异常,但无神经症状;
C级. 核磁脊髓形态异常和/或术前诱发电位基线异常,合并明确神经症状。


该研究还总结了89例重度脊柱畸形患者(Cobb>80),A组47人,B组16人,C组26人。18例患者出现了术中MEP波幅异常,3组之间不存在差异;12例患者出现了术后神经根功能损伤,10例出现了脊髓功能损伤,C组的发生率明显增高,且与AB组之间存在统计学差异。

(二)患者术前畸形程度
主观上,外科医生会看畸形患者的脊柱x光片,并根据既往的临床评估手术的神经损伤风险,通常仅仅通过COB描述畸形的严重程度。术前确定高危患者,并指定相应手术流程,可以确保术中采取适当的措施,以减少脊柱畸形矫正过程中的神经并发症。然而,两位COB大小和畸形位置相似的畸形患者,在手术过程中出现神经功能损伤的风险可能存在显著差异。畸形跨越范围及程度是可以显著影响手术策略及术中神经并发症的发生率。
基于以上因素,2015年Lenke教授的团队强调了术前观测指标——畸形角度比例(The Deformity Angular Ratio,DAR)。通过将Cobb角除以弯曲中包含的椎体数量来计算DAR。

如上图中,该患者:A术前冠状面最大Cobb角测量值为56,横跨5个脊柱节段(T8-L1),每节段冠状面畸形角比(DAR)为11.20。B,术前矢状面最大Cobb角为88°,跨越6个脊柱节段(T7-L1),矢状面DAR为14.60。该患者的总DAR为25.8°/节段
本研究纳入了35例接受胸腰椎VCR矫形手的的儿童脊柱畸形患者。作者将MEP警报的定义是振幅下降大于基线振幅的50%定义为术中电生理信号异常。根据MEP神经监测结果,将人群分为2组:信号异常组及对照组,进行对比分析DAR数值是否可以用来预测术中电生理信号异常的发生率。


高手术风险患者:MEP发生改变的几率高于75%;低手术风险患者:MEP发生改变的几率低于25%。基于多因素回归分析,S-DAR得分高于22°或T-DAR得分高于45°患者为高手术风险组。此外,在此模型下,术中电生理异常的发生率的随着S-DAR的增加而显著增加。矢状DAR大于28°时为90%,矢状DAR大于32°时为95%。

2016年, 王孝宾教授、Lenke教授的团队评价DAR在评估脊柱畸形严重程度及预测脊柱后路椎体切除术(posterior vertecolumn resection, PVCR)神经功能缺损风险中价值。文章纳入自了2002年11月到2014年9月间共202例接受了PVCR重度脊柱畸形患者。术中脊髓监测(SCM)异常事件发生率为20.5%,8例(4.0%)患者术后出现了新发神经功能损伤。作者基于术中脊髓监测(SCM)异常事件及新发神经功能损伤结果将纳入患者进行分组。


1-3组患者的T-DAR平均值分别为19.3、28.9、27.5(表1),2、3组患者的T-DAR显著高于对照组(P=0.000、0.000)。与未发生术中脊髓监测(SCM)异常事件的1组患者相比,有SCM事件的患者(组2)更年轻(P=0.000),合并有术前神经更能不全的患者比例更高(P=0.000), 且截骨范围刚广泛(P=0.022),冠状面和矢状面畸形更严重(P=0.009,0.001)。此外,值得注意的是,由于术中脊髓监测(SCM)异常事件的出现,可能会降低术者积极截骨及矫形的医院,导致矫正程度的减少,第2组患者的冠状和矢状畸形矫正率较低。
作者还基于T-DAR值进行了分组,并将T-DRA=25°作为分组门槛。神经检测能正常诱发时,低分组患者,神经监测异常事件的发生率10.8%(13/120),但均无术后神经功能缺损。高分组患者,神经监测异常事件的发生率41.1%(23/56),且有3人(5.4%)术后出现新发神经功能缺陷,与低分组存在显著差异。
神经检测未能正常诱发时,低分组患者有1例(1/10,10%)术后出现新发神经功能损伤。高分组患者有4例(4/16,25%)术后出现新发神经功能损伤,与低分组不存在显著差异。

尽管本文报道的术中脊髓监测(SCM)异常事件发生率(20.5%)较高,但术后仅有8例(4.0%)患者出现了新发的神经并发症。8例患者术前S-DAR均高于15°,且其中87.5%病例(7/8)的T-DAR大于25。作者认为DAR较高组神经损伤并发症风险较高归因于:手术前,脊髓长期被凹侧的椎弓根拉伸和挤压,导致脊髓慢性缺血。植入椎弓根螺钉矫形过程中,顶椎区域椎体不可避免产生微动,可能拉伸脊髓,增加脊髓表面张力。畸形跨越区域较短的角状后凸是最难以处理且最具挑战性的病例。
尽管这系列病历中术后早期神经功能损伤率(4%,8/202)较高,但长期随访中神经功能均有所恢复,无永久性截瘫,低于其他已发表的结果。作者强调了一些术中操作要点:术中常规进行神经电生理检测,截骨矫形过程中维持血压,VCR前先将对侧植入临时固定棒,稳定顶椎区域椎体,首先进行短缩脊柱及凸侧加压操作。
术中常规电生理监测非常重要,当出现了脊髓监测(SCM)异常事件时可及时预警术者;术者适当把握脊髓监测异常后一小段机会窗口期的时间,可以最小化甚至逆转术后神经并发症的发生。推荐操作方法包括:
1.升高血压,适度增加脊髓灌注;
2.探查脊髓神经情况,充分扩大减压范围,解除潜在机械性压迫;
3.适度松解内固定,降低矫形程度,减小脊髓表面张力;
4.调整内固定位置,适当增加植入的融合器或钛笼型号,充分恢复脊柱前柱高度。

近期, Lenke教授团队再次发表了验证DAR在不同观察者中可靠度的研究。来自12个学者分别测量:冠状/矢状Cobb角、上/下端椎、顶椎和主弯中包含的椎体数量。结果显示C-DAR和S-DAR测量有优秀的可靠性,而UEV、LEV和顶点选择的可靠性较差至中等。良好的可靠性提示DAR作为一种量化畸形程度的手段可以在临床范围内广泛适用。

(三)基于核磁的脊髓形态分型
2020年,Lenke教授团队基于脊柱核磁共振中脊髓形态、脑脊液表现及脊髓与顶椎凹侧椎弓根的位置关系,提出了一套脊柱畸形的核磁分型及风险评估系统模型。该系统基于术前脊柱核磁影像学表现评估术中发生脊髓电生理监测信号异常事件的风险。本研究共纳入了128例接受了椎弓根钉棒系统矫形的胸椎畸形患者病例系列。128例患者中,有22例(17%)在术中出现了MEP或SSEP信号丢失。最终21例患者在手术过程中信号逐渐恢复,1例出现新发的神经功能损伤,这例患者神经功能在随访中逐渐恢复,无永久神经并发症。

1型脊髓:髓外观形态呈光滑的圆形或椭圆形,在脊髓和顶端凹椎弓根和/或椎体之间可见脑脊液(CSF);
2型脊髓:脊髓外观形态呈光滑的圆形或椭圆形,在脊髓和顶端凹椎弓根和/或椎体之间未见脑脊液(CSF);
3型脊髓:脊髓外观形态在顶椎凹椎弓根处受压变形/变平,在脊髓和顶端凹椎弓根和/或椎体之间未见脑脊液(CSF)。
文章共纳入了128例胸段脊柱畸形患者,105例患者(82%)接受了后路截骨矫形手术,其中23人(18%)接受了VCR截骨。1型81例(63%),异常监测6例(7%);2型32例(25%),异常监测4例(12.5%);3型15例(11.7%),异常监测12例(80%)。3型脊髓患者的平均年龄较年轻,且畸形程度及畸形角度比例较1型及2型相比明显更为严重

在回归分析中的结果:
1型脊髓是脊髓电生理监测信号异常事件的保护因素(OR=0.17,P=0.0003)。2型脊髓与电生理监测信号异常的发生件没有关联(OR=0.66,P=0.49)。3型脊髓是脊髓电生理监测信号异常事件的危险因素(OR=28.3,P<0.0001)。

评估矫形术中发生神经监测异常事件风险的一种有效的分类模型。可用于指导手术医师指定手术计划及进行术前患者沟通。3型脊髓在畸形矫正过程中监测数据丢失的可能性相对较高,术前做好进行顶椎凹椎弓根切除术或VCR的准备。出现神经监测异常时避免过度地矫形。

(四)神经监测异常事件
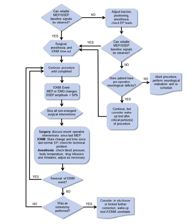
术中电生理监测脊髓功能已成为脊柱畸形手术中常规手段,可给予术者实时反馈,及时采取相应措施,最小化神经并发症的风险。既往文献报道的术中监测异常事件发生率11.1%-20.4%,但术后真正新发神经并发症的发生率仅为0.72%-1.89%。如何能准确解读神经监测异常事件并尝试预测神经并发症发生的风险?近期一篇文献根据术中神经监测异常事件发生的时机进行了相应分析。
本研究共纳入了88例严重脊柱畸形患者。手术前平均后凸Cobb角为108°,平均侧凸度Cobb角100°,所有患者均在进行神经电生理基线测量。基于基线结果,34例(39%)患者出现了44次神经监测异常事件。摆放体位/开始术中牵引,16次;撑开矫形/内固定物植入,12次;MAP过低/诱导麻醉,5次;PCO/PVCR,10次;不明原因,1次。

16次因摆放体位/进行术中牵引时导致的神经监测异常事件,在改变体位,适度减少牵引重量后,12次监测信号在术中恢复,且无一例出现术后神经并发症。12次因撑开矫形/内固定物植入时导致的神经监测异常事件,在调整内固定,适度减少矫形程度后,监测信号均在术中恢复,且无一例出现术后神经并发症。10次因截骨时导致的神经监测异常事件,在适度减少矫形程度后,扩大减压范围后,监测信号均未能在术后恢复,六例出现术后神经并发症,四例患者在术后六周仍无明显改善。
基于以上研究结果,该作者制作了一套术中神经电生理监测异常的操作流程图。


(五)脊柱畸形病因
脊柱畸形的手术有新的神经功能缺损的风险。由于神经损伤的数量普遍较低,很难对每个病人的确切风险进行量化。近期一篇文献纳入大宗病例的研究报道了脊柱侧弯类型对于术中神经并发症发生率的影响,该研究共纳入了2291例21岁以下畸形患者,其中脊柱侧凸2068例(特发性1636例,神经肌肉204例,综合征216例,其他12例),脊柱后凸89例。共65例患者出现了术中MEP信号异常。

65例检测信号异常的患者中,14人出现了术后神经并发症:3例IS,5例SS,4例NMS和1例SK。然而有6例患者出现永久性神经功能损伤。永久性神经损伤的发生率为0.2%。SK和NMS神经损伤风险最高。

1型神经纤维瘤病(neurofibromatosis type 1,NF-1)是一种常染色体显性遗传,其特征是神经嵴细胞异常增殖,常常可伴发脊柱侧弯,占所有脊柱侧弯病例中的3%。这类患者可能存在椎管内或椎管周围的神经纤维瘤,加上严重变异的解剖结构以及血管的异常,在手术中容易造成脊髓损伤。这类患者往往合并:严重畸形,整体柔韧性差,畸形角度急锐;肋骨铅笔征;椎弓根形态发育异常;顶椎椎体旋转脱位。
顶椎旋转半脱位导致椎管的连续性中断,继发性椎管狭窄在矫形过程容易出现神经暂时性压迫。神经纤维瘤病患者,此类患者椎弓根发育不良,不良置钉的发生率增加,也可导致术中神经损害的发生率升高。

营养不良型NF-1脊柱侧凸患者中可能发生肋骨头脱入椎管内(1986年由Flood首次报道)。多数学者认为脊柱矫形之前行肋骨头切除术是预防和治疗神经损伤的主要方式,但是近些年研究认为不伴有神经损伤症状的NF-1伴脊柱侧凸合并肋骨头椎管内脱位患者直接行脊柱矫形是安全的。仉建国教授等报道了8例伴肋骨侵入椎管的NF1伴脊柱侧凸患者,均未对突入椎管内的肋骨进行直接干预。术后肋骨椎管内占位比较术前明显减小,同时未出现神经系统并发症。肋骨头椎管占有率术前平均28.6%下降至23.1%。

邱勇教授报道了145名NF-1伴脊柱侧凸患者中23例(15.9%)合并肋骨头椎管内脱位,术中均未进行肋骨头切除。术后CT显示突入椎管内肋骨长度由术前平均9.2mm下降至术后平均5.2cm,且术后均未出现神经损伤并发症。若肋骨头突入椎管导致脊髓压迫时,一般建议矫形术前切除肋骨头,如此能提高矫形手术的安全性,解除了术中脊髓损伤及神经并发症的潜在风险。
五、脊柱矫形术中神经并发症的转归
邱勇教授2021的研究纳入了7851例脊柱畸形患者,严重神经并发症发生率0.75%(59/7 851),在2-8年随访中:42例(71.2%)患者获得完全恢复,10例(16.9%)患者获得部分恢复,7例(11.9%)患者无明显改善,其中1例为休门氏病伴后凸畸形、术前合并不全瘫;1例为小儿麻痹症伴脊柱侧凸;3例为Ⅰ型神经纤维瘤病患者,其中1例术前合并不全瘫,1例患者为特发性脊柱侧凸,1例患者为先天性关节屈曲挛缩伴脊柱畸形。
术后1个月14例患者获得不同程度的神经功能恢复;术后3个月时获得不同程度神经功能恢复的患者累计达到30例;至术后6个月累计有44例患者获得不同程度地恢复,其中36例完全恢复(ASIA分级E级);至术后1年时,仅增加1例患者获得部分恢复;至术后2年时,所有患者神经功能均再无明显改善。矫形术中神经并发症术后3-6个月时间段内,为神经功能恢复的主要时间窗。

在邱勇教授纳入7851畸形患者中,严重神经并发症发生率0.75%(59/7 851)。神经功能未恢复组为患者数目7例,神经完全恢复或部分恢复组病例数为52例。
纳入了包括年龄分段、病因学分类、脊髓损伤程度、术前合并神经损害、主弯Cobb角度、后凸Cobb角度、手术入路、是否翻修、SRS-Schwab截骨等级、内固定或血肿压迫、脊柱过度短缩及过度矫形、缺血性脊髓损伤、是否移除内固定等临床因素后,多因素分析得出可能的危险因素:Ⅰ型神经纤维瘤病、主弯Cobb角≥90°、术前合并脊髓损伤及完全性神经损害。

六、总结
即使手术技术娴熟的脊柱畸形医师,神经并发症也是畸形矫正术中固有且不可完全避免的灾难性并发症。
既往文献报道的脊柱畸形矫形术后神经并发症发生率在0.72%-1.89%之间,而对于一些合并有高危因素的畸形病例,神经并发症的发生率可能会更高。Cobb角≥90°,S-DAR>15°,T-DAR>25°,Type3型脊髓表现,术中截骨时出现监测信号异常,术前合并有神经功能损伤及NF1型脊柱侧弯的患者,为出现矫形术中神经并发症的主要危险因素。
大部分出现神经并发症的患者常可以在术后3-6月期间快速恢复。Ⅰ型神经纤维瘤病、主弯Cobb角≥90°、术前合并脊髓损伤及完全性神经损害是神经损伤不恢复的危险因素。
参考文献:
1. Rates of New Neurological Deficit Associated With Spine Surgery Based on 108,419 Procedures,SPINE Volume 36, Number 15, pp 1218–1228,D. Kojo Hamilton , MD , * Justin S. Smith , MD, PhD
2. The Deformity Angular Ratio, Does It Correlate With High-Risk Cases for Potential Spinal Cord Monitoring Alerts in Pediatric 3-Column Thoracic Spinal Deformity Corrective Surgery? SPINE Volume 40, Number 15, pp E879 - E885, Noah D. H. Lewis , * Sam G. N. Keshen , BSc, * Lawrence G. Lenke , MD
3. Deformity Angular Ratio Describes the Severity of Spinal Deformity and Predicts the Risk of Neurologic Deficit in Posterior Vertebral Column Resection Surgery, Xiao-bin Wang, MD,Lawrence G. Lenke, MD, SPINE Volume 41, Number 18, pp 1447–1455 2016
4. Risk of Neurological Injuries in Spinal Deformity Surgery, SPINE Volume 41, Number 12, pp 1022–1027, Julian J.H. Leong , MA, FRCS, PhD
5. A proposed classification system for guiding surgical strategy in cases of severe spinal deformity based on spinal cord function. Eur Spine J (2016) 25:1821–1829, Jun-lin Yang, Zi-fang Huang, Jun-qiang Yin
6. Prognosis of Significant Intraoperative Neurophysiologic Monitoring Events in Severe Spinal Deformity Surgery, Spine Deformity 5 (2017) 117-123, Benjamin T. Bjerke, MD, MS
7. Establishing Consensus on the Best Practice Guidelines for Use of Halo Gravity Traction for Pediatric Spinal Deformity, J Pediatr Orthop Volume 40, Number 1, January 2020, Benjamin D. Roye, MD, MPH, Megan L. Campbell, BA.
8. A novel MRI-based classification of spinal cord shape and CSF presence at the curve apex to assess risk of intraoperative neuromonitoring data loss with thoracic spinal deformity correction, Spine Deformity (2020) 8:655–661,
9. Risk factors for neurological complications in severe and rigid spinal deformity correction of 177 c ases, Chen et al. BMC Neurology (2020) 20:43, Jian Chen, Xie-xiang Shao
10.Interobserver and intraobserver reliability of determining the deformity angular ratio in severe pediatric deformity curves, Spine Deformity, Scott L. Zuckerman, Lawrence G. Lenke
11.Elucidating the Potential Mechanisms Underlying Distraction Spinal Cord Injury-Associated Neuroinflammation and Apoptosis.Yong Hai, Peng Yin, Bo Han, Weishi Liang,frontiers in cell and development biology12. 脊柱矫形术中严重神经并发症的转归 及相关因素分析,中华骨科杂志2021年7月第41卷第13期,李劼 钱至恺 汤子洋 胡宗杉 王斌 俞杨 邱勇 朱泽章 刘臻,
13. 1 型神经纤维瘤病性脊柱侧弯的诊疗现状, 医学信息 2020 年 5 月第 33 卷第 9 期, 王 维,罗 聪.



京公网安备11010502051256号