无细胞脂肪活性蛋白预防骨质疏松研究
2022-06-02 作者:于志锋 我要说
来源:上海交通大学医学院附属第九人民医院
作者:于志锋
骨质疏松症(osteoporosis,OP)是一种以骨量低下、骨微结构破坏,导致骨强度降低、骨脆性增加、易发生骨折的全身性骨病。
人体骨骼一直处于骨重建的过程中,成骨细胞负责形成新骨,破骨细胞负责吸收旧骨。在这个过程中,骨重建的速度平衡一旦被打破,就会导致骨质丢失,引发骨质疏松。因此目前市面上绝大多数治疗OP的药物通过抑制破骨细胞功能来实现疗效,例如常见的双膦酸盐(BPs)。但近年来的一些研究表明,随着使用时间的延长,BPs的临床效果逐渐下降,并可诱发不典型骨折等严重并发症。
对于长期卧床、体重减轻带来的废用性骨质疏松症,不仅缺乏理想的治疗方案,更似乎是无法预防、避无可避。其中,由于太空微重力环境影响造成的骨质丢失,已然成为了航天员最大的工作风险之一。
近期一项研究发现,无细胞脂肪活性蛋白(Cell-Free Fat Extract Prevents,以下简称CEFFE)通过抑制成骨细胞凋亡、促进成骨细胞增殖,能有效减少骨质丢失。
CEFFE是从富含多种生长因子的纳米脂肪中分离出来的一种无细胞成分,所含成分皆来源于脂肪组织,与其他脂肪衍生物相比,CEFFE的最大特征是不含活细胞以及大的基质颗粒。
该项研究成果发表于国际期刊Frontiers in Bioengineering and Biotechnology,或为骨质疏松症的预防和治疗带来全新解决方案。

骨质分密质和松质,骨密质配布于骨的表面,也称皮质骨;骨松质由骨小梁排列而成,配布于骨的内部,如丝瓜络样或海绵状。骨小梁的数目和皮质骨的厚度是骨强度的主要影响因素,同时,骨小梁表面分布着成骨细胞,是骨细胞进行代谢的主要场所。

研究团队对小鼠进行了微重力模拟,检测由此带来的骨质丢失情况。其中一组每周两次进行CEFFE注射,整个实验持续四周,将各组小鼠情况进行对照。

骨小梁密度CT图像及定量分析
4周之后,对照组小鼠骨小梁数量明显降低、骨皮质变薄,而CEFFE治疗组小鼠骨小梁数量、密度及皮质骨厚度降低程度则大幅减少,证实了CEFFE对于骨质的保护作用。

皮质骨CT图像及定量分析
骨微结构在决定骨强度及其力学特性上起了至关重要的作用,而骨重建失衡导致骨组织吸收,是影响骨微结构的关键因素。
本项研究表明,CEFFE能显著避免骨吸收造成的骨微结构损伤。受微重力环境影响,对照组小鼠空骨陷窝数量明显增加,但CEFFE治疗组小鼠空骨陷窝数量则极少。

股骨空骨陷窝定量分析
另外,研究团队还对CEFFE改善骨质疏松的潜在机制进行了探索,结果如下:
抑制成骨细胞凋亡
通过对凋亡相关蛋白检测,研究团队发现,CEFFE治疗组小鼠,成骨细胞凋亡率明显下降,表明CEFFE具有抑制成骨细胞凋亡的作用。

同时,CEFFE还抑制了参与破骨细胞骨吸收作用的关键蛋白MMP-13的表达,显著降低了细胞外基质降解。

促进成骨细胞增殖
骨重建失衡是导致骨质丢失的重要原因,在微重力环境下,成骨细胞数量急剧减少,而在CEFFE的干预下,成骨细胞数量可见显著增加。

减轻由活性氧导致的成骨细胞凋亡
此外,研究人员还评估了CEFFE在由活性氧(氧自由基,ROS)所导致的成骨细胞凋亡中的表现,ROS是诱导细胞凋亡的重要因素。
研究发现,将成骨细胞经ROS处理8小时后,对照组凋亡细胞数量显著增加,而CEFFE治疗组凋亡细胞数量则非常少,证实CEFFE能有效避免由于活性氧导致的成骨细胞凋亡。

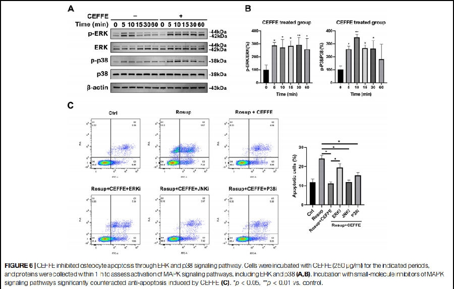
值得一提的是,为了进一步探索CEFFE的抗凋亡机制,研究团队还评估了CEFFE对成骨细胞中与细胞增殖、分化相关的MARKs相关通路的激活作用。
实验表明,CEFFE主要是通过诱导ERK/P38i等相关信号通路表达,激活了细胞信号转导途径。并且,在使用MARKs活化抑制剂PD98059后,CEFFE能明显抵抗由此带来的细胞凋亡。

随着太空领域的发展和人口的老龄化,废用性骨质疏松症时常在人群中发生,而这项研究的成果让我们窥见预防和解决废用性骨质疏松症的可能性。让我们拭目以待!
作者简介

于志锋
副研究员,兼任《医用生物力学》编辑部主任,Journal of Orthopaedic Translation(SCI收录期刊)责任编辑。全国生物力学专业委员会委员,国际华人骨研学会(ICMRS)青年委员会委员,中华医学会骨科学分会青年委员会基础组委员,上海市生物力学专业委员会委员,国家自然科学基金委员会评审专家。主要从事骨代谢疾病临床与基础研究,以项目负责人身份承担国家自然科学基金目4项和上海市科委项目3项,作为项目骨干参与国家重点研发计划。分别作为副主编和编委参与出版了《骨细胞图谱》第三版和《骨与关节生物力学》。



京公网安备11010502051256号