指南推荐:关于PJI诊断的9个问题
2022-09-29 文章来源:骨科在线 作者:骨科在线 我要说
作者:中华医学会骨科学分会关节外科学组《中国PJI诊断与治疗指南》编写委员会
本文引自:中国人工关节感染诊断与治疗指南
人工关节感染(prosthetic joint infection,PJI)是人工关节置换术后的严重并发症,会给患者带来沉重的生理、心理及经济负担。随着我国人工关节置换手术量迅速增加,PJI病例数量也日益增多,关节外科医师面临着巨大挑战。近年来,PJI的预防、诊断及治疗等诸多方面受到越来越多的关注。一方面,随着PJI的相关基础和临床研究愈加深入,一些新的辅助诊断方法已常规应用于临床诊疗,也有新的诊断标准被提出并接受更大范围的验证,还有新的治疗方案正在接受更高循证医学证据等级的临床研究检验,我们对PJI有了更全面、正确的认识。而另一方面,PJI的诊治仍存在许多问题尚未得到很好的理解与阐释,许多方面存在较大的意见分歧与争议,给临床医师的诊疗工作带来诸多困惑。准确的诊断与合理规范的治疗是提高PJI治愈率、降低复发率与致残率、恢复肢体功能的关键,目前基层医师对于有较高可操作性的临床实践指南的需求十分迫切。
一、PJI的定义
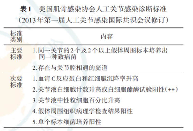
PJI是指发生在人工关节植入部位并累及人工关节假体及其邻近组织的感染。PJI由微生物侵入关节部位引起,通过微生物、植入材料和宿主之间复杂的相互作用,表现出一系列病理生理学改变和临床症状。PJI的诊断需结合临床表现、血清及关节液化验结果、微生物培养、假体周围组织组织学检查及术中表现进行综合评价。临床诊疗中,很难根据单一辅助检查指标做出明确诊断。使用统一的诊断标准不仅有利于PJI诊断的规范化,而且有利于实现不同的学术研究间的一致性。多个学术组织提出过不同的PJI诊断标准,本指南推荐使用目前国际应用最为广泛和接受度最高的诊断标准,即2011年由美国肌骨感染协会制定并于2013年第一届人工关节感染国际共识会议(International Consensus Meeting,ICM)修订的PJI诊断标准,具体标准见表1、2。符合主要标准中的任意一条或次要标准中的3条及以上,即可考虑诊断为PJI。


需要注意的是,使用这一标准并不能诊断出所有的PJI,尤其是某些低毒力致病菌导致的感染。2018年第二届ICM提出了新的PJI诊断标准,是遵循循证医学原则制定的评分制标准,具有更高的可操作性,但尚未在更大范围内得到验证,其临床应用价值需要进一步研究验证。
二、人工关节感染的分类
PJI的病情复杂多变,有必要根据PJI的临床特点进行合理的归纳与分类,常见的分类方法包括Tsukayama法、Zimmerli法、Coventry法及Barrett法等。感染发生和持续时间是指导制定治疗策略的主要因素,因此,为了更清晰有效地区分并指导治疗,本指南将PJI分为急性与慢性两类。急性PJI包括术后早期感染与急性血源性感染。术后早期感染指在术后短时间内(<4周)出现的关节部位感染;急性血源性感染指致病菌经血行播散至功能良好的人工关节,导致急性感染。急性PJI多由高毒力致病菌感染所致,往往伴随关节肿痛、渗出等急性感染特征。在感染出现的早期,假体上的致病菌生物膜尚未成熟,仍能够通过早期干预,在尽可能保留假体的同时彻底清除致病菌。慢性PJI主要分为术后>4周出现感染与从发生急性感染到获得有效诊治的时间>4周两种。慢性PJI多为低毒力致病菌感染所致,临床症状持续时间长,感染特征相对温和。但致病菌生物膜已形成,往往伴随骨与软组织的破坏,需要彻底地清理感染病灶并且置换假体。在临床实践中,要结合各病例具体的患者因素和病原体因素进行综合考量,不应简单根据某一时间点的指标指导治疗。
三、病史与体征
对于可疑PJI患者,采集病史时应明确初次置换术前是否存在感染的高危因素,术后切口愈合情况,关节部位及全身的症状和演变情况,接受过的抗菌药物和手术治疗等。早期感染或急性血源性感染患者的临床表现较典型,包括关节部位红、肿、热、痛,切口愈合不良或持续渗出,可合并全身症状,如发热、寒战等。延迟及晚期感染患者的症状常不典型,最常见的症状是关节部位疼痛,特别是静息持续疼痛,还可伴有关节肿胀、关节局部压痛、皮肤红斑、关节周围窦道、关节功能障碍等,但全身症状常不明显。
四、血液学检查
血清标志物是诊断PJI的重要工具。强烈推荐采用C反应蛋白(C‑reaction protein,CRP)与红细胞沉降率(erythrocyte sedimentation rate,ESR)作为筛查PJI的首选血液学检查。CRP与ESR对诊断PJI具有较高的灵敏度,不同研究得出的CRP、ESR的阈值有所差别,有国内研究建议将CRP的阈值设为8.5mg/L,其相应的灵敏度为80%,特异度为84%;ESR的阈值波动于22.5~26.5mm/1h,灵敏度约为72%,特异度约为85%,联合使用会提高PJI的诊断效能。但ESP和CRP均正常时并不能排除感染。IL‑6可以作为PJI诊断的补充指标,有学者建议将其作为术后早期潜在感染的检测指标。降钙素原的灵敏度低,不推荐作为诊断PJI的血清学指标。α‑防御素是一种新型血清学指标,灵敏度与特异度均较高,但应用范围仍较局限。D‑二聚体具有较高的诊断价值及便捷性,国际共识推荐其作为诊断指标,推荐阈值为850μg/L,灵敏度为89%,特异度为93%。而国内最新研究结果推荐将纤维蛋白原作为诊断指标,认为其诊断效能高于D‑二聚体。
五、关节液检查
推荐所有关节翻修患者均在术中取得未混血的关节液,对临床怀疑PJI的患者均应尝试于翻修术前在严格无菌条件下行关节腔穿刺。使用X线或超声引导可提高关节腔穿刺的成功率。关节液可行细胞计数、生物标志物检测及微生物检查。关节液细胞计数可以由人工或流式细胞分析仪完成,均需检测具体的白细胞计数及中性粒细胞百分比(polymorphonuclear percentage,PMN%)。诊断阈值目前无统一标准,第二届ICM推荐的诊断阈值为:急性PJI的白细胞计数>10000个/μl,PMN%>90%;慢性PJI的白细胞计数>3000个/μl,PMN%>70%。可以使用白细胞酯酶试纸在术中快速检测关节液,通常使用“+/++”作为诊断阈值,但应注意关节液混血过多时检测结果可能不准确。关节液中炎症生物标志物如α‑防御素、CRP、IL‑6等对PJI的诊断价值有待进一步评估。
六、影像学检查
X线是PJI患者最常用的影像学检查方法。在感染的早期,X线片的表现可以是完全正常的。如果在人工关节置换术后早期的X线中观察到假体快速松动移位、假体周围骨侵蚀(骨溶解)、进展性透亮线、骨膜反应等表现,提示可能存在PJI。然而,由于这些征象的特异度较低,单独使用X线诊断PJI的临床价值有限。CT检查对PJI的诊断作用很小,不推荐使用。MRI可以检测PJI的骨髓变化以及关节腔和软组织的累及范围(水肿、积液等),金属伪影抑制序列能够更准确地评估假体周围软组织.因此,MRI检查对判断PJI的软组织和骨髓累及范围并指导手术清创可能存在一定价值。核医学成像技术(包括三相骨扫描、99Tcm或111In标记的白细胞成像等)对PJI具有一定诊断价值。临床怀疑PJI的患者,若不便行血清学或关节穿刺等检查,采用核医学成像技术可能对诊断有所帮助。三相骨扫描诊断PJI的灵敏度为83.0%,特异度为73.0%,其中诊断髋关节PJI的灵敏度和特异度分别为81.0%和78.0%,高于膝关节的75.0%和55.0%(P值均<0.05)。三相骨扫描结果正常(如血流灌注相、血池相和延迟显像期假体周围均无核素浓聚)被认为是排除感染的有力证据。然而,三相骨扫描诊断PJI的特异度较低,尤其是对于人工关节置换术后早期的患者。人工关节植入后,骨改建的过程持续长达数年,患者在此期间行核素骨扫描检查都会有阳性表现。因此,对于人工关节置换术后1~2年的三相骨扫描检查报告应慎重解读。核素标记的白细胞显像对术后早期PJI的诊断效率高于三相骨扫描,但由于其可及性及操作简便性不足,使其无法作为常规检查得到推荐使用。对于术后2年以上且三相骨扫描结果阳性的病例,仍应结合临床症状及PJI诊断标准中的其他辅助检查综合判断。根据现有证据,不推荐将氟代脱氧葡萄糖PET‑CT常规应用于疑似PJI患者。
七、组织病理学检查
PJI的组织病理学检查是PJI诊断的重要方法,主要依靠术中冰冻切片检查观察假体周围组织中的中性粒细胞(polymorphonuclear,PMN)数量,多用于术前怀疑感染而其他证据不够明确的人工关节翻修病例。通常的检查方法是取假体周围炎症反应最明显的5处不同位置的组织标本,放大400倍观察,统计每高倍镜视野(high power field,HPF)下的PMN数量。由于不同研究采用的操作方法差异较大,目前尚无法明确病理检查的最佳取材部位及诊断阈值。一项Meta分析结果显示,与阈值取>5PMNs/HPF相比,>10PMNs/HPF作为阈值仅可小幅提高诊断特异度,但对诊断灵敏度的影响不大。我们建议采用>5PMNs/HPF作为慢性PJI的病理学诊断标准,以优先保证诊断灵敏度。应由对骨科感染经验丰富的病理科医师进行术中标本冰冻切片组织病理学检查。术中取材部位和质量直接影响病理结果,某些低毒力病原体产生的炎症反应可能无法被病理学检查准确检测。因此,术中冰冻结果无法单独用于诊断PJI,需结合临床表现、血清学及关节液等诊断指标进行综合判断分析。
八、病原微生物的培养与分子诊断
从假体周围组织或关节液中培养出致病微生物是PJI诊断的重要条件之一,培养与药物敏感性实验结果可以指导抗感染和手术方案的选择。因此,任何怀疑PJI的病例均应尽可能明确致病菌。全身或局部应用抗菌药物会显著降低PJI病原微生物检出的阳性率。对于慢性PJI,在未明确病原微生物之前不推荐常规应用抗菌药物;若已使用抗菌药物,则推荐至少停用2周再取标本。若患者为急性PJI或慢性PJI感染急性发作伴全身中毒症状,也应争取先行关节穿刺取样后再经验性应用抗菌药物治疗。不推荐采集窦道分泌物进行微生物培养。推荐将关节液注入血培养瓶培养,组织应充分研磨后培养,以提高微生物培养阳性率。推荐同时进行需氧和厌氧培养,培养时间5~7d;怀疑低毒力细菌或特殊病原菌感染(如痤疮丙酸杆菌等),可将培养时间延长至14d甚至更长;必要时可加做结核或非结核分枝杆菌、真菌的特殊培养。仅单份样本培养阳性时,需排除污染的可能,建议术中取4~6份不同部位的组织样本进行培养,降低假阳性率。当2份样本培养结果完全一致时,病原微生物诊断可成立;对于高毒力致病菌,如金黄色葡萄球菌、大肠埃希菌等,单份样本培养阳性也可明确诊断。术前与术中的培养结果可能不一致,所以推荐当术前培养阳性时,术中仍应取关节液和组织进行培养。取样后应尽快将样本送往微生物实验室,并及时处理和接种,减少微生物在体外环境失活的可能。有证据表明,将取出的关节假体或部件行超声裂解处理,有助于提高培养阳性率。微生物分子诊断方法具有灵敏度高、检测速度快、不依赖培养等特点,常用技术包括聚合酶链反应技术和宏基因组二代测序技术(metagenomic next‑generation sequencing,mNGS)等,可用于检测关节液、组织或超声裂解液等样本,有助于提高PJI病原微生物检出阳性率。
九、诊断流程
PJI的诊断包含两个方面,鉴别诊断及病原学诊断。
1. 术前鉴别诊断需参考患者病史、体检、血液学检查、影像学检查及关节腔穿刺液分析结果,其中最重要的是穿刺液分析,尤以白细胞计数和比例为首要。穿刺时发生“干抽”后注射生理盐水获取标本的方法,因存在污染导致假阳性的可能而存在争议。术中可通过大体观察,滑液检测及冰冻切片病理学分析加以鉴别。
2. 术前病原诊断可通过检测特异性病原的标志物、取穿刺液培养或行分子检测等方法,并可参考患者既往微生物培养信息;若怀疑发生PJI,推荐停用抗菌药物2周以上再行穿刺获取标本以提高病原检出率;术中获取组织、关节液及假体超声裂解液用于培养以确定病原菌种类。目前术中标本的非培养分子诊断技术在培养阴性PJI的病原诊断中体现出优势,有条件的机构或医院建议行mNGS以提高培养阴性PJI的病原体检出率(图1)。




京公网安备11010502051256号