论文赏析|运动系统损伤修复生物材料相关研究5篇
2022-11-23 我要说
近期,上海大学转化医学研究院苏佳灿教授团队依托国家重点研发计划、国家自然科学基金重点项目,围绕运动系统损伤修复生物材料设计、应用与作用机制,在国际高影响力期刊上连续发表5篇高质量学术论文,分别发表于《Advanced Functional Materials》《Chemical Engineering Journal》《Bioactive Materials》等杂志,其中IF最高19.924分,1篇入选Web of Science高被引文献。
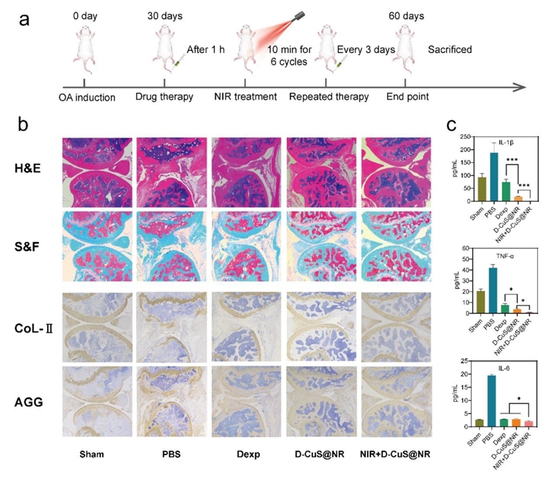
第一篇,中性粒-红细胞杂化膜包被中空硫化铜纳米粒子用于靶向治疗骨性关节炎的研究,“Neutrophil-erythrocyte hybrid membrane-coated hollow copper sulfide nanoparticles for targeted and photothermal/ anti-inflammatory therapy of osteoarthritis”。

本研究将RBC膜的长循环性和中性粒细胞膜的靶向性相结合,包裹于载药硫化铜纳米粒子的外层,建立一种具有长循环性、靶向性、载药能力和光热性质的多功能纳米给药递送系统,并推广到炎症相关疾病的治疗与运用。
文章发表于《Composites Part B: Engineering》杂志(IF=11.322),第一作者为薛序博士,苏佳灿教授为通讯作者,转化医学研究院王秀惠讲师、高洁副研究员为共同通讯作者(文章链接:https://www.sciencedirect.com/science/article/pii/S1359836822002359)。
第二篇,人骨骼肌靶向适配体研究,“Selection and identification of a novel ssDNA aptamer targeting human skeletal muscle”。


本研究通过SELEX系统筛选和鉴定出靶向人骨骼肌细胞的ssDNA适配体,进一步通过纳米脂质体修饰的ssDNA适配体成功靶向至骨骼肌细胞,这种新型脂质体修饰的ssDNA适配体可用于人类骨骼肌疾病的治疗。
研究发表于《Bioactive Materials》杂志(IF=16.874),中南大学生命科学学院孙曙明副教授和上海大学转化医学研究院刘晗博士后为论文共同第一作者,上海长海长海医院崔进、陈晓主治医师,上海大学转化医学研究院任肖湘助理研究员、苏佳灿教授为共同通讯作者(文章链接:https://www.sciencedirect.com/science/article/pii/S2452199X22002377?via%...)。
第三篇,基于免疫调节的骨修复生物材料展望,“ Bone repair biomaterials: a perspective from immunomodulation”。

骨愈合是一个复杂的动态过程,涉及多种细胞和分子信号通路的互作。随着骨免疫学的发展,越来越多的研究表明,骨再生过程不是单纯的骨形成与骨吸收过程,而是包括骨骼系统和免疫系统在内的多个系统的紧密互作。免疫系统是维护机体健康的关键。
本文旨在加深人们对宿主反应与骨移入物之间复杂相互作用的认识,揭示骨生物材料在免疫调节方面的应用潜力,为骨生物材料的临床应用提供理论依据。
研究发表于《Advanced Functional Materials》(IF=19.924),上海大学王一力硕士、张浩博士后、胡衍博士后为文章的共同第一作者,上海大学苏佳灿教授、耿振副研究员、井莹莹副研究员为文章的共同通讯作者(文章链接: https://onlinelibrary.wiley.com/doi/10.1002/adfm.202208639)。
第四篇,骨靶向生物材料:策略与应用,“ Bone-targeted biomaterials: Strategies and applications”。

随着全球范围内人口老龄化问题的日渐严重,关节炎及骨质疏松等骨科相关的免疫及退行性疾病也同步增多,已成为威胁人类健康的重要因素,亟需发展先进高效的骨疾病治疗策略。
本文创新性地提出了骨靶向生物材料的概念,系统性介绍了骨靶向生物材料在骨疾病治疗中的重要作用。针对骨科疾病,提出了可以减毒增效的骨靶向生物材料策略,重点阐述了“靶头+载体”的研究进展,深入介绍骨生物机制及骨靶向策略,梳理了骨靶向生物材料的应用及转化,为骨科疾病的治疗提供新见解。
研究发表于《Chemical Engineering Journal》(IF=16.744),上海大学转化医学院任肖湘助理研究员、上海长海医院陈晓主治医师和上海大学耿振副研究员为共同第一作者,上海大学转化医学院的苏佳灿教授为论文的唯一通讯作者(文章链接:https://www.sciencedirect.com/science/article/abs/pii/S1385894722026249)。
第五篇,蚕丝纤维蛋白生物材料用于骨、软骨缺损修复,“Silk fibroin-based biomaterials for cartilage/osteochondral repair”。

丝素蛋白基生物材料具有相对良好的生物相容性和可塑性,本文归纳总结了丝素蛋白基生物材料的制备方法(3D打印,静电纺丝,冷冻干燥,盐析和交联)以及常用于骨/软骨修复的丝素蛋白基生物材料类型(水凝胶、支架和微载体)。针对关节软骨和软骨下骨的生理结构和特性,探讨了增强丝素蛋白基生物材料促骨/软骨再生能力的定向结构、多层结构和梯度结构以及多种功能化修饰途径。
此外,本文讨论了用于骨/软骨修复的丝素蛋白基生物材料在临床转化和商业化中的进展、前景和挑战,为用于骨/软骨修复的丝素蛋白基生物材料的设计与制备提供了新的思路。
研究发表于《Theranostics》(IF=11.6),上海大学转化医学院周紫洋硕士、上海长海医院陈晓主治医师和上海大学吴顺利博士为共同第一作者,上海大学转化医学院的耿振副研究员和苏佳灿教授为论文的共同通讯作者(文章链接:https://www.sciencedirect.com/science/article/abs/pii/S1385894722026249)。



京公网安备11010502051256号