老年骨关节炎及骨质疏松症诊断与治疗社区管理专家共识(2023版)
2023-05-23 文章来源:北京医学会骨科学分会关节外科学组 作者:翁习生 我要说
老年骨关节炎及骨质疏松症诊断与治疗社区管理专家共识(2023版)
来源:北京医学会骨科学分会关节外科学组
通信作者:翁习生
1、共识制订背景
随着人口老龄化的加快,骨骼运动系统疾病日益成为全球性健康问题。膝关节骨关节炎(knee osteoarthritis,KOA)是患者功能丧失的常见原因[1-2]。2020年,全球约7%的人罹患骨关节炎(osteoarthritis,OA),每年花费约占全球GDP的2%[3],而我国症状性KOA的患病率为8.1%[4],KOA可导致全因死亡率增加近1倍[5-7]。骨质疏松症(osteoporosis,OP)是中老年人常见的骨骼疾病,我国50岁以上人群OP的患病率女性为20.7%,男性为14.4%[8]。OA及OP均与骨代谢及人体衰老密切相关,并受多种因素(如年龄、性别、雌激素、饮食、运动量、损伤和遗传等)共同影响。二者之间的密切关系已成为目前研究的热点[9-11],且同一患者常同时罹患OA及OP,因此,有必要将OA及OP进行慢性病共同管理。
当前慢性病管理已逐渐由三级医院向社区中心转变,将形成以三级医院为指导、以社区卫生服务中心为中心、以社区卫生服务站为基础的慢性病三级预防体系,基层医疗机构特别是社区卫生服务中心应在OA及OP防治中发挥重要作用。但社区管理存在其特殊性:(1)社区医师对高新技术的需求和掌握程度均较低,而特别强调适宜技术。因此,其临床实践内容和方式与二级、三级医院存在差别。(2)社区管理更重视核心、高效、实用的临床干预措施。(3)OA患者的自我教育和自我管理具有良好的经济学效益,投入-产出比较理想,因此OA及OP的社区管理应包括患者自我教育内容[12]。(4)基层医疗机构的临床从业者普遍认为现有指南/共识不适用于基层医疗机构,有必要制订基层版指南或共识[13]。基于上述原因,制订基层版OA及OP诊疗指南/共识,满足基层医疗机构从业者的需求,有助于推进基层OA及OP诊疗的规范化。
北京医学会骨科学分会关节外科学组组织相关领域专家严格按照共识制订流程及方法,制定了《老年骨关节炎及骨质疏松症诊断与治疗社区管理专家共识(2023版)》,以期为OA及OP共患疾病的社区管理提供指导和帮助。
二、社区OA及OP现状与主要临床问题
2021年9月至2022年2月,工作组调查了北京市西城区5所社区医院的39名医生,共纳入350例患者,其中男性77人,女性273人,平均年龄64.11岁(27~85岁)。调查结果显示,症状性KOA患者60例(17.14%),男性11例,女性50例,平均年龄64.38岁;OP患者52例(14.3%),男性10例,女性42例,平均年龄65.73岁;KOA及OP共患患者20例(5.7%),男性5例,女性15例,平均年龄65.10岁。OA及OP均以老年女性患者多见,KOA及OP共患疾病均以药物治疗为主,中、西药种类多达16种,能够接受规范诊疗并定期复查的患者占比73.43%。
本次调查发现社区OA及OP存在的主要临床问题:(1)社区医师对OA及OP治疗药物搭配、适应证、禁忌证的了解程度参差不齐;对OA治疗药物相对较为熟悉,而对OP治疗药物了解不足,尤其对新药的知晓率不高。(2)社区医师了解OA及OP的诊断标准,但对其实际应用缺乏足够认识。对KOAX线改变的K-L(Kellgren-Lawrence)分级[14]、脆性骨折史及双能X线吸收法(dualenergy X-ray absorptiometry,DXA)测量知晓率低,导致理论知识与实践应用脱节。(3)基层OA及OP诊疗模式不理想,对健康知识普及和防治工作关注度不高,潜在人群宣教、危险因素评估、高危人群筛查等工作亟待加强,重症患者转诊及二级、三级医院的双向转诊均未建立流畅的转诊路径。
基于上述调查结果,经专家组讨论,确定膝OA及OP的诊断标准、高危筛查、患者自我测评、治疗措施及适宜诊疗模式5个方面作为本共识的主要临床问题,并开展了共识制订工作。
三、共识内容
临床问题1:社区服务中心KOA及OP的诊断标准?
推荐意见:KOA及OP的诊断应基于全面的病史采集、体格检查、骨密度测定、影像学检查及必要的生化检查指标。需进行综合考虑,并明确判断是否为继发性改变[15-16]。
KOA的诊断标准
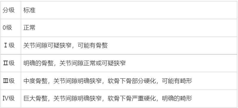
近1个月内患者反复出现膝关节疼痛且合并以下任意2条,即可诊断为KOA:(1)年龄≥50岁;(2)晨僵时间≤30min;(3)活动时有骨摩擦音(感);(4)X线(站立位或负重位)示关节间隙不对称狭窄、软骨下骨硬化和(或)囊性变、关节边缘骨赘形成[4-5,16]。Kellgren-Lawrence分级标准详见表1。
表1 Kellgren-Lawrence分级标准

OP的诊断标准
对于绝经后女性,建议采用双能X线吸收测定法(dualenergy X-ray absorptiometry,DXA)测量腰椎、股骨颈和全髋3个部位的骨密度[8,17-18]。符合下述任意个1项,即可诊断为OP:(1)髋部或椎体脆性骨折;(2)DXA测量骨密度T值≤-2.5;(3)骨密度测量符合骨量减少(-2.5<T值<1.0)且肱骨近端、骨盆或前臂远端发生脆性骨折。本共识脆性骨折是指在轻微外力下或日常活动中即发生骨折。
临床问题2:社区服务中心对于KOA及OP的鉴别诊断内容?
推荐意见:需进行鉴别诊断的疾病:风湿免疫系统疾病如类风湿性关节炎、银屑病性关节炎、痛风性关节炎、血清阴性脊柱关节病等;内分泌系统疾病如甲状旁腺功能亢进症、性腺疾病、肾上腺疾病和甲状腺疾病等;神经肌肉系统疾病;多种先天和获得性代谢性、遗传性骨病;多发性骨髓瘤等恶性疾病;长期服用药物,如糖皮质激素、抗癫痫药等多种影响骨代谢的药物[4-5,8,12]。
临床问题3:社区服务中心如何开展OA及OP高危人群筛查?
推荐意见:基于中国人群OA特点制定的KOA可视化自评表[17](图1)和OP风险自评表(表2),可对高危人群进行筛查。KOA可视化自评表总分>42分,女性年龄>40岁或男性年龄>45岁,且症状持续1个月以上,即为KOA高危人群。而OP风险自评表中,仅1项为“是”,即为OP高危人群。对于此类人群推荐行膝关节正侧位+髌骨轴位X线评估,同时行DXA骨密度检查。
临床问题4:社区服务中心如何指导OA及OP高危患者进行自我测评?
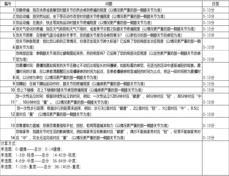
推荐意见:KOA风险自我测评
KOA最常见的临床表现是关节疼痛,其对患者生活质量的影响可通过自我测评进行评估。针对KOA人群主要为高龄老人的特点,综合传统OA评估量表[19-23],如美国膝关节协会评分(American Knee SocietyScore,KSS)、Lysholm膝关节评分、牛津膝关节评分(Oxford Knee Score,OKS)、西安大略和麦克马斯特大学骨性关节炎指数评分(Western Ontario and McMaster Universities Osteoarthritis Index,WOMAC)、膝关节损伤和骨关节炎结局评分(Knee Injury and Osteoarthritis Outcome Score,KOOS)等的基础上,根据国人身体特征和北京市西城区调查人群特点及在疾病症状表述中存在的突出问题,根据社区医疗条件,将上述量表进行合理化拆解、合并,并构建KOA患者可视化自评表(图1),方便患者自我评估。并根据其对应内容及分值进行计算,获得患者主观得分(表3),包括关节疼痛评估、关节肿胀及相关评估和日常生活能力评估3个部分,根据每部分的具体评价指标进行再评估,如关节疼痛评估分为静息痛、启动痛和运动痛,关节肿胀评估分为关节肿胀程度、局部皮肤温度、晨僵时间,运动功能评估分为站立行走、上下楼梯、蹲起等,日常生活能力评估分为一次性站立时间、一次性步行距离、是否能完成家务劳动等,这些评价指标均为老年人常见的生活场景。

图1膝关节骨关节炎患者可视化自评表

表2 骨质疏松患者风险自评表

表3 膝关节骨关节炎患者自评表
推荐意见:OP风险自我测评
针对OP起病隐匿、日常生活影响因素多且风险评估模型准确性欠佳的特点,整合国际上相关OP筛查评价量表[22-24],如亚洲人骨质疏松自我筛查工具(Osteoporosis Self-assessment Tool for Asians,OSTA)、国际骨质疏松基金会(International Osteoporosis Foundation,IOF)骨质疏松风险1分钟测试及WHO推荐的骨折风险预测简易工具(WHO Fracture Risk Assessment Tool,FRAX),设计本共识OP危险因素自我测评“金字塔”(图2)和OP患者风险自评表(表2)。根据其对OP的影响程度,按照权重分为个体因素、生活习惯和遗传因素。
(1)个体因素:包括性别、年龄、骨折史、身高明显改变、夜间经常性肌肉痉挛(抽筋)、因基础疾病服用激素史、因胃肠疾病导致的营养障碍、女性绝经时间等。
(2)生活习惯:包括大量饮酒(每天饮酒量>8~10g乙醇,相当于啤酒500mL、葡萄酒240mL或烈性酒60mL)、吸烟、运动量过少、日照时间不足、营养摄入不良9未食用奶制品、未补钙)等。
(3)遗传因素:包括父母具有OP骨折史(股骨颈、桡骨远端、脊柱椎体、肱骨近端)、年龄相关的身高减低等。

图2 骨质疏松危险因素自我测评“金字塔”
临床问题5:KOA及OP在社区卫生服务中心的治疗目标?
推荐意见:KOA及OP共患疾病的防治是一个长期、规范的过程,需采取调整生活方式和药物治疗等综合措施,预防和减缓骨质丢失,增加骨密度,降低骨折风险;同时,需加强肌肉锻炼,提高肌肉协调性,避免跌倒和骨质疏松性骨折的发生,从而达到“预防疾病、控制进展、缓解症状、恢复健康”的目标。
临床问题6:KOA及OP社区治疗的基础措施有哪些?
推荐意见:基础措施包括调整生活方式、预防跌倒和功能锻炼[4,5,8,25]。
(1)均衡膳食:增加蛋白质及蔬菜水果的摄入,包括鱼虾、坚果类、奶制品、豆制品等,保持充足光照。
(2)合理运动:包括负重、抗阻力运动、肌肉力量锻炼和平衡训练等,推荐游泳、散步、慢跑、骑单车、跳舞等中等强度的有氧运动,以及哑铃、太极拳、五禽戏、八段锦等力量平衡训练。
(3)膝关节周围肌肉力量训练:包括股四头肌等长收缩训练、直腿抬高加强股四头肌训练、臀部肌肉训练、抗阻力训练(图3)。
(4)膝关节屈伸度维持:关注膝关节活动屈伸度维持,达到最大屈伸范围。
(5)平衡训练:建议练习双手平举、闭目站立训练或练习沿直线行走等。
(6)预防跌倒:对于中老年高危人群,家属应提高防护意识,进行生活环境的适老化改造,必要时使用拐杖或助行器,既可减轻部分关节负重,同时可维持平衡,避免摔倒导致的骨质疏松性骨折。

图3 膝关节周围肌肉力量训练 A.卧位直腿抬高B.坐位直腿抬高C.橡皮筋抗阻
临床问题7:OA及OP社区非药物治疗措施有哪些?
推荐意见:非药物治疗措施包括物理治疗、康复治疗、针灸按摩等传统中医药治疗,建议在专科医生指导下完成,以日常生活活动训练为核心。
临床问题8:KOA社区管理的措施有哪些?
推荐意见:对于KOA患者,根据病情及耐受程度,可循序采用以下措施:(1)休息;(2)物理治疗;(3)贴剂、中成药热敷;(4)口服非甾体抗炎药、软骨保护剂;(5)必要情况下,行关节腔内药物注射治疗,药物包括玻璃酸钠、局麻药或激素,关节腔内注射糖皮质激素,每年不超过4次。
临床问题9:OP社区管理中如何使用钙剂及维生素D?
推荐意见:推荐成人每日钙摄入量为800mg(元素钙),50岁及以上人群每日钙摄入量为1000~1200mg[4,5,8,25]。
维生素D分为维生素D2和维生素D3,两者活性相同,用于OP防治的剂量为800~1200IU/d;对于日光暴露不足和老年人等维生素D缺乏的高危人群,调整剂量至5000~6000IU/d,共8周,使血清25-羟维生素D3水平达到30ng/mL以上。调查显示,我国居民每日膳食钙摄入量约为400mg,因此尚需补充钙500~600mg/d。不同种类钙剂(碳酸钙、磷酸钙、氯化钙、枸橼酸钙等)的含钙量不同,其中碳酸钙的含钙量较高,吸收率亦较高,且易溶于胃酸;枸橼酸钙的含钙量较低,但水溶性较好,胃肠道不良反应小,且枸橼酸可减少肾结石的发生,适用于胃酸缺乏和存在肾结石风险的患者。高钙血症和高钙尿症患者应避免使用钙剂。充足的维生素D可增加钙的吸收,促进骨骼钙化,保持肌力,改善平衡,降低跌倒和再骨折的发生风险。
临床问题10:OP社区干预的药物有哪些?
推荐意见:OP社区干预的药物包括骨吸收抑制剂、骨形成促进剂、其他机制类、中药等,需在二级或三级医院专科医生指导下进行个体化治疗。
(1)骨吸收抑制剂:①双膦酸盐类:包括阿仑膦酸钠、利塞膦酸钠、唑来膦酸、伊班膦酸钠等。口服双膦酸盐类药物禁用于食管排空延迟的食管异常及不能站立或坐直至少30min的患者。唑来膦酸治疗骨质疏松的剂量为5mg/支,当患者肌酐清除率低于35mL/min时,禁止静脉输注双膦酸盐类药物,也不推荐口服。②降钙素类:包括鲑鱼降钙素、鳗鱼降钙素等,可抑制破骨细胞生物活性、减少破骨细胞数量,并可减少急性骨丢失及缓解骨痛。③核因子-κB受体激活因子配体(ligand of receptor activator of NF-κB,RANKL)抑制剂:如地舒单抗,为RANKL特异性全人源化单克隆抗体,可减少破骨细胞的形成、功能及存活,抑制骨吸收,肾功能损害及老年患者无需调整用药剂量。④选择性雌激素受体调节剂:如雷洛昔芬,可选择性作用于雌激素的靶器官,阻止骨丢失,增加骨密度。⑤雌激素:可抑制骨转换,阻止骨丢失,围绝经期骨质疏松性骨折患者、更年期症状(血管舒缩症状)明显者可选用雌激素,无明显更年期症状者可选用盐酸雷洛昔芬[28]。
(2)骨形成促进剂:甲状旁腺素类似物,如重组人甲状旁腺激素(1-34)。65岁以上女性骨质疏松性椎体骨折且骨密度T值<-2.5、绝经后女性多次发生骨质疏松性椎体骨折或髋部骨折、使用双膦酸盐后仍发生骨质疏松性骨折的患者,推荐使用骨形成促进剂[28]。
(3)其他机制类药物:①活性维生素D及其类似物:包括骨化三醇、α-骨化醇等,无需肾脏1α-羟化酶羟化即具有活性,较适合老年人、肾功能不全及1α-羟化酶缺乏者,不推荐作为日常补充。②维生素K类:四烯甲萘醌可促进骨形成、抑制骨吸收、提高骨量,降低骨质疏松性骨折的再骨折发生率[28]。
临床问题11:社区干预OP的药物使用原则及疗程?
推荐意见:根据OP严重程度和再骨折发生风险,综合考虑药物适应证、禁忌证、临床疗效、安全性、经济性、依从性等因素,长期、规范、联合、个体化用药;抗OP药物需长期干预,至少持续1年时间。
双膦酸盐类药物疗程一般为3~5年,用药时间超过5年可能增加下颌骨坏死或非典型股骨骨折等罕见不良反应的发生风险,建议口服双膦酸盐类药物5年或静脉输注双膦酸盐类药物3年后重新评估骨折的发生风险。如骨密度增加或维持不变,且无新发骨折,则可考虑停用双膦酸盐类药物,实施“药物假期”[28];如骨折发生风险仍很高,可继续使用双膦酸盐类药物或转换为其他抗骨质疏松的药物。地舒单抗无需“药物假期”,但其抑制骨转换具有可逆性,若因其他原因需停用,建议重新评估骨折发生风险后再进行药物更换。甲状旁腺素类似物的使用疗程建议不超过2年,停药后应尽快序贯使用其他骨吸收抑制剂。降钙素类药物的使用疗程建议不超过3个月[28]。
对于OP的治疗,推荐联合用药,应联用钙剂和维生素D等基础治疗药物,用药前需纠正低钙血症。不建议相同作用机制的药物联合应用,仅在缓解骨痛或防止快速骨丢失时考虑两种骨吸收抑制剂短期联用。一般不推荐同时联用骨形成促进剂和骨吸收抑制剂。当某些骨吸收抑制剂治疗失效、疗程过长、存在不良反应或骨形成促进剂停药后,应序贯联合治疗。如骨形成促进剂停用后,序贯使用骨吸收抑制剂,以维持疗效[28]。
临床问题12:OA及OP社区干预的中医药有哪些?
推荐意见:OA及OP中医诊断同为骨痹,遵循“循证为主、共识为辅、经验为鉴”的原则。临床常采用补益肝肾、强筋健骨、活血化瘀、通络止痛功效的药物。
临床问题13:OA及OP患者的手术治疗及转诊指征?
推荐意见:对于临床症状严重、保守治疗效果不佳的OA及发生骨质疏松性骨折的患者,需手术治疗时,建议转诊至上级医疗机构进一步诊治。
临床问题14:OA及OP社区管理的适宜诊疗模式?
推荐意见:推荐以三级甲等医院临床专家团队为核心的“三级合一”诊疗管理服务模式,即三级医院-二级医院-社区卫生服务中心。每级医疗机构的职责不同,可实现功能互补、急慢分治、上下转诊和分级诊疗的就医模式。
无论患者初诊在哪个级别的医院,均可进入“三级合一”诊疗体系,并得到由标准化管理路径指定的干预措施(图4)。三级医疗机构的具体职责如下:(1)社区卫生服务中心立足筛查,建立数据库,维持规范诊疗,提高长期治疗依从性;(2)二级、三级医院立足患者客观评价或检查,并制订规范诊疗方案;(3)制订患者个性化慢病管理方案,定期随访,长期管理。

图4 骨关节炎与骨质疏松症慢病管理模式流程图
共识工作组根据证据评价结果,初步形成共识内容。专家组基于文献证据,同时考虑社区管理实际情况、患者偏好与价值观、干预措施成本等,拟定了14条推荐意见,并通过多次面对面共识会议,对所有推荐意见进行讨论和审定。为方便共识的传播与应用,将共识推荐意见以表格的形式精简展示(表4)。

表4 《老年骨关节炎及骨质疏松症诊断与治疗社区管理专家共识(2023版)》推荐意见
共识制订人员组长:翁习生
共识专家组(按姓氏首字母排序):
边焱焱(中国医学科学院北京协和医院),陈继营(解放军总医院),冯宾(中国医学科学院北京协和医院),关振鹏(北京大学首钢医院),郭艾(北京友谊医院),焦龙斌(北京和平里医院),李梅(中国医学科学院北京协和医院),李晔(中国医学科学院北京协和医院),仇莹莹(北京市西城区展览路医院),田华(北京大学第三医院),孙振杰(北京市第六医院),滕涛(北京普仁医院),王兴山(北京积水潭医院),王玥(北京市西城区展览路医院),翁习生(中国医学科学院北京协和医院),张洪美(中国中医科学院北京望京医院),张星火(北京潞河医院)
共识工作组(按姓氏首字母排序):边焱焱,冯宾,李晔,彭慧明
共识外审组(按姓氏首字母排序):
曹光磊(北京宣武医院),付金花(北京市西城区平安医院),黄迅悟(解放军总医院第八医学中心),李虎(北京大学人民医院),李为(积水潭医院),马萍(北京市西城区广内社区卫生服务中心),马文宇(北京市西城区展览路医院),乔蕾(北京市西城区广外社区卫生服务中心),孙天胜(解放军总医院第七医学中心),王卫国(中日友好医院),王玥(北京市西城区展览路医院),吴杰(北京友谊医院),张海川(北京市西城区广外社区卫生服务中心),张轶超(北京同仁医院),张迎(北京市西城区展览路医院),张跃红(北京市西城区展览路社区卫生服务中心),郑莉(北京市西城区椿树社区卫生服务中心),郑颖(北京市西城区广外社区卫生服务中心)
执笔人:彭慧明,翁习生
参考文献:
[1]Hunter DJ,Bierma-Zeinstra S.Osteoarthritis[J].Lancet,2019,393:1745-1759.
[2]Palazzo C,Nguyen C,Lefevre-Colau MM,et al.Risk factors and burden of osteoarthritis[J].Ann Phys RehabilMed,2016,59:134-138.
[3]Hunter DJ,March L,Chew M.Osteoarthritis in 2020 and beyond:a Lancet Commission[J].Lancet,2020,396:1711-1712.
[4]中华医学会骨科学分会关节外科学组.骨关节炎诊疗指南(2018年版)[J].中华骨科杂志,2018,38:705-715.
[5]中华医学会骨科学分会关节外科学组,中国医师协会骨科医师分会骨关节炎学组,国家老年疾病临床医学研究中心(湘雅医院),等.中国骨关节炎诊疗指南(2021年版)[J].中华骨科杂志,2021,41:1291-1314.
[6]Leyland KM,Gates LS,Sanchez-Santos MT,et al.Knee osteoarthritis
And time-toall-cause mortality in six community-based cohorts:an international meta-analysis of individual participant-level data[J].Aging Clin Exp Res,2021,33:529-545.
[7]Cleveland RJ,Callahan LF.Can Osteoarthritis Predict Mortality?[J].N C Med J,2017,78:322-325.
[8]中华医学会骨质疏松和骨矿盐疾病分会.原发性骨质疏松症诊疗指南(2017)[J].中国骨质疏松杂志,2019,25:281-309.
[9]刘姣,潘黎,谭波涛,等.骨关节炎与骨质疏松症的相关性研究分析[J].中国骨质疏松杂志,2021,27:279-283.
[10]张程,吴忠书,李子祺,等.膝骨关节炎与骨质疏松症的相关性研究进展[J].中国骨质疏松杂志,2021,27:618-624.
[11]胡泽昆,吴霞,孙晓鹏,等.骨关节炎与骨质疏松的相关性研究[J].中国骨质疏松杂志,2017,23:259-261.
[12]Patel A,Buszewicz M,Beecham J,et al.Economic evaluation of arthritis self management in primary care[J].BMJ,2009,339:b3532.
[13]Zeng L,Li Y,Zhang L,et al.Guideline use behaviours and needs of primary care practitioners in China:a cross-sectional survey[J].BMJ Open,2017,7:e015379.
[14]Kohn MD,Sassoon AA,Fernando ND.Classifications in Brief: Kellgren-Lawrence Classification of Osteoarthritis[J].Clin Orthop Relat Res,2016,474:1886-1893.
[15]邱贵兴,裴福兴,胡侦明,等.中国骨质疏松性骨折诊疗指南(骨质疏松性骨折诊断及治疗原则)[J].中华骨与关节外科杂志,2015,8:371-374.
[16]雷光华,王坤正.骨关节炎诊疗指南(2018年版)解读[J].中华骨科杂志,2018,38:716-717.
[17]中华医学会,中华医学会杂志社,中华医学会全科医学分会,等.原发性骨质疏松症基层诊疗指南(2019年)[J].中华全科医师杂志,2020,19:304-315.[18]中华医学会,中华医学会杂志社,中华医学会全科医学分会,等.原发性骨质疏松症基层诊疗指南(实践版·2019)[J].中华全科医师杂志,2020,19:316-323.
[19]王炜,翁习生,刘壮,等.《图示化膝关节炎患者自我评估问卷》的制定[J].协和医学杂志,2016,7:409-415.
[20]李阳杰,孙奇峰,邓传超,等.牛津膝关节评分量表应用于国内东北地区膝骨关节炎的信度和效度分析[J].实用骨科杂志,2019,25:936-940.
[21]林璐璐,孙宁,王雪蕊等.膝关节骨性关节炎常用评价量表的比较与分析[J].中国疼痛医学杂志,2018,24:135-139.
[22]周其璋,高恒,李大刚.原发性骨质疏松症患者生存质量量表的制订及评价[J].中国骨质疏松杂志,2013,19:820-822,819.
[23]孙友强,邵敏,姜涛,等.原发性骨质疏松症PRO量表的初步研制[J].中国骨质疏松杂志,2016,22:799-804.
[24]谭雅琼,罗碧华,戴如春.中文版骨质疏松认知量表的信效度[J].中华骨质疏松和骨矿盐疾病杂志,2021,14:244-251.
[25]梁翼,李敏.骨关节炎非手术治疗进展[J].华西医学,2016,31:801-802.[26]杨艺,李志昌,林剑浩,等.从门诊处方看骨关节炎共识的现实意义[J].北京大学学报(医学版),2013,45:255-259.
[27]邢丹,王琪,陈耀龙等.制订我国基层骨关节炎诊治方案的思考与探索[J].中华外科杂志,2019,57:39-43.
[28]中华医学会骨科学分会.骨质疏松性骨折诊疗指南(2022年版)[J].中华骨科杂志,2022,42:1473-1491.
[29]陈耀龙,杨克虎,王小钦,等.中国制订/修订临床诊疗指南的指导原则(2022版)[J].中华医学杂志,2022,102:697-703.



京公网安备11010502051256号