詹红生:中成药治疗骨质疏松症临床应用指南的亮点与特点
2023-07-27 文章来源:上海中医药大学附属曙光医院 作者:詹红生 我要说
詹红生:中成药治疗骨质疏松症临床应用指南的亮点与特点
作者:詹红生
来源:上海中医药大学附属曙光医院
骨质疏松症(osteoporosis,OP)是最常见的骨骼疾病,是一种以骨量低,骨组织微结构损坏,导致骨脆性增加,易发生骨折为特征的全身性骨病,与增龄相关。目前,我国60 岁以上人口已超过2.1 亿(约占总人口的15.5%),65 岁以上人口近1.4 亿(约占总人口的10.1%),是世界上老年人口绝对数最大的国家。
中医学认为OP 属于“骨痿”“骨枯”“骨痹”的范畴,其发病机制与肾密切相关,其次是脾胃、肝等,治疗通常采用补益肝肾、壮骨、益气健脾等方法。因中成药服用方便,疗效稳定,不良反应小,已经成为临床治疗OP 的重要方法,可以补充西药在OP 治疗中的不足,而且可以增加其在OP 治疗中的作用效果,同时可以减轻其毒副作用。然而,中成药的临床应用仍存在诸多问题,合理、规范使用中成药准则亟待制定。
因此,由国家中医药管理局立项《中成药治疗优势病种临床应用指南》标准化项目,由中国中药协会负责实施,由上海中医药大学附属曙光医院和上海交通大学附属第六人民医院共同牵头,组织行业内中西医临床专家、指南研究方法学专家、药学专家成立中成药治疗OP 指南研究课题组,遵循“循证为主、共识为辅、经验为鉴”的原则,参考目前高质量临床证据,制定《中成药治疗骨质疏松症临床应用指南》,为临床医生合理、规范使用中成药提供参考和指导。
本解读旨在对指南制定中的方法过程及指南要点进行解读,以期推动指南的广泛传播与实施。
指南三大亮点及特点
1、第一部中成药循证医学指南,基于循证医学证据,采用循证医学方法,遵循循证医学原则。
音频1(00:02:33——00:14:39)
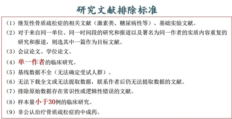
该指南以“循证为主、共识为辅、经验为鉴”为指导原则,通过文献研究归纳总结中成药治疗骨质疏松症的询证医学证据。共检索文献16533篇,经多次筛查,最终纳入符合纳入标准的研究文献143篇,涉及18种中成药,覆盖5种类型的骨质疏松症人群,经过评估风险后,按照GRADE方法评价证据的质量。期间共举办4次专家会议,1次专家电子问卷,1次普通人群的电子问卷,最终形成推荐意见。
指南制方法及过程:














2、广覆盖、严筛查、推正品、出精品
音频2(00:14:40——00:23:50)
指南工作组通过4种方式筛选针对治疗骨质疏松症的中成药,最终纳入116 种中成药,包括说明书主治“骨质疏松症”药物30种、主治“骨折”药物22种,说明书描述“健骨”“壮骨”药物64种。按照纳、排标准逐级筛选文献,最后达成共识并形成推荐意见的中成药共计11个。






3、区分人群、精准定位、中西汇通、注重实用
音频3(00:23:51——00:30:52)
本部指南突破传统的思维模式,将OP 的不同类型和中医的辨证施治相结合,形成西医易懂能用的中成药治疗OP 的临床应用指南。通过专家共识确定了OP的五个人群,在每个人群下,确定了某一中成药的干预措施、比较因素和结局指标,最终形成了18条接地气的推荐意见和推荐强度等级。

临床问题1:——1条
中成药单独使用或联合其他方法治疗低骨量患者,在改善骨密度值、调节骨转换指标、降低骨折风险、减少疼痛、提高生活质量、改善中医临床症状方面的中医辨证应用、有效性和安全性如何?
推荐意见1:
强骨胶囊联合活性维生素D 6月,可升高腰椎骨密度值(2C),升高总髋部骨密度值(2C),减少中医症状积分(1C);
强骨胶囊单独使用3月,可减轻骨痛积分(2B),减少中医症状积分(1B)。
临床问题2:——6条
中成药单独使用或联合其他方法治疗绝经后骨质疏松症患者,在改善骨密度值、调节骨转换指标、降低骨折风险、减少疼痛、提高生活质量、改善中医临床症状方面的中医辨证应用、有效性和安全性如何?
推荐意见1:
仙灵骨葆胶囊单独使用6月,可维持腰椎骨密度值(1C),维持股骨颈骨密度值(1B);
仙灵骨葆胶囊联合双膦酸盐+活性维生素D 12月,可升高腰椎骨密度值(2B),升高股骨颈骨密度值(2C)。
推荐意见2:
金天格胶囊联合双膦酸盐或活性维生素D 6月,可升高腰椎骨密度值(2B),升高股骨颈骨密度值(2C),降低P1NP(2C),降低β-CTX(2C),减轻疼痛VAS(2C),减少中医症状积分(1B)。
推荐意见3:
强骨胶囊联合双膦酸盐6月,可升高腰椎骨密度值,减轻疼痛VAS(2C)。
推荐意见4:
芪骨胶囊单独使用6月,可维持腰椎骨密度值,、维持股骨颈骨密度值(2B)。
推荐意见5:
恒古骨伤愈合剂联合活性维生素D 12月,可提高中医证候积分有效率(2C)。
推荐意见6:
左归丸联合替勃龙+活性维生素D 6月,可升高腰椎骨密度值,升高股骨颈骨密度值,提高中医证候积分有效率(2C)。
临床问题3:——2条
中成药单独使用或联合其他方法治疗老年性骨质疏松症患者,在改善骨密度值、调节骨转换指标、降低骨折风险、减少疼痛、提高生活质量、改善中医临床症状方面的中医辨证应用、有效性和安全性如何?
推荐意见1:
仙灵骨葆胶囊单独使用6月,可升高腰椎骨密度值(2B);
仙灵骨葆胶囊联合降钙素+活性维生素D或双膦酸盐6-12月,可升高腰椎骨密度值(2B),升高BGP(2C),升高P1NP(2C),降低β-CTX(2C)。
推荐意见2:
护骨胶囊联合活性维生素D 6月,可减轻腰背痛VAS(2C),但该药物缺少其他重要结局指标支持,样本量小,临床使用时需要根据实际情况选择。
临床问题4:——6条
中成药单独使用或联合其他方法治疗原发性骨质疏松症患者(临床无法明确区分的人群),在改善骨密度值、调节骨转换指标、降低骨折风险、减少疼痛、提高生活质量、改善中医临床症状方面的中医辨证应用、有效性和安全性如何?
推荐意见1:
仙灵骨葆胶囊联合双膦酸盐12月,可升高腰椎骨密度值(1B),升高股骨颈骨密度值(1C),减轻疼痛VAS(2C)。
推荐意见2:
强骨胶囊联合降钙素或活性维生素D 6月,可升高腰椎骨密度值,升高股骨颈骨密度值,减轻疼痛VAS(2C);
强骨胶囊单独使用3月,可减轻骨痛积分(2B),提高生活质量,减少中医症状积分(2C)。
推荐意见3:
骨疏康胶囊联合双膦酸盐+活性维生素D 6月,可升高腰椎骨密度值,升高股骨颈骨密度值(2C)。
推荐意见4:
淫羊藿总黄酮胶囊单独使用6月,可维持腰椎骨密度值(2B)。
推荐意见5:
骨松宝颗粒单独使用3月,可减轻骨痛积分(2B)。
推荐意见6:
复方鹿茸健骨胶囊联合活性维生素D 6月,可减轻疼痛VAS,提高生活质量,减少中医症状积分(2C)。
临床问题5:——3条
中成药单独使用或联合其他方法治疗骨质疏松性骨折患者,在改善骨密度值、调节骨转换指标、降低骨折风险、减少疼痛、提高生活质量、改善中医临床症状方面的中医辨证应用、有效性和安全性如何?
推荐意见1:
仙灵骨葆胶囊联合双膦酸盐+活性维生素D 6月,可升高腰椎骨密度值(2B),联合双膦酸盐+活性维生素D 或降钙素3月,可减轻疼痛VAS(2C),提高骨折后功能评价(Cobb角、ODI评分)(2B)。
推荐意见2:
金天格胶囊联合双膦酸盐或降钙素6月,可升高腰椎骨密度值,升高股骨颈骨密度值,升高BGP,升高BALP,3-6月可减轻疼痛VAS(2C)。
推荐意见3:
强骨胶囊联合降钙素6月,可升高腰椎骨密度值、减轻疼痛VAS(2C)。
18条推荐按照11种药物进行归纳(图片上下滑动展示)。
音频4(00:30:53——00:34:36)










本指南作为第一部以循证为主的中成药治疗OP 临床应用指南,具有划时代的意义。指南的发布将促进治疗OP 中成药的合理、规范和安全使用,更能促进中成药治疗OP 临床研究质量的提升,为指南的更新提供更多的高质量循证证据。
点击链接,查看指南原文
作者简介

詹红生,主任医师、二级教授、博士生导师,上海中医药大学附属曙光医院骨伤科主任,曙光临床医学院中医骨伤科学教研室主任,上海中医药大学骨伤科研究所所长,上海市慢性筋骨病临床医学研究中心主任。
现任中国中药协会骨伤科药物研究专业委员会副主任委员;中国中医药研究促进会理事、骨伤科分会副会长、手法医学专业委员会主任委员;世界中医药学会联合会骨伤科专业委员会副主任委员;中华中医药学会运动医学分会副主任委员;世界手法医学联合会常务副主席等。



京公网安备11010502051256号